Foram encontradas 70 questões.
Para um SPDA - sistema de proteção contra descargas atmosféricas, os métodos de projeto de captores são:
Provas
Questão presente nas seguintes provas
Os Inversores de Frequência são
Provas
Questão presente nas seguintes provas
- Instalações ElétricasEquipamentos em Baixa Tensão
- Instalações ElétricasEquipamentos em Média Tensão
- Proteção de Sistemas ElétricosProteção em Média Tensão
- Sistemas Elétricos de PotênciaDistribuição de Energia Elétrica
Diferencia os disjuntores termomagnéticos com curvas tempo x corrente dos tipos B, C e D:
Provas
Questão presente nas seguintes provas
- Instalações ElétricasSubestações
- Sistemas Elétricos de PotênciaAnálise de SEPAnálise de Curto-circuitos
- Sistemas Elétricos de PotênciaDistribuição de Energia Elétrica
Dispositivo conhecido por chave mattheus, é normalmente instalado em poste no ramal de alimentação de subestação, acumulando as funções de seccionador de circuito sem carga e de proteção contra curto-circuito ou sobrecorrente por meio do rompimento do seu elo fusível interno que, em condições normais, faz a função de contato móvel. Trata-se de
Provas
Questão presente nas seguintes provas
Sobre os fios de cobre de uma instalação elétrica em uso, é correto afirmar:
Provas
Questão presente nas seguintes provas
Um transformador trifásico tem o primário ligado em triângulo e o secundário, em estrela. No primário é aplicada a tensão de linha de 88 kV, obtendo-se no secundário a tensão de linha de 13,8 kV. Se o primário for modificado para estrela com a mesma tensão de linha, a tensão de fase no secundário valerá, em kV, aproximadamente,
Provas
Questão presente nas seguintes provas
No ensaio em vazio de um transformador monofásico são determinados, entre outros, os parâmetros
Provas
Questão presente nas seguintes provas
O distúrbio de energia elétrica denominado FLICKER refere-se
Provas
Questão presente nas seguintes provas
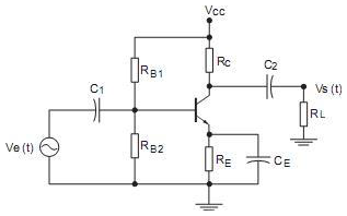
O circuito abaixo apresenta um amplificador devidamente dimensionado para operar com pequenos sinais e em frequências médias.

Sobre esse circuito, operando dentro da sua faixa de frequência, é correto afirmar:

Sobre esse circuito, operando dentro da sua faixa de frequência, é correto afirmar:
Provas
Questão presente nas seguintes provas
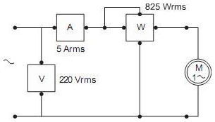
Considere as seguintes medições realizadas sobre um motor monofásico.

Mediante aos valores encontrados, pode-se afirmar que o cos f do motor é

Mediante aos valores encontrados, pode-se afirmar que o cos f do motor é
Provas
Questão presente nas seguintes provas
Cadernos
Caderno Container