Foram encontradas 50 questões.
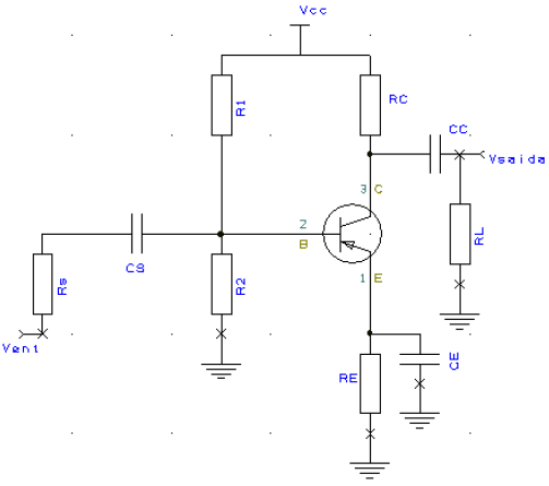
Para calcular o que se pede sobre o amplificador a seguir, faça uso das seguintes considerações:
i) as capacitâncias CS, CC e CE influenciam as baixas frequências, apenas e, por isso, devem ser oportunamente desconsideradas no modelo CA de altas freqüências.
ii) as capacitâncias parasitas (intencionalmente não apresentadas no desenho) do transistor são Cbe, Cbc e Cce, e são respectivamente referidas aos terminais base-emissor, base-coletor e coletor-emissor.
iii) as capacitâncias de fiação (também intencionalmente não apresentadas) na entrada e na saída são Cwi e Cwo, respectivamente.
iv) despreze a dependência de hfe com a frequência
v) despreze o efeito Miller.
São dados do problema: Ri = Rs = R1 = R2 = RE = 1000 ohms; Rc = RL = 2000 ohms; CS = 0.01 mF , CC = 0.001 mF e CE = 0.02 mF; Cbe = Cce = Cwi = 2/π pF, Cwo = 3/π pF, Cbc = 4pF.
Pergunta: Quanto vale a frequência de corte superior?

Provas
Questão presente nas seguintes provas
Basicamente é comum todo access point roteador possuir uma porta WAN e várias portas LAN. Com relação as configurações default padrão para estas portas é correto afirmar que:

Provas
Questão presente nas seguintes provas
O circuito da figura representa um amplificador com desacoplamento DC, implementado com um amplificador operacional. A função de transferência desse circuito é:

Os Diagramas de Bode em módulo e fase representam a resposta em frequências, obtida em ensaio de laboratório, para a função T(s). Com base nesses Diagramas, estime os valores de R1 e R2, considerando que capacitor de desacoplamento é de 1μF.
Provas
Questão presente nas seguintes provas
TEXTO 1
A economia brasileira apresenta relações tecnológicas variadas com o mundo exterior, produto das suas trajetórias históricas de desenvolvimento. A industrialização e o modo que assumiu, com participação relevante de empresas de capital estrangeiro e um interesse modesto das empresas nacionais por esforços tecnológicos próprios, ajudaram a moldar as relações entre o Brasil e os demais países nesse quesito. Por um lado, a internalização de capacidades industriais e a competição entre as empresas apoiaram-se bastante na importação de máquinas e equipamentos, com apoio da assistência técnica dos fornecedores. Por outro lado, as empresas de capital estrangeiro puderam estabelecer uma clara supremacia industrial e tecnológica recorrendo à fonte segura da sua matriz e reproduzindo localmente as suas posições relativas do cenário internacional. Experiências tecnológicas diferenciadas foram entabuladas sobretudo pelas empresas estatais, em diferentes contextos: pesquisa agrícola (Institutos Agronômicos, Embrape), Petrobras, Embraer, Programa Nuclear, Pesquisas Espaciais, Proálcool são exemplos de esforços conduzidos ou patrocinados pelo Estado.
Vistas em retrospectiva, várias das escolhas produziram efeitos que nem sempre foram antecipados. A Petrobras ajudou a construir um setor de bens de capital relevante desde os anos 1950, mas sem projeção internacional digna de maior registro. É possível que essa experiência possa suscitar reflexões sobre a nova onda de investimentos que se avizinha: a mera criação de um setor fornecedor para a Petrobras e o setor de petróleo no Brasil poderá contribuir para criar uma indústria dinâmica e com projeção internacional? (...)
Pelo mesmo caminho das preocupações com a nacionalização da produção (embora o termo mais adequado pudesse ser territorialização ou internalização), a indústria automobilística alcançou um patamar elevado de produção e um certo grau de sofisticação dos processos e dos produtos. Apesar disso, a sua balança comercial não se apresenta hoje tão robusta e – mais grave – continua dependente de uma tarifa externa muito elevada. A base ampliada do comércio regional e a divisão de trabalho com a indústria argentina no âmbito do Mercosul ajudaram a consolidar uma atividade de grande importância e impactos plurais, mas de conteúdo tecnológico ainda muito distante do que seria esperável depois de mais de meio século de produção local por empresas que lideraram por tanto tempo o oligopólio automobilístico mundial, secundadas por entrantes mais recentes. Indícios recentes parecem apontar para um reforço das equipes locais de engenharia das empresas estabelecidas, mas o termo "pesquisa" do trinômio PD&I está ainda longe de ter uma expressão mais significativa. Isso será tão mais importante quando se considerar que a indústria automobilística parece estar no advento de uma transição motivada pela energia. Embora tenha contribuído durante muito tempo para substituir importações, o setor não parece preparado para participar de modo ativo do duplo esforço que se avizinha – combater o avanço muito agressivo da indústria chinesa e indiana e construir uma posição sólida na nova indústria automobilística em gestação.
Por um caminho inteiramente distinto, sem preocupações tão estritas com relação ao conteúdo nacional da produção, partindo mais do elemento intangível do que da produção material, o setor aeronáutico alcançou uma projeção internacional a partir de um prolongado esforço de capacitação. É impossível afirmar que a exportação de aviões é o principal resultado daquele esforço de capacitação tecnológica iniciado há tanto tempo. Sucessivas gerações de engenheiros, com sólida formação científica e tecnológica, preocupados com as trajetórias de desenvolvimento da indústria e com a tecnologia, são um coproduto de importância incomensurável.
Uma das lições que a perspectiva adotada neste ensaio propicia consiste em considerar de modo mais efetivo o tempo e os seus efeitos. Investimentos tecnológicos são, por sua natureza, mais difíceis de construir do que investimentos em capacidades de produção, mormente quando os elementos tangíveis dos processos e produtos estabelecidos estão disponíveis. Demorou muito mais tempo para construir uma indústria aeronáutica do que a automobilística, mas uma e outra possuem trajetórias muito distintas. Esta baseou-se na importação de máquinas, equipamentos, tecnologias, projetos e know-how e aquela na construção dos elementos de conhecimento e só progressivamente nas suas derivações tangíveis.
FURTADO, João. As relações tecnológicas do Brasil com o mundo exterior: passado, presente e perspectivas. Rev. USP nº. 89. São Paulo mar./maio 2011.
Em conformidade com o texto, o termo “pesquisa” (linha 29) é interpretado como:
Provas
Questão presente nas seguintes provas
TEXTO 1
A economia brasileira apresenta relações tecnológicas variadas com o mundo exterior, produto das suas trajetórias históricas de desenvolvimento. A industrialização e o modo que assumiu, com participação relevante de empresas de capital estrangeiro e um interesse modesto das empresas nacionais por esforços tecnológicos próprios, ajudaram a moldar as relações entre o Brasil e os demais países nesse quesito. Por um lado, a internalização de capacidades industriais e a competição entre as empresas apoiaram-se bastante na importação de máquinas e equipamentos, com apoio da assistência técnica dos fornecedores. Por outro lado, as empresas de capital estrangeiro puderam estabelecer uma clara supremacia industrial e tecnológica recorrendo à fonte segura da sua matriz e reproduzindo localmente as suas posições relativas do cenário internacional. Experiências tecnológicas diferenciadas foram entabuladas sobretudo pelas empresas estatais, em diferentes contextos: pesquisa agrícola (Institutos Agronômicos, Embrape), Petrobras, Embraer, Programa Nuclear, Pesquisas Espaciais, Proálcool são exemplos de esforços conduzidos ou patrocinados pelo Estado.
Vistas em retrospectiva, várias das escolhas produziram efeitos que nem sempre foram antecipados. A Petrobras ajudou a construir um setor de bens de capital relevante desde os anos 1950, mas sem projeção internacional digna de maior registro. É possível que essa experiência possa suscitar reflexões sobre a nova onda de investimentos que se avizinha: a mera criação de um setor fornecedor para a Petrobras e o setor de petróleo no Brasil poderá contribuir para criar uma indústria dinâmica e com projeção internacional? (...)
Pelo mesmo caminho das preocupações com a nacionalização da produção (embora o termo mais adequado pudesse ser territorialização ou internalização), a indústria automobilística alcançou um patamar elevado de produção e um certo grau de sofisticação dos processos e dos produtos. Apesar disso, a sua balança comercial não se apresenta hoje tão robusta e – mais grave – continua dependente de uma tarifa externa muito elevada. A base ampliada do comércio regional e a divisão de trabalho com a indústria argentina no âmbito do Mercosul ajudaram a consolidar uma atividade de grande importância e impactos plurais, mas de conteúdo tecnológico ainda muito distante do que seria esperável depois de mais de meio século de produção local por empresas que lideraram por tanto tempo o oligopólio automobilístico mundial, secundadas por entrantes mais recentes. Indícios recentes parecem apontar para um reforço das equipes locais de engenharia das empresas estabelecidas, mas o termo "pesquisa" do trinômio PD&I está ainda longe de ter uma expressão mais significativa. Isso será tão mais importante quando se considerar que a indústria automobilística parece estar no advento de uma transição motivada pela energia. Embora tenha contribuído durante muito tempo para substituir importações, o setor não parece preparado para participar de modo ativo do duplo esforço que se avizinha – combater o avanço muito agressivo da indústria chinesa e indiana e construir uma posição sólida na nova indústria automobilística em gestação.
Por um caminho inteiramente distinto, sem preocupações tão estritas com relação ao conteúdo nacional da produção, partindo mais do elemento intangível do que da produção material, o setor aeronáutico alcançou uma projeção internacional a partir de um prolongado esforço de capacitação. É impossível afirmar que a exportação de aviões é o principal resultado daquele esforço de capacitação tecnológica iniciado há tanto tempo. Sucessivas gerações de engenheiros, com sólida formação científica e tecnológica, preocupados com as trajetórias de desenvolvimento da indústria e com a tecnologia, são um coproduto de importância incomensurável.
Uma das lições que a perspectiva adotada neste ensaio propicia consiste em considerar de modo mais efetivo o tempo e os seus efeitos. Investimentos tecnológicos são, por sua natureza, mais difíceis de construir do que investimentos em capacidades de produção, mormente quando os elementos tangíveis dos processos e produtos estabelecidos estão disponíveis. Demorou muito mais tempo para construir uma indústria aeronáutica do que a automobilística, mas uma e outra possuem trajetórias muito distintas. Esta baseou-se na importação de máquinas, equipamentos, tecnologias, projetos e know-how e aquela na construção dos elementos de conhecimento e só progressivamente nas suas derivações tangíveis.
FURTADO, João. As relações tecnológicas do Brasil com o mundo exterior: passado, presente e perspectivas. Rev. USP nº. 89. São Paulo mar./maio 2011.
Conforme o texto, os setores da economia brasileira que se diferenciaram por ter recebido grande investimento ou apoio estatal são:
Provas
Questão presente nas seguintes provas
TEXTO 1
A economia brasileira apresenta relações tecnológicas variadas com o mundo exterior, produto das suas trajetórias históricas de desenvolvimento. A industrialização e o modo que assumiu, com participação relevante de empresas de capital estrangeiro e um interesse modesto das empresas nacionais por esforços tecnológicos próprios, ajudaram a moldar as relações entre o Brasil e os demais países nesse quesito. Por um lado, a internalização de capacidades industriais e a competição entre as empresas apoiaram-se bastante na importação de máquinas e equipamentos, com apoio da assistência técnica dos fornecedores. Por outro lado, as empresas de capital estrangeiro puderam estabelecer uma clara supremacia industrial e tecnológica recorrendo à fonte segura da sua matriz e reproduzindo localmente as suas posições relativas do cenário internacional. Experiências tecnológicas diferenciadas foram entabuladas sobretudo pelas empresas estatais, em diferentes contextos: pesquisa agrícola (Institutos Agronômicos, Embrape), Petrobras, Embraer, Programa Nuclear, Pesquisas Espaciais, Proálcool são exemplos de esforços conduzidos ou patrocinados pelo Estado.
Vistas em retrospectiva, várias das escolhas produziram efeitos que nem sempre foram antecipados. A Petrobras ajudou a construir um setor de bens de capital relevante desde os anos 1950, mas sem projeção internacional digna de maior registro. É possível que essa experiência possa suscitar reflexões sobre a nova onda de investimentos que se avizinha: a mera criação de um setor fornecedor para a Petrobras e o setor de petróleo no Brasil poderá contribuir para criar uma indústria dinâmica e com projeção internacional? (...)
Pelo mesmo caminho das preocupações com a nacionalização da produção (embora o termo mais adequado pudesse ser territorialização ou internalização), a indústria automobilística alcançou um patamar elevado de produção e um certo grau de sofisticação dos processos e dos produtos. Apesar disso, a sua balança comercial não se apresenta hoje tão robusta e – mais grave – continua dependente de uma tarifa externa muito elevada. A base ampliada do comércio regional e a divisão de trabalho com a indústria argentina no âmbito do Mercosul ajudaram a consolidar uma atividade de grande importância e impactos plurais, mas de conteúdo tecnológico ainda muito distante do que seria esperável depois de mais de meio século de produção local por empresas que lideraram por tanto tempo o oligopólio automobilístico mundial, secundadas por entrantes mais recentes. Indícios recentes parecem apontar para um reforço das equipes locais de engenharia das empresas estabelecidas, mas o termo "pesquisa" do trinômio PD&I está ainda longe de ter uma expressão mais significativa. Isso será tão mais importante quando se considerar que a indústria automobilística parece estar no advento de uma transição motivada pela energia. Embora tenha contribuído durante muito tempo para substituir importações, o setor não parece preparado para participar de modo ativo do duplo esforço que se avizinha – combater o avanço muito agressivo da indústria chinesa e indiana e construir uma posição sólida na nova indústria automobilística em gestação.
Por um caminho inteiramente distinto, sem preocupações tão estritas com relação ao conteúdo nacional da produção, partindo mais do elemento intangível do que da produção material, o setor aeronáutico alcançou uma projeção internacional a partir de um prolongado esforço de capacitação. É impossível afirmar que a exportação de aviões é o principal resultado daquele esforço de capacitação tecnológica iniciado há tanto tempo. Sucessivas gerações de engenheiros, com sólida formação científica e tecnológica, preocupados com as trajetórias de desenvolvimento da indústria e com a tecnologia, são um coproduto de importância incomensurável.
Uma das lições que a perspectiva adotada neste ensaio propicia consiste em considerar de modo mais efetivo o tempo e os seus efeitos. Investimentos tecnológicos são, por sua natureza, mais difíceis de construir do que investimentos em capacidades de produção, mormente quando os elementos tangíveis dos processos e produtos estabelecidos estão disponíveis. Demorou muito mais tempo para construir uma indústria aeronáutica do que a automobilística, mas uma e outra possuem trajetórias muito distintas. Esta baseou-se na importação de máquinas, equipamentos, tecnologias, projetos e know-how e aquela na construção dos elementos de conhecimento e só progressivamente nas suas derivações tangíveis.
FURTADO, João. As relações tecnológicas do Brasil com o mundo exterior: passado, presente e perspectivas. Rev. USP nº. 89. São Paulo mar./maio 2011.
Segundo o texto, a respeito das escolhas feitas, historicamente, pela sociedade brasileira relativas ao setor econômico, é correto afirmar que:
Provas
Questão presente nas seguintes provas
TEXTO 1
A economia brasileira apresenta relações tecnológicas variadas com o mundo exterior, produto das suas trajetórias históricas de desenvolvimento. A industrialização e o modo que assumiu, com participação relevante de empresas de capital estrangeiro e um interesse modesto das empresas nacionais por esforços tecnológicos próprios, ajudaram a moldar as relações entre o Brasil e os demais países nesse quesito. Por um lado, a internalização de capacidades industriais e a competição entre as empresas apoiaram-se bastante na importação de máquinas e equipamentos, com apoio da assistência técnica dos fornecedores. Por outro lado, as empresas de capital estrangeiro puderam estabelecer uma clara supremacia industrial e tecnológica recorrendo à fonte segura da sua matriz e reproduzindo localmente as suas posições relativas do cenário internacional. Experiências tecnológicas diferenciadas foram entabuladas sobretudo pelas empresas estatais, em diferentes contextos: pesquisa agrícola (Institutos Agronômicos, Embrape), Petrobras, Embraer, Programa Nuclear, Pesquisas Espaciais, Proálcool são exemplos de esforços conduzidos ou patrocinados pelo Estado.
Vistas em retrospectiva, várias das escolhas produziram efeitos que nem sempre foram antecipados. A Petrobras ajudou a construir um setor de bens de capital relevante desde os anos 1950, mas sem projeção internacional digna de maior registro. É possível que essa experiência possa suscitar reflexões sobre a nova onda de investimentos que se avizinha: a mera criação de um setor fornecedor para a Petrobras e o setor de petróleo no Brasil poderá contribuir para criar uma indústria dinâmica e com projeção internacional? (...)
Pelo mesmo caminho das preocupações com a nacionalização da produção (embora o termo mais adequado pudesse ser territorialização ou internalização), a indústria automobilística alcançou um patamar elevado de produção e um certo grau de sofisticação dos processos e dos produtos. Apesar disso, a sua balança comercial não se apresenta hoje tão robusta e – mais grave – continua dependente de uma tarifa externa muito elevada. A base ampliada do comércio regional e a divisão de trabalho com a indústria argentina no âmbito do Mercosul ajudaram a consolidar uma atividade de grande importância e impactos plurais, mas de conteúdo tecnológico ainda muito distante do que seria esperável depois de mais de meio século de produção local por empresas que lideraram por tanto tempo o oligopólio automobilístico mundial, secundadas por entrantes mais recentes. Indícios recentes parecem apontar para um reforço das equipes locais de engenharia das empresas estabelecidas, mas o termo "pesquisa" do trinômio PD&I está ainda longe de ter uma expressão mais significativa. Isso será tão mais importante quando se considerar que a indústria automobilística parece estar no advento de uma transição motivada pela energia. Embora tenha contribuído durante muito tempo para substituir importações, o setor não parece preparado para participar de modo ativo do duplo esforço que se avizinha – combater o avanço muito agressivo da indústria chinesa e indiana e construir uma posição sólida na nova indústria automobilística em gestação.
Por um caminho inteiramente distinto, sem preocupações tão estritas com relação ao conteúdo nacional da produção, partindo mais do elemento intangível do que da produção material, o setor aeronáutico alcançou uma projeção internacional a partir de um prolongado esforço de capacitação. É impossível afirmar que a exportação de aviões é o principal resultado daquele esforço de capacitação tecnológica iniciado há tanto tempo. Sucessivas gerações de engenheiros, com sólida formação científica e tecnológica, preocupados com as trajetórias de desenvolvimento da indústria e com a tecnologia, são um coproduto de importância incomensurável.
Uma das lições que a perspectiva adotada neste ensaio propicia consiste em considerar de modo mais efetivo o tempo e os seus efeitos. Investimentos tecnológicos são, por sua natureza, mais difíceis de construir do que investimentos em capacidades de produção, mormente quando os elementos tangíveis dos processos e produtos estabelecidos estão disponíveis. Demorou muito mais tempo para construir uma indústria aeronáutica do que a automobilística, mas uma e outra possuem trajetórias muito distintas. Esta baseou-se na importação de máquinas, equipamentos, tecnologias, projetos e know-how e aquela na construção dos elementos de conhecimento e só progressivamente nas suas derivações tangíveis.
FURTADO, João. As relações tecnológicas do Brasil com o mundo exterior: passado, presente e perspectivas. Rev. USP nº. 89. São Paulo mar./maio 2011.
Conforme o contexto do texto, a expressão nominal que melhor traduz o termo estrangeiro know-how é:
Provas
Questão presente nas seguintes provas
A frequência de corte (ϯc) para o filtro mostrado no circuito abaixo é de 2KHz. Calcule o módulo do desvio da frequência de corte (|Δϯc|) para esse filtro, quando ao mesmo for acoplado uma carga resistiva RL igual a 4R.

Provas
Questão presente nas seguintes provas
Seja um sistema de gestão de acesso, conforme mostrado na figura a seguir. Sa, Sb, Sc e Sx são sensores que identificam a existência de veículos que desejam passar pelos portões A, B, C e O, respectivamente. Considere que na célula de espera apenas um veículo por vez deve estar presente. Considere, ainda, ser impossível a indicação simultânea de presença por parte dos sensores do grupo {Sa,Sb,Sc}. Dentre os itens de A) a E), a seguir apresentados, qual corresponde à instrução em LADDER para o acionamento do portão O? Represente os portões pelos identificadores Pa (portão da entrada A), Pb (portão da entrada B), Pc (portão da entrada C) e P0 (portão da saída O).

Provas
Questão presente nas seguintes provas
Do ponto de vista da resposta em frequência, as redes passivas I e II, comportam-se respectivamente como:

Provas
Questão presente nas seguintes provas
Cadernos
Caderno Container