Foram encontradas 50 questões.
De acordo com a figura abaixo assinale a afirmativa que corresponde ao valor da corrente de base IB e da tensão VCE, assumindo que o transistor tem ganho 100.

Provas
Questão presente nas seguintes provas
Considere as seguintes afirmativas:
I. DRAM é uma memória de acesso aleatório dinâmica de leitura/escrita volátil que utiliza capacitores como elementos de armazenamento.
II. EPROM é uma memória que permite que dados sejam regravados eletricamente e utiliza tipicamente luz ultravioleta para apagar os dados.
III. SRAM é uma memória de acesso aleatório estática com leitura/escrita não-volátil.
Assinale a alternativa correta.
Provas
Questão presente nas seguintes provas
TEXTO 1
“Há duas épocas na vida, infância e velhice, em que a felicidade está numa caixa de bombons", já asseverava Carlos Drummond de Andrade. Distante da era em que ter mais de 60 anos significava deixar para trás uma alma jovem, a produtividade e a qualidade de vida, e estar sentado num sofá assistindo televisão, a terceira idade hoje ganha espaço no mercado de trabalho, aproveita as horas de lazer não só com os netos, mas busca opções mais arrojadas como dança, viagens e passeios com os amigos. Se o conhecimento leva à colheita da sabedoria, esses 23,5 milhões de brasileiros, na casa das pessoas com mais de 60 anos, o dobro do registrado em 1991, quando a faixa etária contabilizava 10,7 milhões de pessoas, buscam alternativas para uma vida mais saudável e feliz. A população no Brasil está envelhecendo. Entre 2009 e 2011 este grupo da terceira idade aumentou em 7,6%, ou seja, alcançando a casa de 21,7 milhões de pessoas naquele referido período.
“Há duas épocas na vida, infância e velhice, em que a felicidade está numa caixa de bombons", já asseverava Carlos Drummond de Andrade. Distante da era em que ter mais de 60 anos significava deixar para trás uma alma jovem, a produtividade e a qualidade de vida, e estar sentado num sofá assistindo televisão, a terceira idade hoje ganha espaço no mercado de trabalho, aproveita as horas de lazer não só com os netos, mas busca opções mais arrojadas como dança, viagens e passeios com os amigos. Se o conhecimento leva à colheita da sabedoria, esses 23,5 milhões de brasileiros, na casa das pessoas com mais de 60 anos, o dobro do registrado em 1991, quando a faixa etária contabilizava 10,7 milhões de pessoas, buscam alternativas para uma vida mais saudável e feliz. A população no Brasil está envelhecendo. Entre 2009 e 2011 este grupo da terceira idade aumentou em 7,6%, ou seja, alcançando a casa de 21,7 milhões de pessoas naquele referido período.
Em 2050, 30% da população brasileira terá mais de 60 anos se aproximando neste item ao modelo europeu e americano no que diz respeito à terceira idade, com aumento nas preferências até mesmo de agências de viagens, com pacotes específicos para os mesmos, bem como outras possibilidades de entretenimento, com consumos compatíveis aos vários níveis sociais. No que se refere ao mercado de trabalho já não têm intenção de se aposentar tão cedo, e mesmo quando ocorre este fato continuam na ativa, buscando outras ocupações. Na verdade, o mercado laboral tem horários mais flexíveis e mais número de pessoas com ofícios em casa, cada vez mais autônomos nos trabalhos mais distintos e setores diversos. A intenção é minimizar a jornada de trabalho sem necessitar da aposentadoria.
O Ministério do Trabalho informa que no ano de 2010 o número de trabalhadores assalariados com mais de 65 anos cresceu 12%, o dobro da média dos anos anteriores. Também aumenta o número de pessoas que depois dos 50 anos querem provar um ofício diferente, ainda que com contratos por tempo limitado, ou prestação de serviços. Esse mercado também tem absorvido maior número de pessoas com mais de 60 anos, haja vista que a população está envelhecendo. Assim, pessoas da terceira idade, em geral aposentados, com qualificação e especialização são chamadas a ocupar espaços no mercado de trabalho, já que em algumas áreas faltam profissionais experientes.
A iniciativa privada já está atenta às oportunidades originadas pelo envelhecimento da população. Nos Estados Unidos, o Massachusetts Institute of Technology (MIT), criou, no final da década de 90, o AgeLab, um verdadeiro laboratório de estudos voltado para a longevidade, desenvolvendo instrumentos para orientar as indústrias na confecção de novos produtos para esta faixa etária, ocupando outros nichos na economia.
Paradigmas da idade são quebrados, sobretudo na área do turismo no Brasil. No programa criado pelo governo federal Viaja Mais Melhor Idade, do Ministério do Turismo, entre 2007 e 2010, dados levantados demonstram que mais de 600 mil pacotes turísticos foram vendidos para a melhor idade. Saúde, vida social e segurança financeira se destacam nos quesitos mais valorizados pelos idosos. Estar bem com o próprio corpo, sabendo das barreiras, mas procurando ultrapassar limitações é questão fundamental, se valendo de exercícios físicos e alimentação equilibrada e benéfica.
Dados estatísticos apontam que a longevidade brasileira aumenta a cada ano. Se em 1990 a expectativa de vida era de 66,9 anos, a previsão para o ano de 2050 é de 81,3 anos, um número bastante significativo. Entre os itens que mais prejudicam a longevidade estão: os alimentos gordurosos, sedentarismo, estresse, sobrepeso e a higiene oral. Mais de 70% da população idosa depende do sistema público de saúde. Por volta de 2015, a população idosa economicamente ativa deve crescer em torno de 3,6% ao ano. Carlos Drummond de Andrade estava certo: na velhice, a felicidade pode estar numa caixa de bombons, mas também pode estar na saúde, na segurança de estar amparado pela família e os amigos tendo a oportunidade de escancarar as janelas e sentir a vida tal qual ela é: Mágica. Só depende de nós.
LISITA, Bruno. Envelhecer rejuvenescendo. Diário da Manhã,
15/05/2013. Adaptado. Disponível em: <http://www.dm.com.br/texto/112841 envelhecer-rejuvenescendo>. Acesso em 02 out. 2013.
No trecho “A iniciativa privada já está atenta às oportunidades originadas pelo envelhecimento da população”, o termo sublinhado exerce a função sintática de núcleo do:
Provas
Questão presente nas seguintes provas
Assinale a alternativa que indica a função lógica realizada pelo circuito da figura abaixo.

Provas
Questão presente nas seguintes provas
TEXTO 1
“Há duas épocas na vida, infância e velhice, em que a felicidade está numa caixa de bombons", já asseverava Carlos Drummond de Andrade. Distante da era em que ter mais de 60 anos significava deixar para trás uma alma jovem, a produtividade e a qualidade de vida, e estar sentado num sofá assistindo televisão, a terceira idade hoje ganha espaço no mercado de trabalho, aproveita as horas de lazer não só com os netos, mas busca opções mais arrojadas como dança, viagens e passeios com os amigos. Se o conhecimento leva à colheita da sabedoria, esses 23,5 milhões de brasileiros, na casa das pessoas com mais de 60 anos, o dobro do registrado em 1991, quando a faixa etária contabilizava 10,7 milhões de pessoas, buscam alternativas para uma vida mais saudável e feliz. A população no Brasil está envelhecendo. Entre 2009 e 2011 este grupo da terceira idade aumentou em 7,6%, ou seja, alcançando a casa de 21,7 milhões de pessoas naquele referido período.
“Há duas épocas na vida, infância e velhice, em que a felicidade está numa caixa de bombons", já asseverava Carlos Drummond de Andrade. Distante da era em que ter mais de 60 anos significava deixar para trás uma alma jovem, a produtividade e a qualidade de vida, e estar sentado num sofá assistindo televisão, a terceira idade hoje ganha espaço no mercado de trabalho, aproveita as horas de lazer não só com os netos, mas busca opções mais arrojadas como dança, viagens e passeios com os amigos. Se o conhecimento leva à colheita da sabedoria, esses 23,5 milhões de brasileiros, na casa das pessoas com mais de 60 anos, o dobro do registrado em 1991, quando a faixa etária contabilizava 10,7 milhões de pessoas, buscam alternativas para uma vida mais saudável e feliz. A população no Brasil está envelhecendo. Entre 2009 e 2011 este grupo da terceira idade aumentou em 7,6%, ou seja, alcançando a casa de 21,7 milhões de pessoas naquele referido período.
Em 2050, 30% da população brasileira terá mais de 60 anos se aproximando neste item ao modelo europeu e americano no que diz respeito à terceira idade, com aumento nas preferências até mesmo de agências de viagens, com pacotes específicos para os mesmos, bem como outras possibilidades de entretenimento, com consumos compatíveis aos vários níveis sociais. No que se refere ao mercado de trabalho já não têm intenção de se aposentar tão cedo, e mesmo quando ocorre este fato continuam na ativa, buscando outras ocupações. Na verdade, o mercado laboral tem horários mais flexíveis e mais número de pessoas com ofícios em casa, cada vez mais autônomos nos trabalhos mais distintos e setores diversos. A intenção é minimizar a jornada de trabalho sem necessitar da aposentadoria.
O Ministério do Trabalho informa que no ano de 2010 o número de trabalhadores assalariados com mais de 65 anos cresceu 12%, o dobro da média dos anos anteriores. Também aumenta o número de pessoas que depois dos 50 anos querem provar um ofício diferente, ainda que com contratos por tempo limitado, ou prestação de serviços. Esse mercado também tem absorvido maior número de pessoas com mais de 60 anos, haja vista que a população está envelhecendo. Assim, pessoas da terceira idade, em geral aposentados, com qualificação e especialização são chamadas a ocupar espaços no mercado de trabalho, já que em algumas áreas faltam profissionais experientes.
A iniciativa privada já está atenta às oportunidades originadas pelo envelhecimento da população. Nos Estados Unidos, o Massachusetts Institute of Technology (MIT), criou, no final da década de 90, o AgeLab, um verdadeiro laboratório de estudos voltado para a longevidade, desenvolvendo instrumentos para orientar as indústrias na confecção de novos produtos para esta faixa etária, ocupando outros nichos na economia.
Paradigmas da idade são quebrados, sobretudo na área do turismo no Brasil. No programa criado pelo governo federal Viaja Mais Melhor Idade, do Ministério do Turismo, entre 2007 e 2010, dados levantados demonstram que mais de 600 mil pacotes turísticos foram vendidos para a melhor idade. Saúde, vida social e segurança financeira se destacam nos quesitos mais valorizados pelos idosos. Estar bem com o próprio corpo, sabendo das barreiras, mas procurando ultrapassar limitações é questão fundamental, se valendo de exercícios físicos e alimentação equilibrada e benéfica.
Dados estatísticos apontam que a longevidade brasileira aumenta a cada ano. Se em 1990 a expectativa de vida era de 66,9 anos, a previsão para o ano de 2050 é de 81,3 anos, um número bastante significativo. Entre os itens que mais prejudicam a longevidade estão: os alimentos gordurosos, sedentarismo, estresse, sobrepeso e a higiene oral. Mais de 70% da população idosa depende do sistema público de saúde. Por volta de 2015, a população idosa economicamente ativa deve crescer em torno de 3,6% ao ano. Carlos Drummond de Andrade estava certo: na velhice, a felicidade pode estar numa caixa de bombons, mas também pode estar na saúde, na segurança de estar amparado pela família e os amigos tendo a oportunidade de escancarar as janelas e sentir a vida tal qual ela é: Mágica. Só depende de nós.
LISITA, Bruno. Envelhecer rejuvenescendo. Diário da Manhã,
15/05/2013. Adaptado. Disponível em: <http://www.dm.com.br/texto/112841 envelhecer-rejuvenescendo>. Acesso em 02 out. 2013.
Assinale a alternativa em que as palavras têm o mesmo número de letras e fonemas.
Provas
Questão presente nas seguintes provas
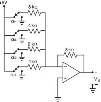
Assinale a alternativa que representa o valor de saída do conversor digital analógico quando a entrada recebe o valor de 10 BCD. A chave CH1 é a menos significativa.

Provas
Questão presente nas seguintes provas
Os termistores são dispositivos elétricos que têm a sua resistência elétrica alterada termicamente. Sobre termistores, assinale a alternativa correta.
Provas
Questão presente nas seguintes provas
TEXTO 1
“Há duas épocas na vida, infância e velhice, em que a felicidade está numa caixa de bombons", já asseverava Carlos Drummond de Andrade. Distante da era em que ter mais de 60 anos significava deixar para trás uma alma jovem, a produtividade e a qualidade de vida, e estar sentado num sofá assistindo televisão, a terceira idade hoje ganha espaço no mercado de trabalho, aproveita as horas de lazer não só com os netos, mas busca opções mais arrojadas como dança, viagens e passeios com os amigos. Se o conhecimento leva à colheita da sabedoria, esses 23,5 milhões de brasileiros, na casa das pessoas com mais de 60 anos, o dobro do registrado em 1991, quando a faixa etária contabilizava 10,7 milhões de pessoas, buscam alternativas para uma vida mais saudável e feliz. A população no Brasil está envelhecendo. Entre 2009 e 2011 este grupo da terceira idade aumentou em 7,6%, ou seja, alcançando a casa de 21,7 milhões de pessoas naquele referido período.
“Há duas épocas na vida, infância e velhice, em que a felicidade está numa caixa de bombons", já asseverava Carlos Drummond de Andrade. Distante da era em que ter mais de 60 anos significava deixar para trás uma alma jovem, a produtividade e a qualidade de vida, e estar sentado num sofá assistindo televisão, a terceira idade hoje ganha espaço no mercado de trabalho, aproveita as horas de lazer não só com os netos, mas busca opções mais arrojadas como dança, viagens e passeios com os amigos. Se o conhecimento leva à colheita da sabedoria, esses 23,5 milhões de brasileiros, na casa das pessoas com mais de 60 anos, o dobro do registrado em 1991, quando a faixa etária contabilizava 10,7 milhões de pessoas, buscam alternativas para uma vida mais saudável e feliz. A população no Brasil está envelhecendo. Entre 2009 e 2011 este grupo da terceira idade aumentou em 7,6%, ou seja, alcançando a casa de 21,7 milhões de pessoas naquele referido período.
Em 2050, 30% da população brasileira terá mais de 60 anos se aproximando neste item ao modelo europeu e americano no que diz respeito à terceira idade, com aumento nas preferências até mesmo de agências de viagens, com pacotes específicos para os mesmos, bem como outras possibilidades de entretenimento, com consumos compatíveis aos vários níveis sociais. No que se refere ao mercado de trabalho já não têm intenção de se aposentar tão cedo, e mesmo quando ocorre este fato continuam na ativa, buscando outras ocupações. Na verdade, o mercado laboral tem horários mais flexíveis e mais número de pessoas com ofícios em casa, cada vez mais autônomos nos trabalhos mais distintos e setores diversos. A intenção é minimizar a jornada de trabalho sem necessitar da aposentadoria.
O Ministério do Trabalho informa que no ano de 2010 o número de trabalhadores assalariados com mais de 65 anos cresceu 12%, o dobro da média dos anos anteriores. Também aumenta o número de pessoas que depois dos 50 anos querem provar um ofício diferente, ainda que com contratos por tempo limitado, ou prestação de serviços. Esse mercado também tem absorvido maior número de pessoas com mais de 60 anos, haja vista que a população está envelhecendo. Assim, pessoas da terceira idade, em geral aposentados, com qualificação e especialização são chamadas a ocupar espaços no mercado de trabalho, já que em algumas áreas faltam profissionais experientes.
A iniciativa privada já está atenta às oportunidades originadas pelo envelhecimento da população. Nos Estados Unidos, o Massachusetts Institute of Technology (MIT), criou, no final da década de 90, o AgeLab, um verdadeiro laboratório de estudos voltado para a longevidade, desenvolvendo instrumentos para orientar as indústrias na confecção de novos produtos para esta faixa etária, ocupando outros nichos na economia.
Paradigmas da idade são quebrados, sobretudo na área do turismo no Brasil. No programa criado pelo governo federal Viaja Mais Melhor Idade, do Ministério do Turismo, entre 2007 e 2010, dados levantados demonstram que mais de 600 mil pacotes turísticos foram vendidos para a melhor idade. Saúde, vida social e segurança financeira se destacam nos quesitos mais valorizados pelos idosos. Estar bem com o próprio corpo, sabendo das barreiras, mas procurando ultrapassar limitações é questão fundamental, se valendo de exercícios físicos e alimentação equilibrada e benéfica.
Dados estatísticos apontam que a longevidade brasileira aumenta a cada ano. Se em 1990 a expectativa de vida era de 66,9 anos, a previsão para o ano de 2050 é de 81,3 anos, um número bastante significativo. Entre os itens que mais prejudicam a longevidade estão: os alimentos gordurosos, sedentarismo, estresse, sobrepeso e a higiene oral. Mais de 70% da população idosa depende do sistema público de saúde. Por volta de 2015, a população idosa economicamente ativa deve crescer em torno de 3,6% ao ano. Carlos Drummond de Andrade estava certo: na velhice, a felicidade pode estar numa caixa de bombons, mas também pode estar na saúde, na segurança de estar amparado pela família e os amigos tendo a oportunidade de escancarar as janelas e sentir a vida tal qual ela é: Mágica. Só depende de nós.
LISITA, Bruno. Envelhecer rejuvenescendo. Diário da Manhã,
15/05/2013. Adaptado. Disponível em: <http://www.dm.com.br/texto/112841 envelhecer-rejuvenescendo>. Acesso em 02 out. 2013.
Segundo o texto 1, é correto afirmar que atualmente a terceira idade:
Provas
Questão presente nas seguintes provas
Seja uma forma onda do tipo seno, com distorção harmônica nula, de valor de pico 100 Volts. O valor médio e o valor eficaz desta forma de onda é aproximadamente:
Provas
Questão presente nas seguintes provas
TEXTO 1
“Há duas épocas na vida, infância e velhice, em que a felicidade está numa caixa de bombons", já asseverava Carlos Drummond de Andrade. Distante da era em que ter mais de 60 anos significava deixar para trás uma alma jovem, a produtividade e a qualidade de vida, e estar sentado num sofá assistindo televisão, a terceira idade hoje ganha espaço no mercado de trabalho, aproveita as horas de lazer não só com os netos, mas busca opções mais arrojadas como dança, viagens e passeios com os amigos. Se o conhecimento leva à colheita da sabedoria, esses 23,5 milhões de brasileiros, na casa das pessoas com mais de 60 anos, o dobro do registrado em 1991, quando a faixa etária contabilizava 10,7 milhões de pessoas, buscam alternativas para uma vida mais saudável e feliz. A população no Brasil está envelhecendo. Entre 2009 e 2011 este grupo da terceira idade aumentou em 7,6%, ou seja, alcançando a casa de 21,7 milhões de pessoas naquele referido período.
“Há duas épocas na vida, infância e velhice, em que a felicidade está numa caixa de bombons", já asseverava Carlos Drummond de Andrade. Distante da era em que ter mais de 60 anos significava deixar para trás uma alma jovem, a produtividade e a qualidade de vida, e estar sentado num sofá assistindo televisão, a terceira idade hoje ganha espaço no mercado de trabalho, aproveita as horas de lazer não só com os netos, mas busca opções mais arrojadas como dança, viagens e passeios com os amigos. Se o conhecimento leva à colheita da sabedoria, esses 23,5 milhões de brasileiros, na casa das pessoas com mais de 60 anos, o dobro do registrado em 1991, quando a faixa etária contabilizava 10,7 milhões de pessoas, buscam alternativas para uma vida mais saudável e feliz. A população no Brasil está envelhecendo. Entre 2009 e 2011 este grupo da terceira idade aumentou em 7,6%, ou seja, alcançando a casa de 21,7 milhões de pessoas naquele referido período.
Em 2050, 30% da população brasileira terá mais de 60 anos se aproximando neste item ao modelo europeu e americano no que diz respeito à terceira idade, com aumento nas preferências até mesmo de agências de viagens, com pacotes específicos para os mesmos, bem como outras possibilidades de entretenimento, com consumos compatíveis aos vários níveis sociais. No que se refere ao mercado de trabalho já não têm intenção de se aposentar tão cedo, e mesmo quando ocorre este fato continuam na ativa, buscando outras ocupações. Na verdade, o mercado laboral tem horários mais flexíveis e mais número de pessoas com ofícios em casa, cada vez mais autônomos nos trabalhos mais distintos e setores diversos. A intenção é minimizar a jornada de trabalho sem necessitar da aposentadoria.
O Ministério do Trabalho informa que no ano de 2010 o número de trabalhadores assalariados com mais de 65 anos cresceu 12%, o dobro da média dos anos anteriores. Também aumenta o número de pessoas que depois dos 50 anos querem provar um ofício diferente, ainda que com contratos por tempo limitado, ou prestação de serviços. Esse mercado também tem absorvido maior número de pessoas com mais de 60 anos, haja vista que a população está envelhecendo. Assim, pessoas da terceira idade, em geral aposentados, com qualificação e especialização são chamadas a ocupar espaços no mercado de trabalho, já que em algumas áreas faltam profissionais experientes.
A iniciativa privada já está atenta às oportunidades originadas pelo envelhecimento da população. Nos Estados Unidos, o Massachusetts Institute of Technology (MIT), criou, no final da década de 90, o AgeLab, um verdadeiro laboratório de estudos voltado para a longevidade, desenvolvendo instrumentos para orientar as indústrias na confecção de novos produtos para esta faixa etária, ocupando outros nichos na economia.
Paradigmas da idade são quebrados, sobretudo na área do turismo no Brasil. No programa criado pelo governo federal Viaja Mais Melhor Idade, do Ministério do Turismo, entre 2007 e 2010, dados levantados demonstram que mais de 600 mil pacotes turísticos foram vendidos para a melhor idade. Saúde, vida social e segurança financeira se destacam nos quesitos mais valorizados pelos idosos. Estar bem com o próprio corpo, sabendo das barreiras, mas procurando ultrapassar limitações é questão fundamental, se valendo de exercícios físicos e alimentação equilibrada e benéfica.
Dados estatísticos apontam que a longevidade brasileira aumenta a cada ano. Se em 1990 a expectativa de vida era de 66,9 anos, a previsão para o ano de 2050 é de 81,3 anos, um número bastante significativo. Entre os itens que mais prejudicam a longevidade estão: os alimentos gordurosos, sedentarismo, estresse, sobrepeso e a higiene oral. Mais de 70% da população idosa depende do sistema público de saúde. Por volta de 2015, a população idosa economicamente ativa deve crescer em torno de 3,6% ao ano. Carlos Drummond de Andrade estava certo: na velhice, a felicidade pode estar numa caixa de bombons, mas também pode estar na saúde, na segurança de estar amparado pela família e os amigos tendo a oportunidade de escancarar as janelas e sentir a vida tal qual ela é: Mágica. Só depende de nós.
LISITA, Bruno. Envelhecer rejuvenescendo. Diário da Manhã,
15/05/2013. Adaptado. Disponível em: <http://www.dm.com.br/texto/112841 envelhecer-rejuvenescendo>. Acesso em 02 out. 2013.
Assinale a alternativa cujo trecho exibe recursos expressivos com sentido conotativo da linguagem.
Provas
Questão presente nas seguintes provas
Cadernos
Caderno Container