Foram encontradas 50 questões.
A lei 8.112/90 determina que o auxílio-funeral será devido à família do servidor falecido, na atividade ou aposentado. No caso de acumulação legal de cargos, o auxílio-funeral será pago em razão da(de):
Provas
Questão presente nas seguintes provas
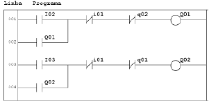
Sobre o programa em linguagem ladder, mostrado na figura, julgue certas ou erradas as alternativas a seguir:

I. Aplica-se a um sistema de controle de partida direta com reversão.
II. Aplica-se a dois sistemas independentes de controle de partida direta simples.
III. Aplica-se a um sistema de controle de motor para dupla velocidade.
IV. Aplica-se a um sistema de controle de motor para dupla velocidade com reversão.
V. Aplica-se a um sistema de controle de motor com chave soft-starter com reversão.
Estão corretas:
Provas
Questão presente nas seguintes provas
Deseja-se iluminar uma sala com dimensões de 12 m x 18 m. Adotando-se um iluminamento de 150 lx, um coeficiente de utilização de 0,50, luminária com duas lâmpadas fluorescentes de 32 W, cada lâmpada com fluxo luminoso de 2.700 lm e um fator de depreciação da luminária de 0,80, pode-se afirmar que o número de luminárias necessário para iluminar adequadamente esta sala são:
Provas
Questão presente nas seguintes provas
Dada a tabela de queda de tensão, mostrada abaixo, determine a seção do condutor em mm² para um circuito de alimentação de uma escola, instalado em eletroduto de PVC embutido, com as seguintes características:
|
Seção nominal
(mm²)
|
Queda de tensão para !$ cos\, \psi = 0,8 (V/A.km) !$ | ||
| Conduto não magnético |
Conduto
magnético
|
||
| Circuito monofásico | Circuito trifásico | ||
| 1,5 | 23,30 | 20,20 | 23,00 |
| 2,5 | 14,30 | 12,40 | 14,00 |
| 4,0 | 8,96 | 7,79 | 9,00 |
| 6,0 | 6,03 | 5,25 | 5,87 |
| 10,0 | 3,63 | 3,17 | 3,54 |
| 16,0 | 2,32 | 2,03 | 2,27 |
| 25,0 | 1,51 | 1,33 | 1,50 |
I- Demanda da unidade 52.592 W.
II- Circuito trifásico, com tensões 380/220 V.
III- Fator de potência indutivo igual a 0,8.
IV- Comprimento do circuito 50 metros.
V- Queda de tensão máxima de 3%.
Provas
Questão presente nas seguintes provas
Reinvenção da cidade
Gilberto Dimenstein
Sempre mostro aqui como a tecnologia consegue reinventar as relações em uma cidade. Uma ideia começou, nesta semana, no Brasil, e, se der certo, as cidades terão uma convivência melhor e, ainda por cima, as pessoas vão economizar dinheiro. É um banco do tempo.Funciona assim: alguém presta um serviço gratuitamente. Por exemplo, cuidar do filho do vizinho. Registra esse serviço nesse banco do tempo e ganha um crédito. Assim, vai requisitar um atendimento odontológico do dentista que, por sua vez, tinha recebido a ajuda gratuita de um marceneiro.Ou seja, é um escambo de serviços adaptado à era das redes sociais.
Muita gente aqui vai dizer que não funciona: que vai ter fraude. Com certa razão. Mas a boa cidade é aquela em que as pessoas sabem colaborar com seus talentos.Temos de pensar grande se quisermos viver numa cidade civilizada.Por falar em tecnologia compartilhada, foi lançada nesta semana uma plataforma gratuita para que cada pessoa possa fazer, em poucos minutos, seu aplicativo ou site para celular. É uma boa ajuda aos pequenos comerciantes.
Mais uma dica: Nuvem de Livros. Um banco de livros e de aulas acessível em celulares, com foco na formação de professores. Nos meses de agosto e setembro é gratuito, depois R$ 1,99 semanais. Mais uma dica de que como a tecnologia consegue democratizar, com baixo custo, a educação.
(Disponível em www1.folha.uol.com.br.Publicado em 08/08/2012. Acesso em 10/08/2012. Adaptado)
Considerando as relações sintático-semânticas, as duas ocorrências da forma verbal “funciona”, no texto, referem-se a
Provas
Questão presente nas seguintes provas
Os Dispositivos de Proteção contra Surtos (DPS) são utilizados na proteção dos sistemas elétricos prediais contra sobretensões ou sobrecorrentes que porventura se propaguem pela rede elétrica. Eles normalmente utilizam Varistores de Óxido Metálico (Metal Oxide Varistors – MOV) para realizar a supressão dos surtos que se propagam pela rede elétrica. Dessa maneira, qual dos dispositivos, com características listadas abaixo, seria empregado corretamente na proteção de um dos Laboratórios de Informática da UFCG, sabendo que as tensões de linha e de fase da rede que alimenta os laboratórios são 380 V e 220 V, respectivamente (Uc – Máxima Tensão Operação Contínua, Un – Tensão Nominal e Up – Tensão residual para impulso atmosférico padrão).
Provas
Questão presente nas seguintes provas
Com base na simbologia apresentada na NBR 5444, relacione os símbolos às definições dadas.

I- Disjuntor a seco.
II- Eletroduto embutido no piso.
III- Eletroduto aparente.
IV- Quadro geral de luz e força aparente.
V- Tomada de luz na parede, baixo (300 mm do piso acabado).
Os símbolos estão corretamente definidos em:
Provas
Questão presente nas seguintes provas
No Microsoft Windows XP, os programas possuem um ou mais processos associados. Esses processos representam os programas em execução. Para administrar tais processos, o Windows XP disponibiliza um aplicativo chamado:
Provas
Questão presente nas seguintes provas
Um motor trifásico com potência nominal de 10 cv apresenta rendimento de 0,75 e fator de potência 0,8 indutivo e opera em carga nominal. Para corrigir o fator de potência foi instalado um banco de capacitores com potência de 15 kVAr. Considere 1 cv igual a 750 W e a tensão de linha igual a 380 V. Com a instalação do banco de capacitores a demanda ativa medida na entrada do sistema será de:
Provas
Questão presente nas seguintes provas
Ao iniciar um trabalho de manutenção em determinado setor energizado na UFCG, um membro da equipe percebe a falta do EPI adequado para realizar o trabalho. Como engenheiro responsável pela equipe, baseado na NR6, você decidiria:
Provas
Questão presente nas seguintes provas
Cadernos
Caderno Container