Foram encontradas 1.200 questões.
Os motores à combustão têm evoluído rapidamente nos
últimos anos, com redução de peso, aumento de potência,
de eficiência e de rotação. Isso tem exigido modificações
de seus óleos lubrificantes porque os motores modernos:
Provas
Questão presente nas seguintes provas
A graxa lubrificante é o nome genérico de lubrificantes
pastosos compostos de misturas de óleos minerais, aditivos
e sais de ácidos graxos. Existem diferentes formulações de
graxas para atender aplicações específicas, tais como a
graxa à base de
Provas
Questão presente nas seguintes provas
Usinagem é um termo genérico que abrange vários
processos de fabricação na indústria metalmecânica. O
processo de brunimento é:
Provas
Questão presente nas seguintes provas
- Materiais de Construção MecânicaEnsaios Mecânicos e Tratamentos Térmicos
- Materiais de Construção MecânicaPropriedades e Comportamentos dos Materiais
Deseja-se dimensionar um componente mecânico, que será
fabricado com ferro fundido. Para a adequada
caracterização deste material, suas propriedades devem ser
obtidas pelo ensaio:
Provas
Questão presente nas seguintes provas
Observe as figuras a seguir.

As figuras 1, 2 e 3 mostram micrografias de amostras típicas de ferros fundidos respectivamente do tipo:
Provas
Questão presente nas seguintes provas
Veja a ilustração que segue.

A figura mostra indicações de cotas de duas peças, uma com um furo e a outra com um eixo. A montagem das peças sugere
Provas
Questão presente nas seguintes provas
Considere a figura a seguir.

A indicação de cota mostrada pela figura indica
Provas
Questão presente nas seguintes provas
Observe a figura a seguir.

O símbolo mostrado na figura é indicativo de acabamento superficial de uma peça que apresenta
Provas
Questão presente nas seguintes provas
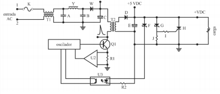
Observe a figura a seguir.

A figura mostra o circuito de uma fonte chaveada utilizada em várias cadeiras odontológicas, onde
Provas
Questão presente nas seguintes provas
O CLP – Controlador Lógico Programável é cérebro do
processo de automação moderno. Ele
Provas
Questão presente nas seguintes provas
Cadernos
Caderno Container