Foram encontradas 50 questões.
O Desenvolvimento Ágil é considerado uma filosofia, uma maneira de pensar, descrita pelo Manifesto Ágil, que valoriza:
I- Indivíduos e interação entre eles mais que seguir um plano;
II- Responder rapidamente a mudanças de processos;
III- Software em funcionamento mais que documentação abrangente;
IV- Colaboração com o cliente mais que negociação de contratos;
Considerando os itens acima, os valores que condizem com o Manifesto Ágil são:
Provas
- Paradigmas de ProgramaçãoOrientação a ObjetosOrientação a Objetos: Herança
- Paradigmas de ProgramaçãoOrientação a ObjetosOrientação a Objetos: Polimorfismo
Dada uma classe A com métodos “A()”, “int m1 ()” e “int m2 ()”; uma classe B, que herda a classe A, com métodos “B()”, “int m2 ()” e “int m3 ()”; e uma classe C com um método “void m4()”. Assinale a alternativa que contém a declaração que não pode ser utilizada, no corpo do método m4, após a declaração “A a = new B();”:
Provas
Considere a árvore binária apresentada na figura a seguir:

Julgue os itens a seguir e classifique-os como C (certo) ou E (errado).
I- A árvore não é uma árvore binária cheia.
II- A árvore é uma árvore estritamente binária.
III- A árvore não é uma árvore completa.
Selecione a sequência correta, considerando os itens I, II e III, nesta ordem.
Provas
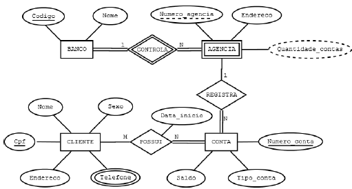
A figura mostra um esquema de banco de dados exibido por meio da notação gráfica conhecida como diagrama Entidade Relacionamento (DER).

A respeito desse diagrama, é correto afirmar que:
Provas
Assinale a alternativa incorreta em relação à utilização de CSS para o desenvolvimento de uma aplicação web.
Provas
Considere o seguinte comando abaixo de configuração do firewall no Linux:4
| iptables –A INPUT –s “200.149.12.41” –j DROP |
Assinale a alternativa que melhor descreve o comportamento do firewall que essa regra implica:
Provas
- Paradigmas de ProgramaçãoOrientação a ObjetosOrientação a Objetos: Classes e Objetos
- Paradigmas de ProgramaçãoOrientação a ObjetosOrientação a Objetos: Membros Estáticos
Na classe A são definidos os seguinte dados: “static int x;” e “String y;”. Assinale a alternativa incorreta:
Provas
- Fundamentos de ProgramaçãoLógica de Programação
- Fundamentos de ProgramaçãoOperadoresOperadores Aritméticos
- Fundamentos de ProgramaçãoOperadoresPrecedência de Operadores
- Fundamentos de ProgramaçãoVariáveis
Julgue os itens a seguir e classifique-os em C (certo) ou E (errado).
I- Para um mesmo problema, pode-se ter algoritmos diferentes para resolvê-lo.
II- Uma variável do tipo primitivo inteiro pode armazenar apenas um valor inteiro a cada vez.
III- Em uma expressão aritmética, os operadores de multiplicação e divisão são avaliados antes dos operadores de exponenciação. Selecione a sequência correta, considerando os itens I, II e III, nesta ordem.
Provas
- Protocolos e ServiçosConfiguração de RedeDNS: Domain Name System
- Protocolos e ServiçosTransferência de ArquivosFTP: File Transfer Protocol
Sobre protocolos de redes de computadores, considere as afirmações abaixo:
I- Consiste na criação de um esquema hierárquico de atribuição de nomes baseado no domínio de um sistema de banco de dados distribuído para implementar um esquema de nomenclatura. Funciona como um sistema de tradução de endereços IP para nomes de domínios.
II- Protocolo que permite a transferência de arquivos entre computadores na internet.
III- É um protocolo cliente/servidor utilizado para acessar e gerenciar serviços de informações de diretórios distribuídos rodando sobre TCP/IP.
Assine a alternativa que apresenta corretamente os nomes dos protocolos, na respectiva ordem apresentada acima:
Provas
Um banco de dados é uma coleção de dados relacionados, que representam informações sobre um domínio específico. Sobre um banco de dados, é correto afirmar que:
Provas
Caderno Container