Magna Concursos

Foram encontradas 280 questões.

1418406 Ano: 2019
Disciplina: Direito Administrativo
Banca: UFGD
Orgão: UFGD
Provas:

Determinado órgão federal, em atendimento à legislação brasileira que dispõe sobre a Administração pública, realizou concurso público para compor o seu quadro de servidores. a equipe nomeada se reuniu para elaborar o Edital n° 001/2019, relativo ao concurso público. No momento da elaboração do edital, surgiram dúvidas sobre as denominações para os seguintes termos: agente público, servidor público e cargo no serviço público. Para evitar recursos ou transtornos na divulgação do edital, foi necessário que os significados dos termos fossem apresentados conforme dispõe a Lei n° 8.112/1990.

Assinale a Alternativa que corresponde às definições corretas dos termos: Agente Público e Servidor Público.

 

Provas

Questão presente nas seguintes provas
Para responder a questão, considere que todos os programas mencionados foram instalados e configurados no modo padrão e podem estar na versão de 32 ou 64 bits. Nenhum recurso extra foi adicionado, tais como plug-ins, complementos, etc. Considere que o teclado, quando mencionado, encontra-se no padrão ABNT2 – PT-BR e também que o mouse está no modo padrão.
Microsoft Office e OpenOffice são duas suítes de aplicativos para escritório que contêm programas como: processador de texto, planilha de cálculo e apresentação eletrônica. Considerando essa definição, assinale a alternativa correta.
 

Provas

Questão presente nas seguintes provas
215607 Ano: 2019
Disciplina: TI - Banco de Dados
Banca: UFGD
Orgão: UFGD
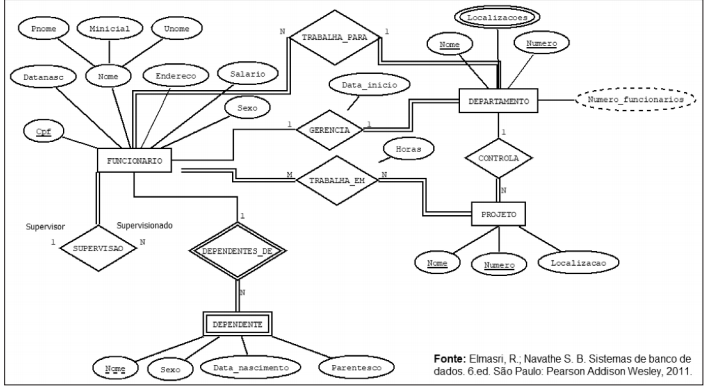
Considere o esquema de banco de dados de uma empresa, exibido por meio da notação gráfica conhecida como diagrama Entidade-Relacionamento (ER).
enunciado 215607-1
Assinale a alternativa correta de acordo com o diagrama.
 

Provas

Questão presente nas seguintes provas
215606 Ano: 2019
Disciplina: TI - Banco de Dados
Banca: UFGD
Orgão: UFGD
Um Banco de Dados é uma coleção organizada de dados, composto por tabelas, consultas e relatórios, entre outros. Considerando o modelo relacional, associe os elementos da primeira coluna às descrições apresentadas na segunda coluna.
1 – MER 2 – Tupla 3 – Tabela 4 – Entidade 5 – Atributo
( ) Representa todos os dados requeridos por uma determinada ocorrência de entidade em particular. ( ) É algo significativo, sobre o qual devemos possuir informações. ( ) Descreve ou qualifica uma entidade.
( ) Permite ilustrar as entidades e os relacionamentos entre elas.
( ) Armazena todos os dados necessários sobre algo do mundo real.
Assinale a alternativa cuja sequência associa corretamente as descrições aos elementos.


 

Provas

Questão presente nas seguintes provas
215605 Ano: 2019
Disciplina: TI - Banco de Dados
Banca: UFGD
Orgão: UFGD
Um recurso importante num programa de gerenciamento de banco de dados é a capacidade de criação de índices e a manutenção das contas dos usuários. Sobre estruturas de indexação de arquivos (tabelas) e gerenciamento de usuários, afirma-se que
 

Provas

Questão presente nas seguintes provas
215604 Ano: 2019
Disciplina: TI - Sistemas Operacionais
Banca: UFGD
Orgão: UFGD
O Sistema Operacional (SO) de um computador é um dispositivo que tem as funções de fazer o gerenciamento entre o usuário e o computador, gerenciar recursos como dispositivos de entrada e saída e a memória, além de proceder com a instalação de programas. Um Sistema de Arquivos de um SO é uma organização de dados e metadados em um dispositivo de armazenamento. Existe atualmente uma grande variedade de sistemas de arquivos com os quais o Sistema Operacional Linux possui uma interface. Por meio destes sistemas de arquivos, é possível determinar como as informações serão estruturadas e gravadas no disco rígido. Cada alternativa a seguir apresenta um ipo de sistema de arquivo e uma descrição das características. Marque a alternativa que apresenta corretamente um sistema de arquivos e sua descrição.
 

Provas

Questão presente nas seguintes provas
215603 Ano: 2019
Disciplina: Informática
Banca: UFGD
Orgão: UFGD
Para responder a questão, considere que todos os programas mencionados foram instalados e configurados no modo padrão e podem estar na versão de 32 ou 64 bits. Nenhum recurso extra foi adicionado, tais como plug-ins, complementos, etc. Considere que o teclado, quando mencionado, encontra-se no padrão ABNT2 - PT-BR e também que o mouse está no modo padrão.
Uma grande vantagem da suíte OpenOffice sobre a suíte Microsoft Office 2010 é a sua distribuição de forma gratuita. Com relação aos programas aplicativos contidos nas duas suítes, assinale a alternativa correta.
 

Provas

Questão presente nas seguintes provas
Para responder a questão, considere que todos os programas mencionados foram instalados e configurados no modo padrão e podem estar na versão de 32 ou 64 bits. Nenhum recurso extra foi adicionado, tais como plug-ins, complementos, etc. Considere que o teclado, quando mencionado, encontra-se no padrão ABNT2 – PT-BR e também que o mouse está no modo padrão.
Com relação ao uso de computadores e Internet, assinale a alternativa correta.
 

Provas

Questão presente nas seguintes provas
Para responder a questão, considere que todos os programas mencionados foram instalados e configurados no modo padrão e podem estar na versão de 32 ou 64 bits. Nenhum recurso extra foi adicionado, tais como plug-ins, complementos, etc. Considere que o teclado, quando mencionado, encontra-se no padrão ABNT2 – PT-BR e também que o mouse está no modo padrão.
Acerca das tecnologias de segurança da informação e backup, assinale a alternativa correta.
 

Provas

Questão presente nas seguintes provas
Para responder a questão, considere que todos os programas mencionados foram instalados e configurados no modo padrão e podem estar na versão de 32 ou 64 bits. Nenhum recurso extra foi adicionado, tais como plug-ins, complementos, etc. Considere que o teclado, quando mencionado, encontra-se no padrão ABNT2 – PT-BR e também que o mouse está no modo padrão.
A interação entre hardware e software em diversos níveis oferece uma estrutura para se entenderem os fundamentos da computação. A respeito da organização básica de um computador, assinale a alternativa correta.
 

Provas

Questão presente nas seguintes provas