Foram encontradas 70 questões.
A desenergização é para se considerar desenergizada as instalações elétricas liberadas para trabalho, mediante os procedimentos apontados e obedecida a sequência a seguir:
Provas
Questão presente nas seguintes provas
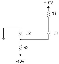
No circuito abaixo, encontre a relação entre R1 e R2, tal que ambos os diodos D1 e D2 estejam em estado operacional ativo.
Considere diodos ideais

A relação é:
Provas
Questão presente nas seguintes provas
Sabe-se que, em um extensômetro, a proporcionalidade entre a variação de resistência elétrica e a deformação específica do material é denominada por “Gauge Fator” (GF). Um extensômetro unidirecional com GF = 2 foi colado em uma barra de alumínio com módulo de elasticidade de 70 GPa, sob ação de uma força (F), conforme a figura abaixo.

Se a variação de resistência for de !$ \dfrac {\Delta R}{R} = 8\times10^{-6} !$, o valor de F será de:
Provas
Questão presente nas seguintes provas
Uma furadeira de bancada possui um motor de corrente alternada com rotação de 2 500 rpm, sendo esse motor acoplado ao mandril por correia e polias com diâmetros variados, conforme a figura abaixo.

A combinação de polias que oferece maior rotação da broca é:
Provas
Questão presente nas seguintes provas
Em um sistema elétrico trifásico equilibrado e simétrico, com uma carga !$ Z = z | \underline {\varphi} !$ equilibrada e tensão !$ V_{AB} = V |\underline {\theta} !$ , considerando a ligação em sequência direta, o valor da corrente de linha !$ I_A !$ para a ligação da carga em delta e em estrela é, em Ampères, respectivamente:
Provas
Questão presente nas seguintes provas
As modalidades tarifárias para a carga do grupo A são:
Provas
Questão presente nas seguintes provas
Uma análise de custos de uma empresa de ônibus mostrou que, se os carros transitarem sempre na sua capacidade máxima, o preço da tarifa deveria ser de R$ 1,00 por passageiro. A empresa, porém, argumenta que a tarifa não pode custar R$ 1,00 porque os ônibus não circulam sempre com 100% da capacidade máxima. Para uma decisão sobre essa questão, solicitou-se da empresa informação sobre o percentual de ocupação dos carros durante as viagens. A empresa forneceu a tabela, na qual a primeira coluna representa o percentual de ocupação dos carros, e a segunda coluna, o percentual de viagens que foram feitas com o percentual de ocupação (por exemplo, na primeira linha, informa-se que 5% das viagens foram feitas com uma ocupação de apenas 10% da capacidade máxima dos ônibus).
| Percentual de ocupação dos carros | Percentual de viagens |
| 10 | 5 |
| 30 | 15 |
| 50 | 60 |
| 70 | 15 |
| 90 | 5 |
De acordo com a tabela, o preço da tarifa deve ser de:
Provas
Questão presente nas seguintes provas
O eixo de um motor elétrico montado com dois mancais nas extremidades é representado na figura abaixo.

O momento máximo encontrado é de:
Provas
Questão presente nas seguintes provas
De acordo com a Norma NBR 5419, a espessura mínima dos componentes de um sistema de proteção contra descargas atmosféricas de alumínio que NÃO gera ponto quente é:
Provas
Questão presente nas seguintes provas
A qualidade de energia elétrica está relacionada com qualquer desvio que possa ocorrer na magnitude, forma de onda ou frequência da tensão e/ou corrente elétrica. Entre os distúrbios de qualidade de energia elétrica, aquele que é causado pelo chaveamento de capacitores na rede elétrica é conhecido como:
Provas
Questão presente nas seguintes provas
Cadernos
Caderno Container