Magna Concursos

Foram encontradas 331 questões.

3955360 Ano: 2025
Disciplina: TI - Sistemas Operacionais
Banca: UFLA
Orgão: UFLA
Provas:
O gerenciamento de recursos em sistemas operacionais envolve processos, memória, dispositivos e arquivos. Comandos típicos do Linux permitem monitorar e controlar esses recursos.
Considere a seguinte situação hipotética:

Um técnico de TI precisa realizar as tarefas elencadas na Coluna I em um servidor Linux. A partir do número da tarefa na Coluna I, associe a respectiva linha de comando descrita na Coluna II, considerando que o técnico deve executar em um interpretador de comandos (shell).


COLUNA I – TAREFAS

1 - Listar todos os processos ativos de todos os usuários. 2 - Finalizar um processo travado, utilizando seu PID. 3 - Verificar o uso de RAM, swap e memória livre de forma legível. 4 - Criar um arquivo chamado saida.txt. 5 - Conceder permissão de leitura e de escrita a todos os usuários em um arquivo.

COLUNA II – COMANDOS LINUX

A) ps aux B) kill -9 <PID> C) touch saida.txt D) free -h E) chmod 666 saida.txt F) lsmod G) dmesg | tail -n 20


Com base na associação feita entre as colunas, assinale a alternativa CORRETA:
 

Provas

Questão presente nas seguintes provas
3955359 Ano: 2025
Disciplina: TI - Sistemas Operacionais
Banca: UFLA
Orgão: UFLA
Provas:
As chamadas de sistema (system calls) permitem que programas interajam com o kernel do Linux, realizando operações como manipulação de arquivos e controle de processos. Por meio do strace é possível monitorar essas chamadas.
Um técnico de TI executou o seguinte comando:

$strace ./program.exe

E obteve a saída simplificada:

execve("./program.exe", ["./program.exe"], ...) = 0 openat(AT_FDCWD, "saida.txt", O_WRONLY|O_CREAT|O_TRUNC, 0666) = 3 write(3, "concurso TA 2025\n", 17) = 17 close(3) = 0 exit_group(0) = ?


Com base na saída do strace, assinale a alternativa CORRETA sobre as system calls utilizadas pelo programa program.exe: 
 

Provas

Questão presente nas seguintes provas
3955358 Ano: 2025
Disciplina: TI - Organização e Arquitetura dos Computadores
Banca: UFLA
Orgão: UFLA
Provas:
A arquitetura de uma unidade de processamento gráfico (Graphics Processing Unit - GPU) difere significativamente da arquitetura de processadores convencionais. Em uma GPU, o paralelismo é obtido por meio de streaming multiprocessors, que executam simultaneamente e de forma sincronizada trechos computacionalmente intensivos, chamados kernels, de várias aplicações.

Adaptado de BORGES, J. A. S. Arquitetura e organização de computadores: uma introdução. Rio de Janeiro: LTC, 2024

Com base no excerto, qual característica da arquitetura de uma GPU explica sua eficiência em aplicações altamente paralelizáveis em comparação aos processadores convencionais?
 

Provas

Questão presente nas seguintes provas
3955357 Ano: 2025
Disciplina: TI - Organização e Arquitetura dos Computadores
Banca: UFLA
Orgão: UFLA
Provas:
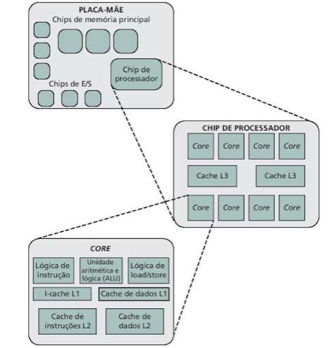
O aumento da demanda por processamento rápido, multitarefa e aplicações paralelas em computadores modernos levou ao desenvolvimento de processadores multicore. Segundo Stallings (2017, p.6), “a placa-mãe contém um slot ou um soquete para o chip do processador, o qual geralmente contém múltiplas cores individuais, que é conhecido como processador multicore. Há também slots para os chips da memória, chips de controlador E/S e outros componentes-chave do computador. Assim, uma placa-mãe moderna conecta somente poucos componentes individuais, com cada chip contendo de alguns milhares até centenas de milhões de transistores.”

Essa organização é representada na figura a seguir:




Enunciado 4810002-1



Fonte: STALLINGS, William. Arquitetura e organização de computadores. 10. ed. São Paulo, SP: Pearson, 2017, p.6.


Considerando o excerto e a figura, bem como o impacto do multicore no desempenho e na eficiência energética dos sistemas, analise o funcionamento de um processador multicore e assinale a alternativa CORRETA:
 

Provas

Questão presente nas seguintes provas
3955356 Ano: 2025
Disciplina: Português
Banca: UFLA
Orgão: UFLA
Provas:

Enunciado 4809984-1

A charge é um gênero textual que tem como função principal efetivar uma crítica por meio do humor. A charge acima ratifica essa função na medida em que
 

Provas

Questão presente nas seguintes provas
3955355 Ano: 2025
Disciplina: Português
Banca: UFLA
Orgão: UFLA
Provas:
TEXTO 1
Como a grande imprensa interdita a voz do servidor público nos espaços de opinião
Essa interdição revolta, pois se dá em veículos que se autointitulam 'plurais'
Luís Humberto Carrijo
Enunciado 4809979-1
Enunciado 4809979-2
Enunciado 4809979-3
Fonte: https://www1.folha.uol.com.br/opiniao/2025/08/como-a-grande-imprensa-interdita-a-voz-do-servidor-publiconos-espacos-de-opiniao.shtml. Acesso em: 25 ago. 2025. 
O texto, ao tratar sobre a interdição da voz do servidor público em espaços democráticos de discussão, evidencia
 

Provas

Questão presente nas seguintes provas
3955354 Ano: 2025
Disciplina: Português
Banca: UFLA
Orgão: UFLA
Provas:
TEXTO 1
Como a grande imprensa interdita a voz do servidor público nos espaços de opinião
Essa interdição revolta, pois se dá em veículos que se autointitulam 'plurais'
Luís Humberto Carrijo
Enunciado 4809976-1
Enunciado 4809976-2
Enunciado 4809976-3
Fonte: https://www1.folha.uol.com.br/opiniao/2025/08/como-a-grande-imprensa-interdita-a-voz-do-servidor-publiconos-espacos-de-opiniao.shtml. Acesso em: 25 ago. 2025. 
Considere as ocorrências de notações tipográficas e seus efeitos de sentido no texto lido e, em seguida, indique a alternativa INCORRETA.
 

Provas

Questão presente nas seguintes provas
3955353 Ano: 2025
Disciplina: Medicina
Banca: UFLA
Orgão: UFLA
Provas:
Considere a seguinte situação fictícia: Paciente de 6 anos é admitido com choque séptico na UPA. Foi submetido à intubação orotraqueal e confirmada a intubação pela capnografia. Alguns momentos após, evoluiu com parada cardiorrespiratória.
Considerando os dados apresentados, assinale a alternativa que apresenta as condutas que precisam ser tomadas:
 

Provas

Questão presente nas seguintes provas
3955352 Ano: 2025
Disciplina: Medicina
Banca: UFLA
Orgão: UFLA
Provas:
Considere a seguinte situação fictícia: Criança de 6 anos, sexo masculino, é trazido pelos familiares para consulta de rotina. Durante o exame físico, foram feitas medidas. A seguir constam as categorias e, dentro dos parênteses, os resultados após os dados serem lançados nas curvas para obtenção do desvio padrão/z-score de cada medida:
Peso 26 kg (+1,69 SD) Estatura 116 cm (0 SD) IMC 19,3 (+2.39 SD) Circunferência abdominal: 62 cm

De acordo com as medidas, a classificação da criança é:
 

Provas

Questão presente nas seguintes provas
3955351 Ano: 2025
Disciplina: Medicina
Banca: UFLA
Orgão: UFLA
Provas:
Sobre a introdução de novos alimentos em crianças, todas as alternativas estão corretas, EXCETO:
 

Provas

Questão presente nas seguintes provas