Foram encontradas 45 questões.
Em uma instalação domótica, há um controlador lógico programável com módulo de controle de chaveamento de cargas (acionamento lógico tipo liga/desliga) com capacidade de 40 A no máximo por módulo com 8 entradas (10A no máximo por ponto).
Considerando as potências características de cargas domésticas, a carga relacionada a seguir, que necessita de relé auxiliar externo ao controlador para o seu acionamento, é:
Provas
Questão presente nas seguintes provas
No circuito abaixo, os diodos são de silício.

Acerca desse circuito, é CORRETA afirmar que
Provas
Questão presente nas seguintes provas
O circuito equivalente de um sensor com transmissão em corrente de 4mA a 20mA é ilustrado na figura a seguir.

Em relação a esse circuito, é CORRETO afirmar que
Provas
Questão presente nas seguintes provas
SORRIA
A substituição do homem pela máquina segue em ritmo acelerado. São máquinas que atendem ao telefone de muitas empresas. Isto é melhor para o cliente? Nem sempre. É mais barato para a empresa? Provavelmente sim. O que é certo é que elimina empregos de atendentes ao mesmo tempo em que gera empregos técnicos. Produz as adoradas estatísticas, que regem o mundo corporativo, sejam sensatas ou não.
Hoje ouvimos uma frase onipresente: “Para sua segurança esta ligação poderá ser gravada”. É uma versão rústica de outra mensagem frequente nos EUA: “Para controle de qualidade do nosso atendimento esta ligação poderá ser monitorada”.
Por que gravam nossas ligações? De que segurança estão falando? Estão querendo nos proteger ou proteger a eles mesmos? Se é para nos proteger, por que não facilitam o nosso acesso a tais gravações?
O paralelo mais óbvio às gravações de voz são as câmeras de segurança. No mundo da espionagem institucionalizada, a comunicação evoluiu para algo mais simpático e menos ameaçador. “Sorria. Você está sendo filmado.”
As câmeras são instaladas para flagrar furtos, roubos e outros crimes. Mas, ao ler essa frase, o cidadão pode se sentir um ator de cinema e realmente sorrir, esquecendo um instante que o motivo da filmagem é desconfiança e repressão.
Nas últimas semanas, um colégio tradicional paulistano instalou câmeras dentro de salas de aula. Não, não eram berçários dos quais pais aflitos, desconfiados ou culpados vigiam bebês e profissionais à distância. Era uma escola de elite que num só dia suspendeu 107 alunos do ensino médio que resolveram protestar quando descobriram as câmeras.
Questionada, a direção da escola alegou razões de segurança e disciplina. O fato de já haver câmeras em laboratórios [...] fez com que a escola não se preocupasse em discutir o tema com pais e alunos antes de instalar os olhos de vidro em todas as salas de aula.
Parte dos pais aprovou a medida, mas especialistas levantaram a voz para questionar que tipo de educação se desenvolve com base em desconfiança mútua. Outros questionaram o direito de uma escola filmar menores sem aval dos pais.
A ideia é do final do século 18 e foi concebida pelo filósofo e jurista inglês Jeremy Bentham. Ganhou o nome de poder panóptico: a consciência da permanente visibilidade asseguraria o funcionamento de um poder autoritário, como uma prisão, um manicômio, uma empresa ou uma escola. A única novidade é a banalização do instrumento.
Panopticon é o nome de uma estrutura arquitetônica concebida para permitir a observação de tudo o que se passa num edifício sem que as pessoas a serem observadas saibam se estão sendo vigiadas. A simples possibilidade de estarem sendo vigiadas regularia o comportamento delas. O desenho consiste numa estrutura circular com uma torre de inspeção no centro, de onde o inspetor oculto poderia avistar todos os que estiverem no perímetro do edifício. Ele descreveu o projeto como um novo modo de obter poder da mente sobre a mente, numa quantidade até então sem paralelo.
STRECKER, Marion. Folha de S.Paulo. São Paulo, 15 out.2012. TEC, F8.[Fragmento]
Quando uma chamada para uma central de atendimento é efetuada e ouve-se a mensagem “Para sua segurança esta ligação poderá ser gravada” tem-se a
Provas
Questão presente nas seguintes provas
São características dos motores síncronos e de indução, EXCETO:
Provas
Questão presente nas seguintes provas
Analise o amplificador ilustrado a seguir:

Acerca desse amplificador, é CORRETO afirmar que:
Provas
Questão presente nas seguintes provas
SORRIA
A substituição do homem pela máquina segue em ritmo acelerado. São máquinas que atendem ao telefone de muitas empresas. Isto é melhor para o cliente? Nem sempre. É mais barato para a empresa? Provavelmente sim. O que é certo é que elimina empregos de atendentes ao mesmo tempo em que gera empregos técnicos. Produz as adoradas estatísticas, que regem o mundo corporativo, sejam sensatas ou não.
Hoje ouvimos uma frase onipresente: “Para sua segurança esta ligação poderá ser gravada”. É uma versão rústica de outra mensagem frequente nos EUA: “Para controle de qualidade do nosso atendimento esta ligação poderá ser monitorada”.
Por que gravam nossas ligações? De que segurança estão falando? Estão querendo nos proteger ou proteger a eles mesmos? Se é para nos proteger, por que não facilitam o nosso acesso a tais gravações?
O paralelo mais óbvio às gravações de voz são as câmeras de segurança. No mundo da espionagem institucionalizada, a comunicação evoluiu para algo mais simpático e menos ameaçador. “Sorria. Você está sendo filmado.”
As câmeras são instaladas para flagrar furtos, roubos e outros crimes. Mas, ao ler essa frase, o cidadão pode se sentir um ator de cinema e realmente sorrir, esquecendo um instante que o motivo da filmagem é desconfiança e repressão.
Nas últimas semanas, um colégio tradicional paulistano instalou câmeras dentro de salas de aula. Não, não eram berçários dos quais pais aflitos, desconfiados ou culpados vigiam bebês e profissionais à distância. Era uma escola de elite que num só dia suspendeu 107 alunos do ensino médio que resolveram protestar quando descobriram as câmeras.
Questionada, a direção da escola alegou razões de segurança e disciplina. O fato de já haver câmeras em laboratórios [...] fez com que a escola não se preocupasse em discutir o tema com pais e alunos antes de instalar os olhos de vidro em todas as salas de aula.
Parte dos pais aprovou a medida, mas especialistas levantaram a voz para questionar que tipo de educação se desenvolve com base em desconfiança mútua. Outros questionaram o direito de uma escola filmar menores sem aval dos pais.
A ideia é do final do século 18 e foi concebida pelo filósofo e jurista inglês Jeremy Bentham. Ganhou o nome de poder panóptico: a consciência da permanente visibilidade asseguraria o funcionamento de um poder autoritário, como uma prisão, um manicômio, uma empresa ou uma escola. A única novidade é a banalização do instrumento.
Panopticon é o nome de uma estrutura arquitetônica concebida para permitir a observação de tudo o que se passa num edifício sem que as pessoas a serem observadas saibam se estão sendo vigiadas. A simples possibilidade de estarem sendo vigiadas regularia o comportamento delas. O desenho consiste numa estrutura circular com uma torre de inspeção no centro, de onde o inspetor oculto poderia avistar todos os que estiverem no perímetro do edifício. Ele descreveu o projeto como um novo modo de obter poder da mente sobre a mente, numa quantidade até então sem paralelo.
STRECKER, Marion. Folha de S.Paulo. São Paulo, 15 out.2012. TEC, F8.[Fragmento]
Assinale a alternativa em que o fragmento do texto NÃO apresenta opinião do autor.
Provas
Questão presente nas seguintes provas
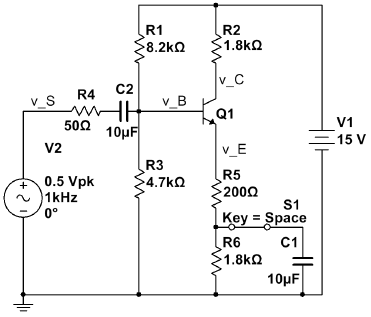
Analise o circuito amplificador a seguir.

Acerca desse circuito amplificador, é CORRETO afirmar que o ganho de tensão !$ A_V = \dfrac {V_c} {V_v} !$ é dado por
Provas
Questão presente nas seguintes provas
Analise o circuito apresentado a seguir.

Considerando-se o amplificador operacional e o transistor com características ideais, é CORRETO afirmar que
Provas
Questão presente nas seguintes provas
SORRIA
A substituição do homem pela máquina segue em ritmo acelerado. São máquinas que atendem ao telefone de muitas empresas. Isto é melhor para o cliente? Nem sempre. É mais barato para a empresa? Provavelmente sim. O que é certo é que elimina empregos de atendentes ao mesmo tempo em que gera empregos técnicos. Produz as adoradas estatísticas, que regem o mundo corporativo, sejam sensatas ou não.
Hoje ouvimos uma frase onipresente: “Para sua segurança esta ligação poderá ser gravada”. É uma versão rústica de outra mensagem frequente nos EUA: “Para controle de qualidade do nosso atendimento esta ligação poderá ser monitorada”.
Por que gravam nossas ligações? De que segurança estão falando? Estão querendo nos proteger ou proteger a eles mesmos? Se é para nos proteger, por que não facilitam o nosso acesso a tais gravações?
O paralelo mais óbvio às gravações de voz são as câmeras de segurança. No mundo da espionagem institucionalizada, a comunicação evoluiu para algo mais simpático e menos ameaçador. “Sorria. Você está sendo filmado.”
As câmeras são instaladas para flagrar furtos, roubos e outros crimes. Mas, ao ler essa frase, o cidadão pode se sentir um ator de cinema e realmente sorrir, esquecendo um instante que o motivo da filmagem é desconfiança e repressão.
Nas últimas semanas, um colégio tradicional paulistano instalou câmeras dentro de salas de aula. Não, não eram berçários dos quais pais aflitos, desconfiados ou culpados vigiam bebês e profissionais à distância. Era uma escola de elite que num só dia suspendeu 107 alunos do ensino médio que resolveram protestar quando descobriram as câmeras.
Questionada, a direção da escola alegou razões de segurança e disciplina. O fato de já haver câmeras em laboratórios [...] fez com que a escola não se preocupasse em discutir o tema com pais e alunos antes de instalar os olhos de vidro em todas as salas de aula.
Parte dos pais aprovou a medida, mas especialistas levantaram a voz para questionar que tipo de educação se desenvolve com base em desconfiança mútua. Outros questionaram o direito de uma escola filmar menores sem aval dos pais.
A ideia é do final do século 18 e foi concebida pelo filósofo e jurista inglês Jeremy Bentham. Ganhou o nome de poder panóptico: a consciência da permanente visibilidade asseguraria o funcionamento de um poder autoritário, como uma prisão, um manicômio, uma empresa ou uma escola. A única novidade é a banalização do instrumento.
Panopticon é o nome de uma estrutura arquitetônica concebida para permitir a observação de tudo o que se passa num edifício sem que as pessoas a serem observadas saibam se estão sendo vigiadas. A simples possibilidade de estarem sendo vigiadas regularia o comportamento delas. O desenho consiste numa estrutura circular com uma torre de inspeção no centro, de onde o inspetor oculto poderia avistar todos os que estiverem no perímetro do edifício. Ele descreveu o projeto como um novo modo de obter poder da mente sobre a mente, numa quantidade até então sem paralelo.
STRECKER, Marion. Folha de S.Paulo. São Paulo, 15 out.2012. TEC, F8.[Fragmento]
O título faz menção
I. a uma frase intimidadora, mas agradável.
II. à existência de câmeras de segurança instaladas.
III. ao mundo da espionagem.
IV. ao fato de a sociedade não se acostumar com as câmeras de segurança.
V. à ameaça sugerida quando alguém está sendo filmado.
As afirmativas CORRETAS são
Provas
Questão presente nas seguintes provas
Cadernos
Caderno Container