Foram encontradas 60 questões.
O valor do módulo da corrente, nos resistores R1 e R2, respectivamente, do circuito da Figura 1, é (considere o valor das resistências R1 e R2 em ohm):

Provas
Questão presente nas seguintes provas
A potência média consumida por uma carga trifásica ligada na configuração delta, em que cada carga é formada por um indutor de (1/360) H em série com uma resistência de !$ 1\,\,\Omega !$ , conectada a uma fonte trifásica com tensão de linha dada por !$ 220 \sqrt{3}\,\,V !$ eficaz com frequência de 60 Hz, é !$ ( considere\, \pi \approx 3) !$ :
Provas
Questão presente nas seguintes provas
No circuito da Figura 4, a corrente que atravessa o indutor L1 é nula. o valor da corrente fornecida pela fonte de 15 V é (os valores das resistências então em ohm):

Provas
Questão presente nas seguintes provas
Uma máquina combinacional recebe como entrada um número em BCD de três bits, !$ x_2 x_1x_0 !$, e seta a saída y, quando a entrada em BCD é um número primo. As entradas 000 (0) e 001 (1) nunca ocorrem. A expressão booleana com o menor número de portas, utilizando portas ORs sobre o resultado de portas ANDs e inversores, é:
Provas
Questão presente nas seguintes provas
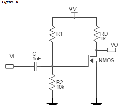
A equação da corrente de dreno do MOSFET tipo N, na região de saturação, mostrado na Figura 8, é dada por !$ i_D = 0,5 (v_{GS} - 1)^2 mA/V^2 !$ . O valor de R1 para que a tensão média da saída do amplificador da Figura 8, VO, seja 7 V é:

Provas
Questão presente nas seguintes provas
O resultado da subtração (0011 – 0101), utilizando a notação binária complementar a um com quatro bits, é:
Provas
Questão presente nas seguintes provas
Considere as afirmações sobre instalações elétricas a seguir.
1) Os dispositivos DR de alta sensibilidade impedem que pessoas recebam uma corrente elétrica acima de 30 mA constantemente, mesmo em contato direto com a fase da instalação.
2) Um aterramento predial pode ser feito utilizando um objeto metálico ligado a qualquer ponto das vigas de base da estrutura predial.
3) A função principal dos disjuntores é desligar a energia de redes elétricas para a realização de reparos.
Está(ão) correta(s), apenas:
Provas
Questão presente nas seguintes provas
Considerando a frequência angular de 300 rads/s, qual o valor da impedância Z para que esta carga absorva a máxima potência do gerador da Figura 6?

Provas
Questão presente nas seguintes provas
TEXTO 2
O fator obesidade
É de Cícero a célebre frase: “É necessário comer para que tu vivas, e não viver para que tu comas”. À medida que o mundo foi perdendo o seu latim, perdeu também algo do estoicismo que motivou as palavras do orador. O resultado se mede em quilos. Relatório divulgado recentemente pelo CDCs (Centro de Controle e Prevenção de Doenças) lança um novo e contundente alerta contra a epidemia de obesidade nos Estados Unidos.
Segundo a vigilância epidemiológica norte-americana, as mortes causadas pelo excesso de peso cresceram na década de 90 quatro vezes mais rápido do que as provocadas pelo tabagismo. A obesidade está bem perto de se tornar a principal causa evitável de morte nos Estados Unidos, ultrapassando o fumo.
No Brasil, embora tudo que indique que a parcela da população acima do peso ainda não tenha chegado a 64% como nos EUA, não há dúvidas que seguimos na mesma trilha insalubre. Assim como o fumo, a obesidade e o sedentarismo se associam, em maior ou menor grau, às três principais causas de morte.
(Folha de S. Paulo. 11 de março de 2004. Opinião. Fragmento.)
Analisando relações léxico-gramaticais de sentido expressas no Texto 2, podemos perceber que:
Provas
Questão presente nas seguintes provas
O resultado em hexadecimal da adição do número 5A por A5, ambos em representação hexadecimal, é:
Provas
Questão presente nas seguintes provas
Cadernos
Caderno Container