Foram encontradas 50 questões.
Considere a figura a seguir de um condicionador de ar.

Nessa figura,
Provas
Questão presente nas seguintes provas
De modo a se fixar os fatores determinantes do fim de vida de uma ferramenta de metal-duro P20 revestida com TiN no processo de torneamento a seco do aço ABNT 1040, foram obtidas empiricamente as curvas do desgaste de flanco (VB) e da força passiva (Fp) em função do tempo de corte, aplicando velocidade de corte 350 m/min, avanço 0,3 mm/volta e profundidade de corte 1,5 mm, como mostra a figura.

Considere as afirmações abaixo sobre determinantes do fim de vida da ferramenta em questão.
I - O desgaste na superfície de saída da ferramenta (KT) atingiu proporção tão elevada que se receia a quebra do gume.
II - O desgaste na superfície de folga da ferramenta (VB) chega a valores nos quais não é mais possível obter tolerâncias apertadas.
III - O acabamento da superfície usinada da peça não é mais satisfatório.
IV - O desgaste cresce muito, fazendo com que a temperatura do gume se aproxime da temperatura na qual a ferramenta perde o fio de corte.
V - O aumento das componentes ortogonais das forças de usinagem, proveniente de desgastes elevados da ferramenta, interfere no funcionamento da máquina-ferramenta.
Quais estão corretas?
Provas
Questão presente nas seguintes provas
Considere as afirmações abaixo com relação ao Regimento Geral da UFRGS.
I - De ato ou decisão de autoridade ou órgão da Universidade cabe, por iniciativa do interessado, pedido de reconsideração, fundamentado na alegação de não consideração de elementos passíveis de exame quando da decisão.
II - O pedido de reconsideração deverá ser interposto no prazo de 30 (trinta) dias contados a partir da data de ciência pessoal do ato ou decisão, de sua divulgação oficial por edital afixado em local público e visível ou de publicação em órgão de comunicação interno ou externo à Universidade.
III - Os atos ou decisões de autoridade ou órgão da Universidade, por suas características intrínsecas, são irrecorríveis.
Quais estão corretas?
Provas
Questão presente nas seguintes provas
Instrução: Na questão, assinale a alternativa que completa, correta e respectivamente, as lacunas da frase.
A mocinha, embora _____________ atordoada, fazia questão de afirmar que estava _____________ com a biblioteca desde _____ 16 h.
Provas
Questão presente nas seguintes provas
Instrução: A questão refere-se ao texto abaixo.
As lições da dengue
Não é preciso passar mais do que algumas horas no Rio de Janeiro para se constatar: o pavor da dengue tomou conta das pessoas. O assunto está em todos os jornais, em todos os noticiários de rádio e de tevê, em todas as bocas. O movimento dos hotéis caiu muito, o que, numa cidade que tem no turismo uma importante fonte de renda, é um desastre. Claro, quem precisa ir ao Rio vai de qualquer modo, tomando todas as precauções possíveis. __________ algumas semanas, dei uma palestra numa instituição popular localizada numa antiga fábrica, na zona portuária do Rio: tão logo cheguei, fui atacado por uma feroz onda de mosquitos. Felizmente eu estava protegido; uso tanto repelente, que, no hotel, nem os garçons chegavam perto, mas esta situação, convenhamos, não é das mais agradáveis e está acabando com a paciência dos cariocas. Na ________ de cartas de O Globo, na quinta passada, __________ 21 mensagens; 18 falavam de dengue. E todas se queixavam das autoridades. Por bons motivos. O recente bate-boca protagonizado pelos responsáveis pelos serviços de saúde foi uma coisa muito triste.
Existem duas frases que o administrador público não pode dizer. A primeira: "Isto não é comigo". Sim, existe uma divisão de tarefas. Mas as pessoas não têm obrigação de conhecer organogramas; e, quando estão desesperadas, não querem saber de organogramas. Qualquer repartição, qualquer servidor, tem de servir como porta de entrada para o sistema que, ao menos teoricamente, vai proporcionar atendimento. Na prática, isto significa dizer: "Eu vou encaminhá-lo para o atendimento". E aí encaminhar mesmo: pegar o telefone, fazer o contato, instruir a pessoa acerca de como proceder.
A segunda frase a ser evitada é: "Isto é culpa de X" (no lugar deste X vocês podem colocar um órgão, um serviço, o ocupante de um cargo público). No Rio, a troca de acusações enfureceu as pessoas. Perguntava uma leitora: "Até quando prefeito e governador continuarão jogando a culpa um no outro pela epidemia de dengue?" Os políticos não se dão conta de que nesta briga não há vencedores, que é uma conduta suicida. Neste sentido, a idéia de um "gabinete de crise" reunindo no Rio os níveis federal, estadual e municipal foi uma coisa sensata.
As epidemias expõem as entranhas do país, mostram de forma implacável os problemas que não foram resolvidos. Este serviço pelo menos os micróbios, que sabem aproveitar qualquer oportunidade, prestam. Não seria mau aprender com eles.
Adaptado de: SCLIAR, Moacyr. In Zero Hora, 01 de abril de 2008.
Assinale a alternativa que completa, correta e respectivamente, as lacunas das linhas.
Provas
Questão presente nas seguintes provas
As areias de fundição que não são submetidas a nenhum processo de secagem, contendo praticamente o mesmo teor de umidade usado durante a preparação do molde, são chamadas
Provas
Questão presente nas seguintes provas
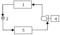
Instrução: A questão refere-se à figura abaixo do Ciclo de Refrigeração de um condicionador de ar.

Na figura apresentada,
Provas
Questão presente nas seguintes provas
Numere a segunda coluna de acordo com a primeira, associando cada método utilizado em ensaios não destrutivos a seus respectivos usos e definições.
| (1) Ultra-som |
( ) É considerado um dos melhores métodos de teste para a detecção de descontinuidades abertas à superfície em diferentes matérias isentos de porosidade, tais como: Metais Ferrosos e Não-Ferrosos, Ligas Metálicas, Cerâmicas, Vidros, alguns tipos de Plásticos ou materiais organo-sintéticos. Ele se aplica na detecção de descontinuidades superficiais (pequenas) de materiais não porosos (metálicos e não metálicos) tais como: falta de fusão, pequenas trincas, trincas de contração (externas), trincas de fadiga, trincas de tratamento térmico e outras.
|
|
(2) Partículas Magnéticas
|
( ) Baseia-se fundamentalmente na Lei de Indução de Faraday, onde o campo magnético, gerado por uma bobina quando alimentada por uma corrente elétrica alternada, gera interação entre a peça e a bobina geradora. É indicado para inspecionar tubos de trocadores de calor já montados, detectar corrosões, trincas e outros defeitos, medir condutividade de metais, separar materiais e medir espessuras de camadas não metálicas.
|
|
(3) Líquidos Penetrantes
|
( ) Baseia-se no fenômeno de reflexão de ondas quando encontram obstáculos à sua propagação, dentro do material. Indicado para a detecção de descontinuidades planares e/ou volumétricas e na inspeção de soldas e de equipamentos como: vasos de pressão, caldeiras, fornos, torres, tanques, tubulações em geral e peças fundidas ou forjadas.
|
|
(4) Raio X e raio Gama
|
( ) Está baseado na geração de um campo magnético que percorre toda a superfície da peça em ensaio; esta peça deve ser constituída por material ferromagnético. É empregado na detecção de descontinuidades superficiais e sub-superficiais em materiais ferromagnéticos.
|
|
(5) Corrente Foucault
|
( ) O método está baseado na variação da atenuação da radiação eletromagnética, causada pela presença de descontinuidades durante a passagem do feixe pela peça. É indicado para detectar descontinuidades bidimensionais tais como trincas desde que elas estejam orientadas inclinadas em relação à direção da medição.
|
A sequência correta de preenchimento dos parênteses, de cima para baixo, é
Provas
Questão presente nas seguintes provas
Nas operações de usinagem, utilizam-se os fluidos de corte com as funções de
Provas
Questão presente nas seguintes provas
Instrução: A questão refere-se ao texto abaixo.
As lições da dengue
Não é preciso passar mais do que algumas horas no Rio de Janeiro para se constatar: o pavor da dengue tomou conta das pessoas. O assunto está em todos os jornais, em todos os noticiários de rádio e de tevê, em todas as bocas. O movimento dos hotéis caiu muito, o que, numa cidade que tem no turismo uma importante fonte de renda, é um desastre. Claro, quem precisa ir ao Rio vai de qualquer modo, tomando todas as precauções possíveis. Faz algumas semanas, dei uma palestra numa instituição popular localizada numa antiga fábrica, na zona portuária do Rio: tão logo cheguei, fui atacado por uma feroz onda de mosquitos. Felizmente eu estava protegido; uso tanto repelente, que, no hotel, nem os garçons chegavam perto, mas esta situação, convenhamos, não é das mais agradáveis e está acabando com a paciência dos cariocas. Na seção de cartas de O Globo, na quinta passada, havia 21 mensagens; 18 falavam de dengue. E todas se queixavam das autoridades. Por bons motivos. O recente bate-boca protagonizado pelos responsáveis pelos serviços de saúde foi uma coisa muito triste.
Existem duas frases que o administrador público não pode dizer. A primeira: "Isto não é comigo". Sim, existe uma divisão de tarefas. Mas as pessoas não têm obrigação de conhecer organogramas; e, quando estão desesperadas, não querem saber de organogramas. Qualquer repartição, qualquer servidor, tem de servir como porta de entrada para o sistema que, ao menos teoricamente, vai proporcionar atendimento. Na prática, isto significa dizer: "Eu vou encaminhá-lo para o atendimento". E aí encaminhar mesmo: pegar o telefone, fazer o contato, instruir a pessoa acerca de como proceder.
A segunda frase a ser evitada é: "Isto é culpa de X" (no lugar deste X vocês podem colocar um órgão, um serviço, o ocupante de um cargo público). No Rio, a troca de acusações enfureceu as pessoas. Perguntava uma leitora: "Até quando prefeito e governador continuarão jogando a culpa um no outro pela epidemia de dengue?" Os políticos não se dão conta de que nesta briga não há vencedores, que é uma conduta suicida. Neste sentido, a idéia de um "gabinete de crise" reunindo no Rio os níveis federal, estadual e municipal foi uma coisa sensata.
As epidemias expõem as entranhas do país, mostram de forma implacável os problemas que não foram resolvidos. Este serviço pelo menos os micróbios, que sabem aproveitar qualquer oportunidade, prestam. Não seria mau aprender com eles.
Adaptado de: SCLIAR, Moacyr. In Zero Hora, 01 de abril de 2008.
A palavra Mas pode ser substituída, sem que haja mudança de significado da frase em que ela se encontra, por
Provas
Questão presente nas seguintes provas
Cadernos
Caderno Container