Foram encontradas 60 questões.
Com o avanço da tecnologia, diversos novos componentes semicondutores são criados e implementados nos equipamentos eletrônicos que tanto facilitam a vida das pessoas. Alguns desses componentes são citados, a seguir, com uma breve descrição. Nesse contexto, assinale a alternativa correta.
Provas
Questão presente nas seguintes provas
Um técnico em eletrônica precisa de uma porta lógica OU EXCLUSIVO (XOR) para implementar seu projeto. No entanto, ele dispõe apenas de inversores e portas lógicas E (AND) e OU (OR). Assinale a opção que representa o circuito equivalente a ser utilizado pelo técnico no projeto.
Provas
Questão presente nas seguintes provas
Dos diversos tipos de diodos empregados atualmente, existe um que possui características diferentes de qualquer outro, pois ele possui uma região de resistência negativa. Nessa região, o aumento da tensão nos terminais do dispositivo reduz a corrente. Trata-se do diodo:
Provas
Questão presente nas seguintes provas
Uma bateria de 12 Volts alimenta dois resistores em série: R1 = 4 KΩ e R2 = 2 KΩ. Os valores da tensão em R1 e da potência dissipada por R2 são, respectivamente:
Provas
Questão presente nas seguintes provas
A eletricidade teve origem na pesquisa de corpos carregados com cargas elétricas. Esses corpos atraem ou repelem outros de acordo com a polaridade que possuem. Nesse contexto, assinale a alternativa INCORRETA.
Provas
Questão presente nas seguintes provas
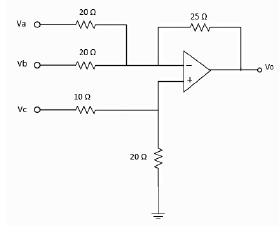
O circuito a seguir representa um amplificador de tensão operacional ideal:

Sabendo que Va = 20V, Vb = 5V e Vc = 15V, assinale a alternativa que apresenta o valor da saída Vo.
Provas
Questão presente nas seguintes provas
Num circuito de corrente alternada, mede-se, com o voltímetro, uma tensão de 120 V e, com o amperímetro, uma corrente de 2 A. O fator de potência deste circuito é 0,7. Assinale, dentre as alternativas a seguir, aquela que apresenta a potência real do circuito.
Provas
Questão presente nas seguintes provas
Um aparelho digital recebeu como entrada os números 26 e 45, fez a conversão para binário utilizando a codificação BCD (Binary-Coded-Decimal) e realizou a operação de soma. Em instrumentos digitais que trabalham basicamente com números binários, a conversão de números grandes para decimal, entretanto, é bem dificil. Em determinadas ocasiões, as operações aritméticas com esses números passam por dois estágios, quando o primeiro estágio apresenta um número BCD inválido. De acordo com o cenário apresentado, assinale a alternativa correta quanto à referida operação.
Provas
Questão presente nas seguintes provas
Um circuito elétrico contém duas pilhas de 1,5 V em série, que carregam um capacitor de 60 x 10-6 F. A carga que se acumula no capacitor, em coulombs, é de:
Provas
Questão presente nas seguintes provas
O circuito interno de um gerador possui 3 resistores em paralelo nos valores de 24 Ω, 20 Ω e 20 Ω, e corrente total de 20A. A potência do gerador é de:
Provas
Questão presente nas seguintes provas
Cadernos
Caderno Container