Foram encontradas 50 questões.
Suponha que a UFRN decidiu extinguir determinado órgão que funciona em um prédio fora do seu campus central. Os funcionários serão remanejados para exercerem suas funções em outras unidades da UFRN, e o prédio, antes ocupado pelo órgão, passará a ser alugado. Nesse caso, o prédio deverá ser reclassificado como propriedade para investimento, e não haverá alteração em seu valor. Diante desse contexto, o registro contábil configurará fato
Provas
O objetivo da elaboração e divulgação da informação contábil é fornecer informação não só para fins de prestação de contas e responsabilização (accountability) mas também tomada de decisão. Essa informação contábil deve se revestir de características qualitativas, atributos que a tornam útil para os usuários. A UFRN, na elaboração de suas demonstrações contábeis anuais, leva em conta as orientações do MCASP. Conforme essas orientações, são exemplos de características qualitativas
Provas
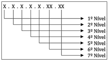
As contas contábeis do PCASP são identificadas por códigos com 7 níveis de desdobramento, compostos por 9 dígitos, de acordo com a estrutura representada a seguir.

Fonte: MCASP (2018)
O segundo nível do código das contas patrimoniais da Classe 2 (Passivo) separa os elementos dessa classe em Passivo Circulante, Passivo Não Circulante e Patrimônio Líquido. Essas subdivisões do segundo nível são denominadas de
Provas
Os atributos da conta contábil são características próprias, as quais a distinguem de outras contas do plano de contas e podem ser decorrentes de conceitos teóricos, da lei ou do sistema operacional utilizado. Sendo assim, um aluno do curso de Ciências Contábeis da UFRN, estagiário do Departamento de Contabilidade e Finanças dessa instituição, apresentou seu trabalho de conclusão de curso, em que evidenciou os atributos conceituais da conta contábil. Entre esses atributos, está a Natureza do Saldo, que pode ser
Provas
O quadro abaixo apresenta, de acordo com o PCASP, a classificação das contas contábeis.
| PCASP | ||
|
Natureza da informação |
Classes | |
| Patrimonial | 1.Ativo | 2. Passivo |
| 3.Variações Patrimoniais Diminutivas |
4. Variações Patrimoniais Aumentativas |
|
| Orçamentária |
5.Controles da Aprovação do Planejamento e Orçamento |
6. Controles de Execução do Planejamento e Orçamento |
| Controle | 7. Controles Devedores | 8.Controles Credores |
Fonte: MCASP(2018)
São exemplos de grupos de contas da Classe 8:
Provas
O Plano de Contas Aplicado ao Setor Público (PCASP) está estruturado de acordo com as seguintes naturezas das informações contábeis: orçamentária, patrimonial e de controle. No que diz respeito à natureza de informação patrimonial, o PCASP registra, processa e evidencia
Provas
A Lei de Acesso a Informações (Lei nº 12.527), sancionada em 18 de novembro de 2011 regulamenta o direito constitucional de acesso dos cidadãos às informações públicas. Essa lei estabelece que órgãos e entidades públicas devem divulgar, independentemente de solicitações, informações de interesse geral ou coletivo, salvo aquelas cuja confidencialidade esteja prevista no texto legal. Em seu Art. 8º, define que “É dever dos órgãos e entidades públicas promover, independentemente de requerimentos, a divulgação em local de fácil acesso, no âmbito de suas competências, de informações de interesse coletivo ou geral por eles produzidas ou custodiadas”. Sendo assim, considere os registros relacionados abaixo.
I Registro das competências e da estrutura organizacional, dos endereços e telefones das respectivas unidades e gestores, com horários de atendimento ao público.
II Registros de quaisquer repasses ou de transferências de recursos financeiros.
III Registros das despesas extraorçamentárias.
IV Registro das informações concernentes a procedimentos licitatórios, inclusive os respectivos editais e resultados, bem como a todos os contratos celebrados.
Na divulgação das informações a que se refere o caput do Art. 8º, deverão constar, entre outras informações, as presentes nos itens
Provas
Segundo a Lei nº 8.666/93, a licitação destina-se a garantir a observância do princípio da isonomia e da seleção da proposta mais vantajosa para a administração pública nas contratações. Numa licitação, o termo de contrato é obrigatório apenas nos casos de
Provas
Considerando as disposições expressas na Lei nº 9.784, de 29 de janeiro de 1999, a qual regula o processo administrativo no âmbito da Administração Pública Federal, analise as afirmativas abaixo.
I - O ato de delegação de competência é revogável a qualquer tempo pela autoridade delegante.
II - Inexistindo competência legal específica, o processo administrativo deverá ser iniciado perante a autoridade de maior grau hierárquico para decidir.
III - Pode ser objeto de delegação a decisão de recursos administrativos.
IV - A competência é irrenunciável e se exerce pelos órgãos administrativos a que foi atribuída como própria, salvo os casos de delegação e avocação legalmente admitidos.
Das afirmativas, estão corretas
Provas
Segundo as disposições previstas na Lei nº 8.112/90, o inquérito administrativo obedecerá ao princípio do contraditório, assegurada ao acusado ampla defesa, com a utilização dos meios e recursos admitidos em direito. De acordo com as normas da referida lei,
Provas
Caderno Container