Foram encontradas 60 questões.
Qual o valor da tensão Vo representada na figura a seguir? Considere o amplificador operacional como ideal.

Provas
O ganho de tensão para o circuito da figura a seguir é definido por: Av=Vo/Vin. Qual é o valor do ganho?

Provas
Quanto à configuração e ao ganho de tensão do circuito amplificador de sinais representado na figura, pode-se afirmar que:

Provas
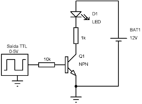
Analisando o circuito apresentado na figura a seguir, pode-se afirmar que o transistor Q1 realiza a função de:

Provas
Pode-se afirmar que o circuito da figura a seguir realiza a função de:

Provas
A relação de espiras do transformador T1 mostrado na figura a seguir é de 10:1 do primário para o secundário. Qual o valor aproximado da tensão Vo na saída do retificador?

Provas
O fator de potência da figura a seguir é de:

Provas
A potência ativa e reativa indutiva em um barramento são, respectivamente, 4kW e 3kVar. Para obter um fator de potência unitário deve-se adicionar um banco de capacitores de:
Provas
Uma lâmpada compacta de 20W/100V nominais que apresenta um fator de potência de 0,5 é ligada em uma rede de 100V. Assinale a alternativa correta:
Provas
Um determinado estudante conectou os instrumentos de medições para analisar o seu circuito conforme a figura a seguir. Assinale a alternativa correta, considerando-se que a corrente máxima suportada pelo amperímetro é de 250 mA e a tensão máxima suportada voltímetro é de 1000 V:

Provas
Caderno Container