Foram encontradas 50 questões.
A figura seguinte mostra o diagrama de blocos de um osciloscópio usando tubo de raios catódicos (TRC).

Um desses blocos corresponde ao circuito que tem como função ajustar o brilho do sinal luminoso na tela do osciloscópio, além de modular o feixe de elétrons, quando houver a necessidade de se visualizar em uma terceira dimensão. Nesse caso, falase do circuito
Provas
A figura seguinte retrata a utilização do osciloscópio para a medição de um sinal aplicado à entrada Y. Observe e compare a entrada Y com os sinais mostrados na TELA do osciloscópio.

Nessa figura, os acoplamentos mostrados são, respectivamente, do osciloscópio da esquerda para direita:
Provas
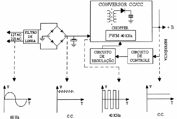
A figura seguinte mostra o diagrama de blocos e alguns dos sinais existentes em uma fonte chaveada, semelhante às existentes em microcomputadores, impressoras, monitores de vídeo etc.

Um desses blocos corresponde ao circuito frequentemente formado por um transistor comutador de potência, podendo ser TBJ, MOSFET ou IGBT, um transformador de alta frequência, além de outros componentes eletroeletrônicos desenvolvidos para operarem em frequências da ordem de dezenas e até mesmo centenas de kHz (quiloHertz). Esse circuito está representado pelo bloco
Provas
Buscando avaliar a influência do atraso no tempo de propagação de portas lógicas NOR (em português NOU), um professor solicitou ao técnico de laboratório que montasse o circuito lógico da figura seguinte.

Terminada a experiência, o professor solicitou ao técnico que providenciasse uma porta lógica equivalente ao circuito montado com as portas NOR (NOU). Após alguns ensaios para levantar a tabela verdade desse circuito, o técnico concluiu que a porta lógica equivalente é uma porta cuja saída S é
Provas
A figura seguinte mostra o esquema de um circuito frequentemente utilizado para medir o ganho de corrente em emissor comum de transistores bijunção (TJB).
São dados:
• a fonte de tensão variável, de 0 a 3 volts, está ajustada para 2,15 volts;
• a tensão VBE do transistor sob teste, quando em condução, é de 0,65 volts;
• o ganho de corrente em emissor comum do transistor sob teste é igual a 100;
• para os cálculos, desconsidere as tolerâncias dos resistores.

As leituras de correntes nos amperímetros analógico e digital são, respectivamente,
Provas
Um amplificador eletrônico apresenta um ganho de tensão de 40 decibéis. A tensão de saída desse amplificador é de 10 volts. Portanto, a tensão de entrada é de
Provas
Em um circuito eletrônico, usado para amplificar o sinal de um sensor de pressão, a potência de saída é 100 vezes maior que a potência de entrada. Portanto, o ganho em decibéis desse circuito é igual a
Provas
Considere o circuito mostrado a seguir.

Os valores das resistências dos resistores R1 e R2 são, respectivamente,
Provas
O circuito da figura seguinte mostra a associação de cinco resistores dissipando diferentes potências térmicas por efeito Joule. Sob cada um dos resistores, estão indicadas as respectivas potências dissipadas quando esse circuito é alimentado por uma fonte de corrente de 1 A

Com base nessas informações, pode-se afirmar que o valor da resistência do resistor R1 é de
Provas
Na figura seguinte, é retratado um ensaio feito em laboratório, utilizando uma fonte de tensão CC variável de 0 a 10 volts, um amperímetro e um voltímetro para determinação das características elétricas de um elemento de circuito de dois terminais.

Analisando-se o gráfico à direita da figura, correspondente ao ensaio, pode-se afirmar que o elemento de circuito de dois terminais é um
Provas
Caderno Container