Foram encontradas 50 questões.
O complemento da função lógica !$ F = \overline A . (B . \overline C + D) !$ é dado por
Provas
Para responder à questão, leia o texto a seguir.
A cidade em crise
Carlos Antônio Leite Brandão*
Talvez ela seja a maior invenção da história, o espaço onde é possível conquistar nossa liberdade e humanidade plenas. Contudo, a cidade encontra-se ameaçada e em vias de ser até mesmo desinventada.
Os espaços físicos urbanos são, por excelência, do domínio público em que se movimenta a cidade e a sociedade. Isso aponta, de imediato, a necessidade de pensar e promover como seu bem maior a coisa pública, a res publica. E aí repousa, justamente, a maior dificuldade: o domínio público tem perdido seu lugar na sociedade urbana contemporânea. A perda da dimensão pública de nossa existência é o maior desafio enfrentado para a implantação de ações destinadas a preservar a cidade enquanto pólis e urbe.A)
O cidadão, figura central do movimento da pólis, também está se perdendo e sendo substituído pela figura do contribuinte e do consumidor.
É na condição de contribuinte ou consumidor de serviços, por exemplo, que se reivindica a preservação da qualidade de vida, a obtenção da segurança e o afastamento do jogo político de alguns profissionais da economia informal. Se a qualidade de vida só pode ser requerida pelo contribuinte e consumidor, ela não é comum a todos, mas apenas a um grupo de cidadãos cuja voz é mais forte quanto maior a sua riqueza.
A cidade é mais do que um espaço físico, e o problema da qualidade de vida vai além da questão ambiental. A cidade é um espaço ético. Desenvolver essa noção é o propósito preliminar de um modelo ainda a ser implantado que tem como vértice a educação das pessoas para o agir ético dentro de uma sociedade em que a virtude pública constitui o horizonte privilegiado de nossas visadas. Fisicamente, acreditamos morar em cidades; espiritualmente, habitamos não cidades, espaços privados onde estamos, mais do que tudo, “privados” de liberdade.
Liberdade não é o prolongamento para o público daquilo que fazemos e desejamos na intimidade, mas a possibilidade de darmos um destino público às nossas ações e desenvolvermos plenamente as nossas potencialidades na medida que as dirigimos à comunidade à qual pertencemos. Isso só é possível quando nosso trabalho escolhe destinar-se ao outro, permitindo-nos transcender a finitude de nossa existência particular e de nossa temporalidade mortal.
* Professor de História da Arquitetura da UFMG.
Fonte: Disponível em: <www.ufmg.br/diversa/17/index.php/aglomerados/a-cidade-em-crise>.Acesso em: 21 mar. 2013. (adaptado)
A questão a seguir se refere ao fragmento em negrito, sua organização linguística e sua relação com o restante do texto.
Com base na leitura, pode-se afirmar que
Provas
Para responder à questão, leia o texto a seguir.
A cidade em crise
Carlos Antônio Leite Brandão*
Talvez ela seja a maior invenção da história, o espaço onde é possível conquistar nossa liberdade e humanidade plenas. Contudo, a cidade encontra-se ameaçada e em vias de ser até mesmo desinventada.
Os espaços físicos urbanos são, por excelência, do domínio público em que se movimenta a cidade e a sociedade. Isso aponta, de imediato, a necessidade de pensar e promover como seu bem maior a coisa pública, a res publica. E aí repousa, justamente, a maior dificuldade: o domínio público tem perdido seu lugar na sociedade urbana contemporânea. A perda da dimensão pública de nossa existência é o maior desafio enfrentado para a implantação de ações destinadas a preservar a cidade enquanto pólis e urbe.
O cidadão, figura central do movimento da pólis, também está se perdendo e sendo substituído pela figura do contribuinte e do consumidor.
É na condição de contribuinte ou consumidor de serviços, por exemplo, que se reivindica a preservação da qualidade de vida, a obtenção da segurança e o afastamento do jogo político de alguns profissionais da economia informal. Se a qualidade de vida só pode ser requerida pelo contribuinte e consumidor, ela não é comum a todos, mas apenas a um grupo de cidadãos cuja voz é mais forte quanto maior a sua riqueza.
A cidade é mais do que um espaço físico, e o problema da qualidade de vida vai além da questão ambiental. A cidade é um espaço ético. Desenvolver essa noção é o propósito preliminar de um modelo ainda a ser implantado que tem como vértice a educação das pessoas para o agir ético dentro de uma sociedade em que a virtude pública constitui o horizonte privilegiado de nossas visadas. Fisicamente, acreditamos morar em cidades; espiritualmente, habitamos não cidades, espaços privados onde estamos, mais do que tudo, “privados” de liberdade.
Liberdade não é o prolongamento para o público daquilo que fazemos e desejamos na intimidade, mas a possibilidade de darmos um destino público às nossas ações e desenvolvermos plenamente as nossas potencialidades na medida que as dirigimos à comunidade à qual pertencemos. Isso só é possível quando nosso trabalho escolhe destinar-se ao outro, permitindo-nos transcender a finitude de nossa existência particular e de nossa temporalidade mortal.
* Professor de História da Arquitetura da UFMG.
Fonte: Disponível em: <www.ufmg.br/diversa/17/index.php/aglomerados/a-cidade-em-crise>.Acesso em: 21 mar. 2013. (adaptado)
No início do texto, declara-se que a cidade encontra-se ameaçada e, mais adiante, que A cidade é um espaço ético. Nessas duas percepções, através dos verbos, associa-se à cidade, respectivamente,
Provas
Pode-se afirmar que a inclinação da reta de carga ou linha de carga "cc" de um circuito amplificador que opera com um transistor de junção bipolar (TJB) depende do valor da
Provas
Para responder à questão, leia o texto a seguir.
A cidade em crise
Carlos Antônio Leite Brandão*
Talvez ela seja a maior invenção da história, o espaço onde é possível conquistar nossa liberdade e humanidade plenas. Contudo, a cidade encontra-se ameaçada e em vias de ser até mesmo desinventada.
Os espaços físicos urbanos são, por excelência, do domínio público em que se movimenta a cidade e a sociedade. Isso aponta, de imediato, a necessidade de pensar e promover como seu bem maior a coisa pública, a res publica. E aí repousa, justamente, a maior dificuldade: o domínio público tem perdido seu lugar na sociedade urbana contemporânea. A perda da dimensão pública de nossa existência é o maior desafio enfrentado para a implantação de ações destinadas a preservar a cidade enquanto pólis e urbe.
O cidadão, figura central do movimento da pólis, também está se perdendo e sendo substituído pela figura do contribuinte e do consumidor.
É na condição de contribuinte ou consumidor de serviços, por exemplo, que se reivindica a preservação da qualidade de vida, a obtenção da segurança e o afastamento do jogo político de alguns profissionais da economia informal. Se a qualidade de vida só pode ser requerida pelo contribuinte e consumidor, ela não é comum a todos, mas apenas a um grupo de cidadãos cuja voz é mais forte quanto maior a sua riqueza.
A cidade é mais do que um espaço físico, e o problema da qualidade de vida vai além da questão ambiental. A cidade é um espaço ético. Desenvolver essa noção é o propósito preliminar de um modelo ainda a ser implantado que tem como vértice a educação das pessoas para o agir ético dentro de uma sociedade em que a virtude pública constitui o horizonte privilegiado de nossas visadas. Fisicamente, acreditamos morar em cidades; espiritualmente, habitamos não cidades, espaços privados onde estamos, mais do que tudo, “privados” de liberdade.
Liberdade não é o prolongamento para o público daquilo que fazemos e desejamos na intimidade, mas a possibilidade de darmos um destino público às nossas ações e desenvolvermos plenamente as nossas potencialidades na medida que as dirigimos à comunidade à qual pertencemos. Isso só é possível quando nosso trabalho escolhe destinar-se ao outro, permitindo-nos transcender a finitude de nossa existência particular e de nossa temporalidade mortal.
* Professor de História da Arquitetura da UFMG.
Fonte: Disponível em: <www.ufmg.br/diversa/17/index.php/aglomerados/a-cidade-em-crise>.Acesso em: 21 mar. 2013. (adaptado)
Para responder à questão a seguir, considere as frases a seguir, inspiradas na parte final do texto.
A - À medida que destinamos nosso trabalho ao outro, transcendemos a finitude de nossa existência particular e de nossa temporalidade mortal.
B - Se destinarmos nosso trabalho ao outro, transcenderemos a finitude de nossa existência particular e de nossa temporalidade mortal.
As orações subordinadas estão articuladas nos períodos com base nas relações de, respectivamente,
Provas
O amperímetro é um equipamento utilizado para medir elétrica e deve possuir resistência elétrica interna, enquanto o voltímetro é um equipamento utilizado para medir elétrica e deve possuir resistência elétrica interna.
A sequência que completa corretamente as lacunas é
Provas
Considere o circuito mostrado a seguir em que as resistências são todas idênticas.

Determinando-se a resistência equivalente entre os pontos "A" e "D", encontra-se:
Provas
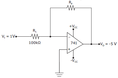
Considere o circuito mostrado a seguir.

Calculando-se o valor do resistor de realimentação RF , obtém-se
Provas
Para responder à questão, leia o texto a seguir.
A cidade em crise
Carlos Antônio Leite Brandão*
Talvez ela seja a maior invenção da história, o espaço onde é possível conquistar nossa liberdade e humanidade plenas. Contudo, a cidade encontra-se ameaçada e em vias de ser até mesmo desinventada.
Os espaços físicos urbanos são, por excelência, do domínio público em que se movimenta a cidade e a sociedade. Isso aponta, de imediato, a necessidade de pensar e promover como seu bem maior a coisa pública, a res publica. E aí repousa, justamente, a maior dificuldade: o domínio público tem perdido seu lugar na sociedade urbana contemporânea. A perda da dimensão pública de nossa existência é o maior desafio enfrentado para a implantação de ações destinadas a preservar a cidade enquanto pólis e urbe.
O cidadão, figura central do movimento da pólis, também está se perdendo e sendo substituído pela figura do contribuinte e do consumidor.
É na condição de contribuinte ou consumidor de serviços, por exemplo, que se reivindica a preservação da qualidade de vida, a obtenção da segurança e o afastamento do jogo político de alguns profissionais da economia informal. Se a qualidade de vida só pode ser requerida pelo contribuinte e consumidor, ela não é comum a todos, mas apenas a um grupo de cidadãos cuja voz é mais forte quanto maior a sua riqueza.
A cidade é mais do que um espaço físico, e o problema da qualidade de vida vai além da questão ambiental. A cidade é um espaço ético. Desenvolver essa noção é o propósito preliminar de um modelo ainda a ser implantado que tem como vértice a educação das pessoas para o agir ético dentro de uma sociedade em que a virtude pública constitui o horizonte privilegiado de nossas visadas. Fisicamente, acreditamos morar em cidades; espiritualmente, habitamos não cidades, espaços privados onde estamos, mais do que tudo, “privados” de liberdade.
Liberdade não é o prolongamento para o público daquilo que fazemos e desejamos na intimidade, mas a possibilidade de darmos um destino público às nossas ações e desenvolvermos plenamente as nossas potencialidades na medida que as dirigimos à comunidade à qual pertencemos. Isso só é possível quando nosso trabalho escolhe destinar-se ao outro, permitindo-nos transcender a finitude de nossa existência particular e de nossa temporalidade mortal.
* Professor de História da Arquitetura da UFMG.
Fonte: Disponível em: <www.ufmg.br/diversa/17/index.php/aglomerados/a-cidade-em-crise>.Acesso em: 21 mar. 2013. (adaptado)
Para responder à questão a seguir, leia atentamente o segundo e terceiro parágrafos.
Com base na leitura dos dois últimos parágrafos, infere-se que
I - a cidade não pode ser entendida como um espaço físico, pois é um espaço ético.
II - moramos em cidades fictícias, pois habitamos não cidades, lugares privados de liberdade.
III - estamos “privados” de liberdade, pois não damos um destino público às nossas ações.
Está(ão) correta(s)
Provas
Observe:

Que condição de entrada para J e K no flip-flop JK mostrado na figura faz com que a saída Q seja sempre igual a zero na ocorrência de uma transição de disparo na entrada CLK?
Provas
Caderno Container