Foram encontradas 50 questões.
Com relação a chaves eletrônicas, assinale V (verdadeiro) ou F (falso) em cada afirmativa a seguir.
( ) Uma chave eletrônica é caracterizada por ter dois estados de operação, ligado e desligado, não podendo atuar em regiões diferentes desses estados.
( ) Um diodo dito ideal comporta-se como chave aberta, quando polarizado diretamente, e como chave fechada, quando polarizado reversamente.
( ) Tiristores, ou SCR, são chaves eletrônicas de três terminais utilizadas para controlar o estado ligado com baixas frequências de chaveamento.
( ) O GTO entra em condução com uma corrente positiva de gatilho de curta duração, se a tensão anodo-catodo for positiva, e desliga quando há uma corrente negativa de curta duração no gatilho.
( ) O IGBT é uma conexão integrada de um MOSFET e de um TJB, tendo características no seu estado ligado equivalentes às do TJB e, por isso, substituindo-o em várias aplicações.
A sequência correta é
Provas
Relacione os tipos de circuitos eletrônicos de potência à esquerda às suas respectivas características à direita.
|
(1) Retificador não controlado |
( ) O valor médio da tensão de saída pode ser controlado variando-se o tempo de condução ou o atraso do ângulo de disparo das chaves. |
|
(2) Conversor CA-CC |
( ) Também é conhecido como chopper ou regulador chaveado. |
|
(3) Conversor CA-CA |
( ) A tensão de saída é controlada pelo tempo de condução do TRIAC ou do atraso do ângulo de disparo. |
|
(4) Conversor CC-CC |
( ) Circuito conversor CA-CC a partir do emprego de diodos. |
|
(5) Conversor CC-CA |
( ) Também é conhecido como inversor de tensão, pode ser empregado tanto a circuitos monofásicos quanto a circuitos polifásicos. |
A sequência correta é
Provas
Considerando números fracionários com 8 bits de resolução, o resultado em valor decimal da soma dos números binários (11001,110)2 e (01011,101)2 será
Provas
Observe o circuito lógico representado a seguir.

Assinale a alternativa que apresenta a expressão lógica simplificada que representa o circuito.
Provas
Observe a figura.

Com base na configuração do circuito ilustrado na figura, é correto afirmar que se trata de
Provas
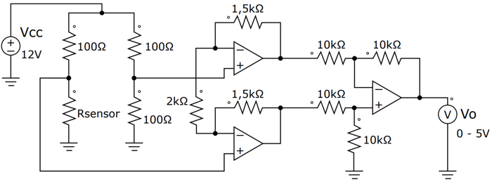
A figura a seguir representa um circuito de instrumentação projetado para condicionar o sinal proveniente de um sensor passivo de temperatura PT100, cuja resistência (Rsensor) varia com a temperatura (T[ºC] ) de acordo com a equação Rsensor=100+0,5T.

Sabendo que o circuito foi projetado para condicionar o sinal de saída, considerando limites mínimo e máximo de temperatura, assinale a alternativa que indica os valores de temperatura para o qual a tensão de saída será de 0V e 5V, respectivamente.
Provas
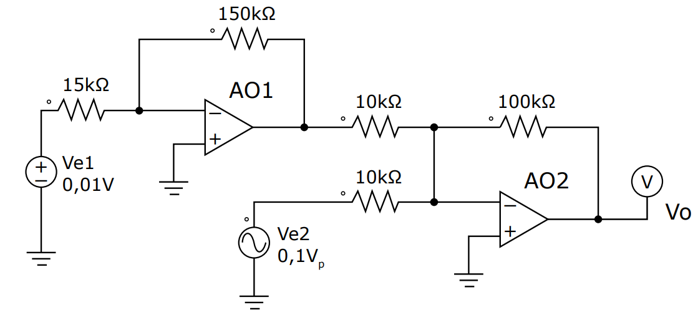
Observe o circuito ilustrado na figura.

Considerando os amplificadores operacionais alimentados em Vs = ±10V, é correto afirmar que
Provas
Considere o circuito ilustrado na figura.

correto afirmar que, com condições iniciais nulas para t<0, a resposta esperada para a tensão sobre o capacitor, vC(t), e o polinômio característico da planta, G(s)= !$ \dfrac{V_c\left(s\right)}{V_{in}\left(s\right)} !$, serão, respectivamente,
Provas
Segundo a norma ABNT NBR 5461, a relação entre o fluxo luminoso e a potência consumida por uma fonte luminosa, em watts, é denominada
Provas
Sobre as normas de proteção contra choques elétricos, definidas na NBR 5410:2004, considere as afirmativas a seguir.
I → A proteção contra choque compreende dois tipos de proteção: proteção básica e proteção supletiva.
II → Proteção básica corresponde aos conceitos de proteção contra contatos indiretos.
III → Proteção supletiva corresponde aos conceitos de proteção contra contatos diretos.
Está(ão) correta(s)
Provas
Caderno Container