Foram encontradas 240 questões.
Desenvolvida em 1935 por Charles F. Richter, com a colaboração de Beno Gutenberg, a escala Richter permite determinar a magnitude (M) de um terremoto, fenômeno que libera uma grande quantidade de energia (E) que se propaga pela Terra em todas as direções. A magnitude e a energia de um terremoto podem ser relacionadas pela expressão a seguir, em que E é expressa em erg, uma unidade de medida de energia do sistema CGS.
logE = 11,8 + 1,5M
A tabela apresenta os efeitos gerados por um terremoto, de acordo com sua magnitude na escala Richter:
| Magnitude | Efeitos |
| Entre 3,5 e 5,4 | Às vezes é sentido, mas raramente causa danos. |
| Entre 5,5 e 6,0 | Pode danificar seriamente casas mal construídas em regiões próximas ao epicentro. |
| Entre 6,1 e 6,9 | Pode ser destrutivo em áreas a até 100 km do epicentro. |
| Entre 7,0 e 7,9 | Grande terremoto. Pode causar sérios danos em uma grande faixa. |
| 8,0 ou mais | Enorme terremoto. Pode causar graves danos em muitas áreas, mesmo que estejam a centenas de quilômetros do epicentro. |
(http://ecalculo.if.usp.br. Adaptado.)
No dia 6 de janeiro de 2020, o sul de Porto Rico foi atingido por um terremoto que liberou uma quantidade de energia E = 1013,8 J. Considerando a tabela e que 1 erg = 10–7J, esse terremoto
Provas
Leia a narrativa “O leão, o burro e o rato”, de Millôr Fernandes, para responder a questão.
Um leão, um burro e um rato voltaram, afinal, da caçada que haviam empreendido juntos1 e colocaram numa clareira tudo que tinham caçado: dois veados, algumas perdizes, três tatus, uma paca e muita caça menor. O leão sentou-se num tronco e, com voz tonitruante que procurava inutilmente suavizar, berrou:
— Bem, agora que terminamos um magnífico dia de trabalho, descansemos aqui, camaradas, para a justa partilha do nosso esforço conjunto. Compadre burro, por favor, você, que é o mais sábio de nós três, com licença do compadre rato, você, compadre burro, vai fazer a partilha desta caça em três partes absolutamente iguais. Vamos, compadre rato, até o rio, beber um pouco de água, deixando nosso grande amigo burro em paz para deliberar.
Os dois se afastaram, foram até o rio, beberam água2 e ficaram um tempo. Voltaram e verificaram que o burro tinha feito um trabalho extremamente meticuloso, dividindo a caça em três partes absolutamente iguais. Assim que viu os dois voltando, o burro perguntou ao leão:
— Pronto, compadre leão, aí está: que acha da partilha?
O leão não disse uma palavra. Deu uma violenta patada na nuca do burro, prostrando-o no chão, morto.
Sorrindo, o leão voltou-se para o rato e disse:
— Compadre rato, lamento muito, mas tenho a impressão de que concorda em que não podíamos suportar a presença de tamanha inaptidão e burrice. Desculpe eu ter perdido a paciência, mas não havia outra coisa a fazer. Há muito que eu não suportava mais o compadre burro. Me faça um favor agora — divida você o bolo da caça, incluindo, por favor, o corpo do compadre burro. Vou até o rio, novamente, deixando-lhe calma para uma deliberação sensata.
Mal o leão se afastou, o rato não teve a menor dúvida. Dividiu o monte de caça em dois: de um lado, toda a caça, inclusive o corpo do burro. Do outro, apenas um ratinho cinza morto por acaso. O leão ainda não tinha chegado ao rio, quando o rato o chamou:
— Compadre leão, está pronta a partilha!
O leão, vendo a caça dividida de maneira tão justa, não pôde deixar de cumprimentar o rato:
E o rato respondeu:
— Maravilhoso, meu caro compadre, maravilhoso! Como você chegou tão depressa a uma partilha tão certa?
— Muito simples. Estabeleci uma relação matemática entre seu tamanho e o meu — é claro que você precisa comer muito mais. Tracei uma comparação entre a sua força e a minha — é claro que você precisa de muito maior volume de alimentação do que eu. Comparei, ponderadamente, sua posição na floresta com a minha — e, evidentemente, a partilha só podia ser esta. Além do que, sou um intelectual, sou todo espírito!
— Inacreditável, inacreditável! Que compreensão! Que argúcia! — exclamou o leão, realmente admirado. — Olha, juro que nunca tinha notado, em você, essa cultura. Como você escondeu isso o tempo todo, e quem lhe ensinou tanta sabedoria?
— Na verdade, leão, eu nunca soube nada. Se me perdoa um elogio fúnebre, se não se ofende, acabei de aprender tudo agora mesmo, com o burro morto.
Moral: Só um burro tenta ficar com a parte do leão.
1 A conjugação de esforços tão heterogêneos na destruição do meio ambiente é coisa muito comum.
2 Enquanto estavam bebendo água, o leão reparou que o rato estava sujando a água que ele bebia. Mas isso já é outra fábula.
(100 fábulas fabulosas, 2012.)
Uma moral para a narrativa de Millôr Fernandes em conformidade com uma fábula tradicional seria:
Provas
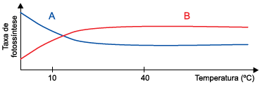
A figura mostra um experimento realizado com duas espécies de gramíneas, A e B. As gramíneas foram inicialmente plantadas em uma curta faixa nos extremos opostos de duas caixas retangulares contendo solo. As caixas foram acondicionas em ambientes separados e submetidas à mesma intensidade luminosa. Por semanas, ambas as caixas foram regadas igualmente, mas uma delas foi mantida a 10 ºC e a outra, a 40 ºC.

O gráfico que melhor representa a variação da taxa de fotossíntese de ambas as espécies, em relação às temperaturas a que foram submetidas, é:
Provas
O dono de uma empresa dispunha de recurso para equipá-la com novos maquinários e empregados, de modo a aumentar a produção horária de até 30 itens. Antes de realizar o investimento, optou por contratar uma equipe de consultoria para analisar os efeitos da variação v da produção horária dos itens no custo C do produto. Perante as condições estabelecidas, o estudo realizado por essa equipe obteve a seguinte função:
C(v)=-0,01v2+0,3v+50, com -10 !$ \le !$ v !$ \le !$ 30
A equipe de consultoria sugeriu, então, uma redução na produção horária de 10 itens, o que permitiria enxugar o quadro de funcionários, reduzindo o custo, sem a necessidade de investir novos recursos.
O dono da empresa optou por não seguir a decisão e questionou qual seria o aumento necessário na produção horária para que o custo do produto ficasse igual ao obtido com a redução da produção horária proposta pela consultoria, mediante os recursos disponibilizados.
De acordo com a função obtida, a equipe de consultoria deve informar que, nesse caso,
Provas
Uma das ligas metálicas de mais amplo uso na indústria aeronáutica é a liga de alumínio 2024. Além do alumínio, essa liga contém cobre, manganês e magnésio.
Considerando a posição dos quatro elementos que compõem essa liga na Classificação Periódica, o é o elemento de menor densidade, o é o que apresenta maior temperatura de fusão e o é o que, no estado fundamental, apresenta 3 elétrons no nível eletrônico de valência.
As lacunas do texto são preenchidas, respectivamente, por:
Provas
Disciplina: Literatura Brasileira e Estrangeira
Banca: VUNESP
Orgão: UNESP
Escritor refletido e cheio de recurso, a sua obra é uma das minas da literatura brasileira, até hoje, e embora não pareça, tem continuidades no Modernismo. Nossa iconografia imaginária, das mocinhas, dos índios, das florestas, deve aos seus livros muito da sua fixação social; de modo mais geral, para não encompridar a lista, a desenvoltura inventiva e brasileirizante da sua prosa ainda agora é capaz de inspirar.
(Roberto Schwarz. Ao vencedor as batatas, 2000. Adaptado.)
O comentário refere-se ao escritor
Provas
Quando se consideram para análise os lugares onde realizamos atividades corriqueiras, banais, do dia a dia, com os quais temos intimidade, as zonas de sombra do objeto não se revelam com facilidade, porque a própria evidência do aparente seduz tanto que obscurece nossa leitura, nosso entendimento do que está oculto, daquilo que é da mais profunda essência do objeto. Na sociedade urbanizada, os lugares onde se realizam as trocas de mercadorias parecem, hoje, especialmente afeitos a refletir luzes que, embora não ceguem, podem impedir-nos de ver com clareza do que realmente se trata.
(Silvana Maria Pintaudi. “O consumo do espaço de consumo”. In: Márcio Piñon de Oliveira et al (orgs.).
O Brasil, a América Latina e o mundo, 2008.) As intencionalidades dos objetos e os espaços de consumo tratados no excerto se relacionam, dentre outros fatores, com
Provas
Disciplina: Literatura Brasileira e Estrangeira
Banca: VUNESP
Orgão: UNESP
Futurismo. O Manifesto Futurista, de autoria do poeta italiano Filippo Tommaso Marinetti (1876-1944), foi publicado em Paris em 1909. Nesse manifesto, Marinetti declara a raiz italiana da nova estética: “queremos libertar esse país (a Itália) de sua fétida gangrena de professores, arqueólogos, cicerones e antiquários”. Falando da Itália para o mundo, o Futurismo coloca-se contra o “passadismo” burguês e o tradicionalismo cultural. A exaltação da máquina e da “beleza da velocidade”, associada ao elogio da técnica e da ciência, torna-se emblemática da nova atitude estética e política.
(https://enciclopedia.itaucultural.org.br. Adaptado.)
Verifica-se a influência dessa vanguarda artística nos seguintes versos do poeta português Fernando Pessoa:
Provas
Uma amostra de água mineral natural a 25 oC foi testada com três indicadores ácido-base. Os resultados desse teste estão indicados na última coluna da tabela.
| Indicador | Viragem de cor do indicador | Intervalo de pH de viragem de cor | Cor apresentada pela amostra de água mineral |
| Vermelho neutro | Vermelho-azulado para amarelo-alaranjado | 6,8 a 8,0 | Amarelo- alaranjado |
| Amarelo de alizarina | Amarelo-claro para amarelo-acastanhado | 10,0 a 12,1 | Amarelo- claro |
| Púrpura de m-cresol | Amarelo para púrpura | 7,4 a 9,0 | Púrpura |
Analisando as informações da tabela e sabendo que o produto iônico da água a 25 ºC, Kw, é igual a 1 × 10−14, a concentração de íons OH− (aq) nessa água mineral, em mol/L, está entre
Provas
O tema do mal, em Hannah Arendt, não tem como pano de fundo a malignidade, a perversão ou o pecado humano. A novidade da sua reflexão reside justamente em evidenciar que os seres humanos podem realizar ações inimagináveis, do ponto de vista da destruição e da morte, sem qualquer motivação maligna. O pano de fundo do exame da questão, em Arendt, é o processo de naturalização da sociedade ocorrido na contemporaneidade. O mal é abordado, desse modo, na perspectiva ético-política e não na visão moral ou religiosa. O mal banal caracteriza-se pela ausência do pensamento. Essa ausência provoca a privação de responsabilidade. O praticante do mal banal não se interroga sobre o sentido da sua ação ou dos acontecimentos ao seu redor.
(Odílio Alves Aguiar. “Violência e banalidade do mal”. www.revistacult.uol.com.br, 14.03.2010. Adaptado.)
Depreende-se do texto que a banalidade do mal na contemporaneidade resulta, segundo Hannah Arendt,
Provas
Caderno Container