Foram encontradas 40 questões.
Um resistor de \( 76k\Omega \), com tolerância de ± 5%, é identificado pelo seguinte código de cores:
Provas
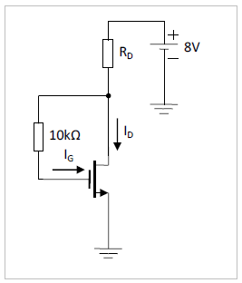
Considere o circuito elétrico abaixo.

Para o transistor MOSFET, assuma IG = 0A e ID = 0,002(VGS-2)2. A corrente de dreno ID tem valor igual a ID = 8mA quando o resistor RD tem resistência igual a:
Provas
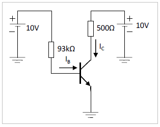
Considere o circuito elétrico abaixo.
Para o transistor BJT do tipo NPN, assuma VBE = 0,7V e IC = 100IB. Baseado nestas considerações, é correto afirmar que as correntes IB e IC, indicadas no circuito, têm valores respectivamente iguais a:

Provas
Considere o circuito elétrico abaixo.

Assumindo que o diodo seja ideal, assinale a alternativa que apresenta a corrente I indicada no circuito:
Provas
Considere, em um cenário hipotético, a necessidade da identificação de características de um determinado circuito digital. Durante os levantamentos, foi possível verificar que o circuito é alimentado por dois bits de entrada, chamadas de b0 e b1, e um bit de saída. Os bits de entrada (b0 e b1) representam valores decimais inteiros, entre 0 a 3, sendo que b1 é o bit mais significativo, e b0 o bit menos significativo. Concluído o levantamento de características do circuito, identificou-se que a saída do circuito é sempre 0, exceto quando a entrada é 2. Assinale a alternativa que representa a expressão lógica para o circuito analisado.
Provas
Determine a expressão booleana que representa a saída S do circuito abaixo, bem como a identificação da família de componentes (desconsideradas suas características construtivas particulares), da família TTL, necessários para a sua implementação física (aqui denominados de CI).

Provas
Assinale a alternativa que representa a forma simplificada da expressão: \( (A + B + C) . (\overline A + \overline B + C) \)
Provas
Considerando circuitos digitais identifique as seguintes afirmativas como verdadeiras (V) ou falsas (F):
( ) Multiplexador é um dispositivo que realiza o casamento de impedâncias entre os sinais de entrada.
( ) É possível estruturar, através da associação de multiplexadores (MUX) de baixa capacidade, um MUX de maior capacidade.
( ) Em um decodificador determina-se qual conjunto de saídas será ativado através de um endereço de entrada binário.
( ) O demultiplexador é um circuito combinacional que permite a seleção, através de variáveis de controle, de uma de suas entradas, conectando-se eletronicamente a uma única saída.
Assinale a alternativa que apresenta a sequência correta, de cima para baixo.
Provas
A respeito de circuitos digitais, considere as afirmativas a seguir:
1. O flip-flop é um elemento de circuito capaz de servir como memória de 1 bit.
2. Registradores são elementos utilizados para armazenar n bits e podem ser desenvolvidos com a associação de flip-flops.
3. Um registrador de n bits com a capacidade de deslocar em uma posição o valor armazenado, para cada ciclo de clock, é denominado de registrador de deslocamento.
4. Os contadores são assíncronos, quando da existência de um sinal de clock aplicado apenas e tão somente ao primeiro estágio. Já nos contadores síncronos, existe um sinal de clock único, externo, aplicado a todos os estágios, de forma simultânea.
Assinale a alternativa correta.
Provas
Considere o esquemático de circuito lógico apresentado abaixo:

O circuito possui 4 entradas lógicas, nominadas A, B, C e D. As entradas podem assumir os valores 0 (falso) ou 1 (verdadeiro). A saída deste circuito controla um motor. Quando a saída for igual a 1 o motor será ativado e desligado caso a saída seja 0. Considere que a entrada forma um número binário, com a ordem ABCD, respectivamente do mais para o menos significativo, sendo A o bit mais significativo. Assinale a alternativa que indica em hexadecimal quais as sequências de entrada irão ligar o motor.
Provas
Caderno Container