Foram encontradas 50 questões.
O desenho abaixo representa o projeto de instalação sanitária de um banheiro.

Considerando a quantificação de materiais necessários para execução da instalação, assinale a INCORRETA.
Provas
O desenho abaixo representa o projeto de instalação hidráulica de um banheiro, empregando-se tubos e conexões de PVC soldáveis.

Sobre a quantidade de conexões necessárias à execução da instalação, assinale a INCORRETA.
Provas
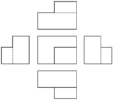
As figuras abaixo são vistas de um sólido obtidas com o método de projeção no 1º diedro.

Qual o sólido correspondente?
Provas

Assinale a área total em metros quadrados das esquadrias em vidro.
Provas

Considerando o desconto da área excedente a 2,0 m2 em aberturas isoladas maiores que 2,0 m2, assinale a área total em metros quadrados do chapisco interno, em paredes e tetos.
Provas
Na planta baixa de uma residência térrea está indicado o corte 1-1.

Assinale a representação do corte indicado na planta baixa.
Provas
A coluna da esquerda apresenta diferentes tipos de linhas utilizadas em desenhos técnicos e a da direita, situações em que são utilizadas.
Numere a coluna da direita de acordo com a da esquerda.
1 - Linha contínua larga: 
2 - Linha contínua estreita: 
3 - Linha tracejada estreita: 
4 - Linha com traço e ponto estreita: 
( ) Linhas de cotas
( ) Contornos visíveis
( ) Linhas de centro
( ) Arestas não visíveis
Assinale a sequência correta.
Provas
Analise a armação da viga mostrada na figura abaixo.
A partir das informações presentes na figura, marque V para as afirmativas verdadeiras e F para as falsas.
( ) A área de fôrmas necessária para a execução da viga, desconsiderando as intersecções com os pilares, está entre 9 e 10 m2.
( ) O volume de concreto necessário para executar a viga, desconsiderando as intersecções com os pilares, é aproximadamente 0,4 m3.
( ) As posições N2, N4 e N5 referem-se às armaduras negativas.
( ) Para executar os estribos da viga, são necessários 45 metros de aço com bitola de 5 mm.
Assinale a sequência correta.
Provas
Sobre o projeto de escadas e rampas em edifícios de acesso público, analise as afirmativas.
I - As escadas fixas devem ter no mínimo um patamar a cada 3,20 m de desnível e sempre que houver mudança de direção.
II - Todas as rampas devem possuir inclinação mínima de 8,33%.
III - Os pisos das escadas devem ter largura entre 28 e 32 cm.
IV - As rampas em curva devem ser projetadas de modo que o raio interno mínimo seja de 1,0 (um) metro.
Está correto o que se afirma em
Provas
Um mapa do estado de Rondônia está representado na escala 1:2.000.000. A distância gráfica, em linha reta, entre as cidades de Buritis e Vilhena é aproximadamente 25 cm.
Qual a distância entre as duas cidades?
Provas
Caderno Container