Foram encontradas 50 questões.
Assinale a opção correta acerca da versão mais atual do
aplicativo de mensagens Telegram.
Provas
Questão presente nas seguintes provas
A figura precedente consiste em um DER, que representa a modelagem de uma clínica médica na qual um mesmo médico pode realizar consulta com vários pacientes, sendo possível que o mesmo paciente se consulte com o mesmo médico mais de uma vez.
A partir das informações apresentadas, é correto afirmar que, na transformação do diagrama para o modelo físico, CONSULTA
Provas
Questão presente nas seguintes provas
A figura precedente é um DER, que representa a modelagem de uma clínica médica na qual um mesmo médico pode realizar consulta com vários pacientes, sendo possível que o mesmo paciente se consulte com o mesmo médico mais de uma vez.
A partir das informações apresentadas, assinale a opção correta.
Provas
Questão presente nas seguintes provas
3702152
Ano: 2025
Disciplina: TI - Desenvolvimento de Sistemas
Banca: CESPE / CEBRASPE
Orgão: Univesp
Disciplina: TI - Desenvolvimento de Sistemas
Banca: CESPE / CEBRASPE
Orgão: Univesp
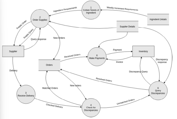
Conforme a análise estruturada de sistemas, a figura apresentada corresponde a um
Provas
Questão presente nas seguintes provas
3702151
Ano: 2025
Disciplina: TI - Desenvolvimento de Sistemas
Banca: CESPE / CEBRASPE
Orgão: Univesp
Disciplina: TI - Desenvolvimento de Sistemas
Banca: CESPE / CEBRASPE
Orgão: Univesp
De acordo com a análise estruturada de sistemas, a figura precedente corresponde a um
Provas
Questão presente nas seguintes provas
3702150
Ano: 2025
Disciplina: TI - Desenvolvimento de Sistemas
Banca: CESPE / CEBRASPE
Orgão: Univesp
Disciplina: TI - Desenvolvimento de Sistemas
Banca: CESPE / CEBRASPE
Orgão: Univesp
- Arquitetura e Design de SoftwareArquitetura Cliente-Servidor
- Arquitetura e Design de SoftwareArquitetura em Camadas
Caso se pretenda implementar uma arquitetura multiusuários por
meio de uma arquitetura cliente-servidor distribuída, estruturada
em quatro camadas (apresentação, gerenciamento de dados,
processamento de aplicação e banco de dados), a camada de
Provas
Questão presente nas seguintes provas
Em ambientes multiusuários dentro de sistemas distribuídos, os
componentes podem ser implementados em diferentes linguagens
de programação, plataformas e protocolos para comunicação.
Nesse tipo de sistema distribuído, faz-se necessário um software que gerencie essas diversas partes e assegure que elas possam se comunicar e trocar dados. Esse software é denominado
Nesse tipo de sistema distribuído, faz-se necessário um software que gerencie essas diversas partes e assegure que elas possam se comunicar e trocar dados. Esse software é denominado
Provas
Questão presente nas seguintes provas
Assinale a opção que apresenta corretamente o tipo de código
malicioso capaz de se propagar automaticamente, explorando
vulnerabilidades existentes em programas instalados em
computadores, e que dispõe de mecanismos de comunicação com
o invasor que permitem que ele seja controlado remotamente.
Provas
Questão presente nas seguintes provas
No modelo de referência TCP/IP, a camada cuja tarefa é permitir
que os hosts injetem pacotes em qualquer rede e garantir que eles
trafeguem independentemente até o destino é a
Provas
Questão presente nas seguintes provas
3702146
Ano: 2025
Disciplina: TI - Organização e Arquitetura dos Computadores
Banca: CESPE / CEBRASPE
Orgão: Univesp
Disciplina: TI - Organização e Arquitetura dos Computadores
Banca: CESPE / CEBRASPE
Orgão: Univesp
Determinado tipo de chip para processamento rápido de pacotes
de rede é caracterizado por um conjunto de portas que pode ser
organizado conforme o circuito desejado, por meio da
modificação de sua fiação em campo. Assinale a opção em que é
apresentado o nome desse tipo de chip.
Provas
Questão presente nas seguintes provas
Cadernos
Caderno Container