Foram encontradas 6.276 questões.
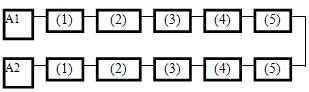
Em uma rede telefônica interurbana entre duas localidades L1 e L2, A1 é um assinante de uma central de L1 que deseja se comunicar com A2, assinante de uma central de L2. Foi usada uma conexão por rádio-enlace em microondas.

Os números (1), (2), (3), (4) e (5) representam os seguintes equipamentos relacionados com esta conexão:
Provas
Provas
Disciplina: Engenharia de Telecomunicações
Banca: NCE-UFRJ
Orgão: Eletrobrás
A transmissão de dados pelo Modo de Transporte Assíncrono (ATM), entre interfaces de nós de usuários (UNI), é feita através de
Provas
Disciplina: Engenharia de Telecomunicações
Banca: NCE-UFRJ
Orgão: Eletrobrás
O quadro do Módulo de Transporte Síncrono-nível 1 (STM-1), da Hierarquia Digital Síncrona (SDH), apresenta
Provas
Disciplina: Engenharia de Telecomunicações
Banca: NCE-UFRJ
Orgão: Eletrobrás
Provas
Disciplina: Engenharia de Telecomunicações
Banca: NCE-UFRJ
Orgão: Eletrobrás
Em relação aos satélites geo-estacionários, pode-se afirmar que:
1) eles ficam estacionados em relação à Terra enquanto ela gira, de modo que possam cobrir toda a sua superfície em um período de 24 horas;
2) os seus circuitos são alimentados por células solares e, assim, devem ser providos de baterias que possam alimentá-los, pelo menos por 12 horas, durantes as noites;
3) o seu período de vida depende da quantidade de combustível dos foguetes de que eles dispõem para mantê-los no espaço, caso contrário cairiam, e devem girar para que mantenham sempre a mesma face voltada para a superfície da Terra, como a Lua;
4) devem girar em torno do próprio eixo para manterem a estabilidade de posição, através da conservação do momento angular, ou então serem providos de giroscópios internos em três eixos. Os que giram em torno do próprio eixo podem usar antenas diretivas, se elas girarem em sentido contrário ao do satélite;
5) eles se encontram em órbitas polares ou equatoriais elípticas, de forma que, com cinco satélites, seja possível atingir todos os pontos da superfície da Terra.
É/são totalmente verdadeira(s) apenas a(s) afirmativa(s
Provas
Disciplina: Engenharia de Telecomunicações
Banca: NCE-UFRJ
Orgão: Eletrobrás
Um lance de transmissão óptica entre as sub-estações, A (com potência óptica de transmissão Pt = 10 mW ) e B (lado de recepção), distantes 20 km, é realizado através de um OPGW (cabo de terra óptico), em uma linha de transmissão de energia elétrica. O OPGW possui fibras monomodo de atenuação 0,5 dB/km. No ponto C, eqüidistante de A e B, é colocado um Spliter (derivador), que deriva a metade da potência óptica recebida em C, para outro lance. Considere log10 2= 0,3. Considerando que o OPGW é fornecido em carretéis que têm 1 km, e que todas as conexões ópticas apresentam perdas de 0,5 dB, a potência recebida em B, Pr, será aproximadamente de

Provas
Disciplina: Engenharia de Telecomunicações
Banca: NCE-UFRJ
Orgão: Eletrobrás
Um modo clássico de modularmos uma portadora ec (t) em freqüência por um sinal modulador em (t) é o modulador de Armstrong, que, em realidade, é um modulador de fase. O diagrama em blocos abaixo é um modulador de freqüência. Cada um dos blocos (1), (2), (3), (4) e (5) representa:

Provas
Disciplina: Engenharia de Telecomunicações
Banca: NCE-UFRJ
Orgão: Eletrobrás
- Análise de Sinais: sinais periódicos/aperiódicos, transmissão de sinais e sinais de amostragem
- Processamento de sinaisRelação sinal/ruído, ruído e tratamento de ruído
A Taxa de Erro de Bit (BER – Bit Error Rate) é uma medida importante e uma característica das condições de uma rede de dados. Se um sistema de 10 Mbps apresentou 100 erros, quando o intervalo de tempo de observação foi de 10 segundos, o BER, em erros por taxa de 1 bps, por segundo, será:
Provas
Disciplina: Engenharia de Telecomunicações
Banca: NCE-UFRJ
Orgão: Eletrobrás
Um lance de 25 km de um sistema de transmissão óptico de dados emprega fibras ópticas monomodo, de dispersão cromática de 10 ps/nm . km. O transmissor é um LASER FP, cuja largura espectral é de 2 nm. O receptor permite detectar os bits que tenham larguras, no mínimo, igual à metade da largura do bit na transmissão. Se considerarmos que o único elemento limitante seja a dispersão cromática, a máxima taxa de transmissão será de:
Provas
Caderno Container