Foram encontradas 2.300 questões.
Com relação aos sujeitos envolvidos no desenvolvimento de projetos e às diferentes atribuições de funções no gerenciamento de projetos, julgue os próximos itens.
No planejamento de projetos, seja do setor público, seja do privado, deve-se priorizar o ponto de vista do cliente.
Provas

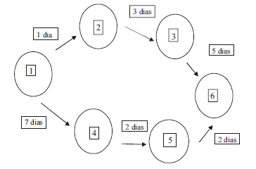
Considerando o diagrama apresentado acima, elaborado com base na PERT, julgue os itens a seguir.
Um mesmo evento pode identificar, no diagrama, duas atividades que sejam executadas simultaneamente.
Provas
Com relação às diferenças entre PERT e CPM, julgue os itens subsequentes.
Entre as diferenças existentes entre as duas ferramentas, identificam-se o tratamento das estimativas e a capacidade de inclusão das atividades repetitivas ou não repetitivas.
Provas
Considerando o diagrama de uma rede de atividade de projeto, base de aplicação de CPM e PERT, e os elementos fundamentais dessa rede — evento (nó), que se refere aos pontos de início e fim de uma atividade; atividade, propriamente dita, que corresponde à tarefa, ou a um elemento do projeto; tempo (prazo), que é a medida básica do trabalho exigido em um projeto —, julgue os itens que se seguem.
Caso haja modificação no tempo de realização das atividades planejadas, haverá mudança do caminho crítico do projeto. As variações na programação de atividades e nos prazos do projeto determinarão o valor da diferença entre o novo caminho crítico e o velho.
Provas
Considerando o diagrama de uma rede de atividade de projeto, base de aplicação de CPM e PERT, e os elementos fundamentais dessa rede — evento (nó), que se refere aos pontos de início e fim de uma atividade; atividade, propriamente dita, que corresponde à tarefa, ou a um elemento do projeto; tempo (prazo), que é a medida básica do trabalho exigido em um projeto —, julgue os itens que se seguem.
A aplicação de CPM e PERT permite não apenas que o planejamento seja realizado em sequência lógica, mas também que se verifiquem as interdependências entre as operações, para o alcance de determinado objetivo.
Provas
Considerando o método do caminho crítico (CPM) e a técnica de avaliação e revisão de programas (PERT), ferramentas que auxiliam o administrador a identificar pontos críticos no desenvolvimento de um projeto, julgue os itens a seguir.
A utilização dessas ferramentas favorece o conhecimento acerca do desenvolvimento do projeto, o que ajuda a reduzir riscos.
Provas
Considerando o método do caminho crítico (CPM) e a técnica de avaliação e revisão de programas (PERT), ferramentas que auxiliam o administrador a identificar pontos críticos no desenvolvimento de um projeto, julgue os itens a seguir.
A aplicação dessas ferramentas possibilita a identificação de falhas no desenvolvimento do projeto, tal como a demora na execução da tarefa, que afeta os custos do projeto.
Provas
Julgue os itens que se seguem, a respeito de qualidade total, reengenharia e balanced scorecard (BSC).
Ao avaliar continuamente os produtos, os serviços e as práticas dos concorrentes mais fortes e daquelas organizações que são reconhecidas como líderes de mercado, uma organização adota o modelo de gestão da reengenharia.
Provas
Julgue os itens que se seguem, a respeito de qualidade total, reengenharia e balanced scorecard (BSC).
A integração do BSC de uma organização à sua estratégia pode ser alcançada a partir da análise das relações de causa e efeito, dos vetores de desempenho e das relações entre seus fatores financeiros e suas dimensões e medidas.
Provas
- PODC: Processo OrganizacionalProcesso Administrativo: PlanejamentoPlanejamento Estratégico, Tático e OperacionalPlanejamento Estratégico
Acerca de planejamento estratégico, julgue os itens a seguir.
A adoção de melhores práticas e de programas de melhoramento contínuo são exemplos de ações de sustentação da implementação de estratégias em organizações.
Provas
Caderno Container