Foram encontradas 60 questões.
Considere a função de transferência abaixo, que representa um determinado sistema dinâmico:
![]()
Sobre a estabilidade deste sistema, é correto afirmar que se trata de um sistema
Provas
Questão presente nas seguintes provas
Sobre controle de velocidade em motores de indução, analise os
itens a seguir:
I. Tanto o controle escalar quanto o controle vetorial não podem ser implementados por meio de inversores de frequência;
II. O controle escalar consiste em variar a amplitude de tensão de alimentação do motor em proporção com a frequência de alimentação, permitindo o controle do motor em uma ampla faixa de velocidades;
III. O controle escalar é o método mais antigo de controle de velocidade de motores de indução, não sendo utilizado atualmente por ser considerado ineficiente;
IV. O soft-starter é um equipamento capaz de mitigar as altas correntes de partida dos motores de indução, não sendo empregado para o controle de velocidade continuamente.
Está correto o que se afirma em
I. Tanto o controle escalar quanto o controle vetorial não podem ser implementados por meio de inversores de frequência;
II. O controle escalar consiste em variar a amplitude de tensão de alimentação do motor em proporção com a frequência de alimentação, permitindo o controle do motor em uma ampla faixa de velocidades;
III. O controle escalar é o método mais antigo de controle de velocidade de motores de indução, não sendo utilizado atualmente por ser considerado ineficiente;
IV. O soft-starter é um equipamento capaz de mitigar as altas correntes de partida dos motores de indução, não sendo empregado para o controle de velocidade continuamente.
Está correto o que se afirma em
Provas
Questão presente nas seguintes provas
Sobre motores de corrente contínua, assinale a opção correta.
Provas
Questão presente nas seguintes provas
Um motor de indução trifásico de 10 polos opera em condições
nominais quando alimentado por uma fonte de tensão em
corrente alternada de 60 Hz. Nessas condições, o motor apresenta
uma velocidade mecânica de 684 rpm.
Sendo assim, assinale a opção que apresenta o escorregamento deste motor.
Sendo assim, assinale a opção que apresenta o escorregamento deste motor.
Provas
Questão presente nas seguintes provas
A figura a seguir mostra um diagrama de controle em malha
fechada, onde G(s) corresponde a uma planta que se deseja
controlar por meio do controlador H(s).
Sendo assim, a função de transferência em malha fechada é
Sendo assim, a função de transferência em malha fechada é
Provas
Questão presente nas seguintes provas
Uma planta industrial tem seu comportamento dinâmico
representado pela seguinte função de transferência:
Sobre a resposta dessa planta a uma entrada em degrau, é correto afirmar que a planta apresentará uma
Sobre a resposta dessa planta a uma entrada em degrau, é correto afirmar que a planta apresentará uma
Provas
Questão presente nas seguintes provas
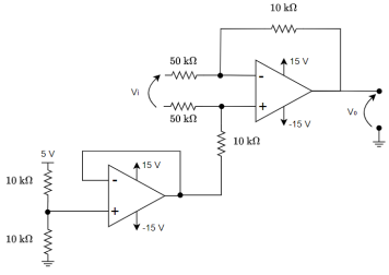
O circuito a seguir foi montado para realização de uma medição diferencial:

Caso o sinal de entrada Vi variar entre -9V e 9V com um valor médio nulo, os valores da medição de saída Vo irão variar entre
Provas
Questão presente nas seguintes provas
Sobre inversores monofásicos de ponte completa, assinale a opção
incorreta.
Provas
Questão presente nas seguintes provas
Sobre contadores digitais implementados por meio de flip flops, é
correto afirmar que
Provas
Questão presente nas seguintes provas
Considere o diagrama de circuito lógico abaixo:

A expressão lógica simplificada da saída Y, em função das entradas A, B e C, é igual a
Provas
Questão presente nas seguintes provas
Cadernos
Caderno Container