Foram encontradas 240 questões.
- Análise de VulnerabilidadesPenetration Test (Pentest)
- Auditoria e Compliance
- GestãoGestão de RiscosAnálise de Riscos
No que se refere a trabalho remoto, rotinas de segurança da informação e recuperação de arquivos, aplicativos para segurança e conformidade, julgue o item subsecutivo.
A verificação da conformidade técnica envolve testes de invasão e avaliações de vulnerabilidades, o que dispensa a avaliação de risco.
Provas
No que se refere ao pacote NumPy do Python, julgue o item subsequente.
O código a seguir retorna o valor do desvio padrão amostral do conjunto de dados {1,2,2,3,5}.
import numpy
x = numpy.array([1,2,2,3,5])
numpy.std(x,ddof=1)
Provas
Disciplina: TI - Desenvolvimento de Sistemas
Banca: CESPE / CEBRASPE
Orgão: BANESE
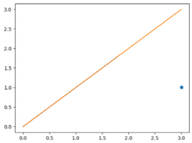
Com relação aos pacotes Matplotlib e NumPy, julgue o seguinte item.

A figura anterior é gerada pelo seguinte código.
import numpy
import matplotlib.pyplot as plt
y = numpy.array([[0, 0], [1, 1], [2, 2], [1,3]])
plt.plot(y)
plt.show()
Provas
Disciplina: TI - Desenvolvimento de Sistemas
Banca: CESPE / CEBRASPE
Orgão: BANESE
Acerca de desenvolvimento web em Java, julgue o próximo item.
Em JSON cada objeto é representado por uma lista de nomes e valores apresentados entre chaves e agrupados por colchetes.
Provas
Disciplina: TI - Desenvolvimento de Sistemas
Banca: CESPE / CEBRASPE
Orgão: BANESE
Acerca de desenvolvimento web em Java, julgue o próximo item.
Java Server Faces (JFS) é uma implementação voltada para interface de aplicações web com o usuário, com um modelo de programação dirigida a eventos.
Provas
A respeito de gerenciamento de serviços, julgue o item subsequente.
Em ITIL, os 7 Rs do gerenciamento de mudanças incluem a razão da mudança e a rotatividade dos envolvidos.
Provas
Disciplina: TI - Desenvolvimento de Sistemas
Banca: CESPE / CEBRASPE
Orgão: BANESE
A respeito de qualidade de software, julgue o item que se segue.
De acordo com a Norma ISO/IEC 12207, o ciclo de vida de um software é formado pelas etapas de aquisição, de fornecimento, de desenvolvimento, de operação e de manutenção.
Provas
Disciplina: TI - Desenvolvimento de Sistemas
Banca: CESPE / CEBRASPE
Orgão: BANESE
Para apoiar a elicitação dos requisitos e o desenvolvimento de um novo sistema, foram construídos protótipos de alta fidelidade das funcionalidades do sistema. Requisitos não funcionais apontados como muito importantes pelo cliente estão ligados à característica de usabilidade. Para a garantia da qualidade do sistema, o gerente do projeto determinou que se utilizasse para a validação dos requisitos a técnica de Walkthrough. Finalmente, para o desenvolvimento do produto de software, foi escolhida a abordagem orientada a objetos e a metodologia proposta pelo Processo Unificado, de acordo com o modelo derivado da empresa Rational (RUP).
Considerando essa situação hipotética, julgue o item a seguir, acerca de engenharia de software.
Para a correta aplicação da técnica de validação determinada, um moderador deve determinar que o autor de um requisito apresente o requisito e forneça, entre outras informações, justificativas para suas decisões, de modo a apoiar a discussão entre os participantes da sessão.
Provas
Disciplina: TI - Desenvolvimento de Sistemas
Banca: CESPE / CEBRASPE
Orgão: BANESE
Para apoiar a elicitação dos requisitos e o desenvolvimento de um novo sistema, foram construídos protótipos de alta fidelidade das funcionalidades do sistema. Requisitos não funcionais apontados como muito importantes pelo cliente estão ligados à característica de usabilidade. Para a garantia da qualidade do sistema, o gerente do projeto determinou que se utilizasse para a validação dos requisitos a técnica de Walkthrough. Finalmente, para o desenvolvimento do produto de software, foi escolhida a abordagem orientada a objetos e a metodologia proposta pelo Processo Unificado, de acordo com o modelo derivado da empresa Rational (RUP).
Considerando essa situação hipotética, julgue o item a seguir, acerca de engenharia de software.
Pelo Processo Unificado, no fluxo de trabalho da implementação os técnicos devem distribuir e instalar uma versão do software nos locais de trabalho dos usuários.
Provas
Disciplina: TI - Desenvolvimento de Sistemas
Banca: CESPE / CEBRASPE
Orgão: BANESE
Para acelerar os resultados e as entregas do desenvolvimento de um sistema, optou-se pelo uso de metodologias ágeis e pelo emprego de um quadro Kanban (lista de atividades para fazer, fazendo e prontas). Para a modelagem visual do sistema, optou-se pela linguagem de modelagem unificada (UML 2.2) como apoio à análise e ao projeto orientado a objetos. O gerente do projeto deseja adotar o padrão de arquitetura modelo-visão-controle (MVC), buscando um baixo acoplamento entre os componentes da aplicação.
Considerando desenvolvimento do sistema descrito nessa situação hipotética bem como os conceitos de engenharia de software, julgue o item que se segue.
Existindo um diagrama de sequência para representar o fluxo principal de um caso de uso e um diagrama de comunicação para um fluxo alternativo, o diagrama de interação visão geral será a escolha adequada para a representação do fluxo de controle entre as duas representações presentes.
Provas
Caderno Container