Foram encontradas 70 questões.
Ao desenvolver um Data Warehouse para o Banco W, um programador decidiu criar um modelo conceitual com base no
modelo estrela para cada fato analisado. Ao criar a primeira tabela fato, relativa ao valor e ao prazo de empréstimos, foram
identificadas as seguintes dimensões, com os seus atributos descritos em parênteses: tempo (dia, mês e ano), agência
(estado, cidade, bairro e número da agência), produto (nome do produto e juros do produto) e cliente (conta e nome do
cliente).
Segundo as regras e as práticas da modelagem dimensional, e usando a granularidade mais baixa, que atributos devem constar da tabela fato?
Segundo as regras e as práticas da modelagem dimensional, e usando a granularidade mais baixa, que atributos devem constar da tabela fato?
Provas
Questão presente nas seguintes provas
Um banco comercial deseja obter um tipo de banco de dados NoSQL que trate os dados extraídos de redes sociais, de
modo a formar uma coleção (collection) interconectada. Nessa coleção (collection), os dados são organizados em vértices
ou objetos (O) e em relacionamentos, que são relações (R) ou arestas.
Nesse modelo de banco de dados NoSQL, os dados seriam apresentados da seguinte forma:
O:Usuario{u1:Joao, u2:Jose, u3:Maria, u4:Claudio} O:Escola{e1:UFRJ, e2:URGS, e3:IFB} R:Estudaem{re1=u1:e2;re2=u2:e2;re3=u3:e1;re4=u4:e3} R:Amigode{ra1=u1:u2;ra2=u1:u3;ra3=u2:u3}
O banco de dados NoSQL que representa essa situação deve ter uma estrutura do tipo
Nesse modelo de banco de dados NoSQL, os dados seriam apresentados da seguinte forma:
O:Usuario{u1:Joao, u2:Jose, u3:Maria, u4:Claudio} O:Escola{e1:UFRJ, e2:URGS, e3:IFB} R:Estudaem{re1=u1:e2;re2=u2:e2;re3=u3:e1;re4=u4:e3} R:Amigode{ra1=u1:u2;ra2=u1:u3;ra3=u2:u3}
O banco de dados NoSQL que representa essa situação deve ter uma estrutura do tipo
Provas
Questão presente nas seguintes provas
Um administrador de um banco de dados construído por meio do MongoDB inseriu dados em uma coleção (collection) de
dados da seguinte forma:
db.fornecedores.insert( { codigo: “thx1138“, nome: “Roupas Syfy ltda“, pais: “Arabia Saudita“ } )
Posteriormente, esse administrador construiu uma consulta que retornou apenas o nome, sem repetição, de todos os países que fazem parte dessa coleção (collection).
O comando utilizado para tal consulta foi
db.fornecedores.insert( { codigo: “thx1138“, nome: “Roupas Syfy ltda“, pais: “Arabia Saudita“ } )
Posteriormente, esse administrador construiu uma consulta que retornou apenas o nome, sem repetição, de todos os países que fazem parte dessa coleção (collection).
O comando utilizado para tal consulta foi
Provas
Questão presente nas seguintes provas
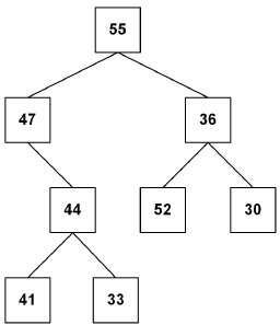
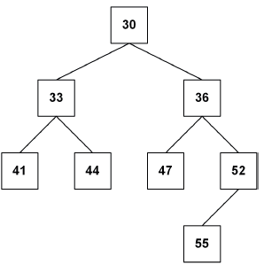
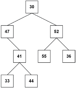
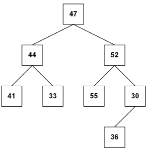
Um programador escreveu uma função para percorrer, em pós-ordem, uma árvore binária e exibir, no console, os valores
referentes aos nós dessa árvore.
Após essa função ter sido executada, foi exibido o seguinte resultado:
41 44 33 47 55 52 36 30
Que árvore essa função percorreu para exibir o resultado acima?
Após essa função ter sido executada, foi exibido o seguinte resultado:
41 44 33 47 55 52 36 30
Que árvore essa função percorreu para exibir o resultado acima?
Provas
Questão presente nas seguintes provas
- Fundamentos de ProgramaçãoAlgoritmosAlgoritmos de OrdenaçãoBubble Sort
- Fundamentos de ProgramaçãoAlgoritmosAlgoritmos de OrdenaçãoInsertion Sort
- Fundamentos de ProgramaçãoAlgoritmosAlgoritmos de OrdenaçãoSelection Sort
Um professor preparou uma série de experimentos para
avaliar, juntamente com seus alunos, três algoritmos
de ordenação: o da bolha, o de ordenação por inserção e o de ordenação por seleção. Para tal, ele escreveu três métodos Java, um para cada algoritmo. Todos
eles recebem como único parâmetro um array de inteiros
(int vet[ ] = {81,15,4,20,7,47,14,20,4}), que será ordenado
em ordem crescente. Para acompanhar a evolução desse array sendo ordenado, cada um dos três métodos exibe a configuração dos
elementos do array ao término de cada iteração do comando de repetição mais externo. Vale lembrar que esses três algoritmos de ordenação são compostos por dois
comandos de repetição aninhados (dois comandos for ou
dois comandos while). Terminada a codificação, o professor executou os métodos relativos aos três algoritmos de ordenação e projetou
no quadro as configurações do array relativas às três primeiras iterações de cada um dos algoritmos de ordenação, conforme mostrado a seguir.
Algoritmo 1 4 15 81 20 7 47 14 20 4 4 4 81 20 7 47 14 20 15 4 4 7 20 81 47 14 20 15
Algoritmo 2 15 81 4 20 7 47 14 20 4 4 15 81 20 7 47 14 20 4 4 15 20 81 7 47 14 20 4
Algoritmo 3 15 4 20 7 47 14 20 4 81 4 15 7 20 14 20 4 47 81 4 7 15 14 20 4 20 47 81
As configurações 1, 2 e 3, exibidas acima, correspondem, respectivamente, aos algoritmos
Algoritmo 1 4 15 81 20 7 47 14 20 4 4 4 81 20 7 47 14 20 15 4 4 7 20 81 47 14 20 15
Algoritmo 2 15 81 4 20 7 47 14 20 4 4 15 81 20 7 47 14 20 4 4 15 20 81 7 47 14 20 4
Algoritmo 3 15 4 20 7 47 14 20 4 81 4 15 7 20 14 20 4 47 81 4 7 15 14 20 4 20 47 81
As configurações 1, 2 e 3, exibidas acima, correspondem, respectivamente, aos algoritmos
Provas
Questão presente nas seguintes provas
- Fundamentos de ProgramaçãoAlgoritmosAlgoritmos de Busca
- Fundamentos de ProgramaçãoAlgoritmosAnálise de Execução de Algoritmos
- Fundamentos de ProgramaçãoComplexidade
Em uma agência bancária, as filas de atendimento são ordenadas da esquerda para a direita, e o gerente dessa agência
percebeu a presença equivocada de um idoso, com a senha 52, na fila de atendimento não preferencial. Visando a sanar
o equívoco, o gerente resolveu que, na primeira oportunidade, faria uma busca no sistema para saber se a senha 52 ainda
estava ativa, indicando a presença do idoso na fila de atendimento não preferencial. Em caso de resposta positiva, procuraria o cliente para trocar sua senha por outra de atendimento preferencial; se não, apenas registraria o fato para posterior
discussão no grupo de qualidade de atendimento.
Considerando o uso de um algoritmo de busca sequencial otimizado, partindo da esquerda para a direita, e as sequências hipotéticas das senhas da fila de atendimento não preferencial e suas regras de ordenação, segundo as quais quem está à esquerda é atendido antes de quem está à direita, o menor número de comparações para o gerente conhecer o resultado de sua busca ocorre em
Considerando o uso de um algoritmo de busca sequencial otimizado, partindo da esquerda para a direita, e as sequências hipotéticas das senhas da fila de atendimento não preferencial e suas regras de ordenação, segundo as quais quem está à esquerda é atendido antes de quem está à direita, o menor número de comparações para o gerente conhecer o resultado de sua busca ocorre em
Provas
Questão presente nas seguintes provas
- Fundamentos de ProgramaçãoAlgoritmosAlgoritmos de Ordenação
- Fundamentos de ProgramaçãoComplexidade
- Fundamentos de ProgramaçãoEstruturas de DadosDefinição: Estrutura de Dados
Dentre os problemas identificados pela gerência de um banco comercial, está a localização das contas dos seus titulares
nas listagens e nos relatórios impressos em diferentes situações. Um especialista de TI sugeriu ordenar as contas por meio
dos CPF dos seus n titulares antes das impressões.
Dentre alguns algoritmos pré-selecionados para essa ordenação, o especialista escolheu o algoritmo de ordenação por inserção, no qual o consumo de tempo é, no melhor caso, proporcional a
Dentre alguns algoritmos pré-selecionados para essa ordenação, o especialista escolheu o algoritmo de ordenação por inserção, no qual o consumo de tempo é, no melhor caso, proporcional a
Provas
Questão presente nas seguintes provas
- Fundamentos de ProgramaçãoAlgoritmosConstrução de Algoritmos
- Fundamentos de ProgramaçãoEstruturas de DadosEstrutura de Dados: Pilha
- Fundamentos de ProgramaçãoLógica de Programação
Em um determinado treinamento de pessoal de TI, para facilitar o aprendizado sobre o funcionamento da estrutura de
dados PILHA, utilizou-se o jogo de trocas, cujas regras são apresentadas a seguir.
JOGO DAS TROCAS - REGRAS
Para começar o jogo, o jogador recebe duas pilhas, P1 e P2. P1 está preenchida com quatro fichas, identificadas por nomes fictícios e empilhadas em ordem alfabética CRESCENTE a partir do topo.
P2 está inicialmente vazia. Uma ficha desempilhada de P1 é imediatamente empilhada em P2. A operação (P2,pop) acarreta impressão do nome que está na ficha desempilhada e descarte da ficha. Para ganhar o jogo, o jogador precisa determinar corretamente, dentre sequências derivadas da sequência inicial, por troca da posição de seus elementos, qual delas poderia ser impressa com essas operações. No início do jogo, foram dadas as pilhas P2, vazia, e P1 preenchida com as seguintes operações de empilhamento: push(P1,Zeus); push(P1,Hades); push(P1,Cibele); push(P1, Apolo).
Considerando-se esse cenário, qual seria a sequência possível de ser impressa, da esquerda para a direita, de acordo com as regras do JOGO DAS TROCAS?
JOGO DAS TROCAS - REGRAS
Para começar o jogo, o jogador recebe duas pilhas, P1 e P2. P1 está preenchida com quatro fichas, identificadas por nomes fictícios e empilhadas em ordem alfabética CRESCENTE a partir do topo.
P2 está inicialmente vazia. Uma ficha desempilhada de P1 é imediatamente empilhada em P2. A operação (P2,pop) acarreta impressão do nome que está na ficha desempilhada e descarte da ficha. Para ganhar o jogo, o jogador precisa determinar corretamente, dentre sequências derivadas da sequência inicial, por troca da posição de seus elementos, qual delas poderia ser impressa com essas operações. No início do jogo, foram dadas as pilhas P2, vazia, e P1 preenchida com as seguintes operações de empilhamento: push(P1,Zeus); push(P1,Hades); push(P1,Cibele); push(P1, Apolo).
Considerando-se esse cenário, qual seria a sequência possível de ser impressa, da esquerda para a direita, de acordo com as regras do JOGO DAS TROCAS?
Provas
Questão presente nas seguintes provas
- Fundamentos de ProgramaçãoAlgoritmosAlgoritmos de OrdenaçãoBubble Sort
- Fundamentos de ProgramaçãoEstruturas de DadosEstrutura de Dados: Vetor
As agências bancárias negociam seguros residenciais com seus clientes e, muitas vezes, precisam arquivar cópias de
forma ordenada para que consultas eventuais sejam facilitadas. O gerente de uma agência precisava ordenar um vetor
de documentos referentes a esses seguros, e o seu adjunto, da área de TI, o aconselhou a usar o algoritmo de ordenação
chamado Bubble Sort.
Utilizando-se o algoritmo sugerido, qual será a quantidade de trocas de posições realizadas para ordenar, de modo crescente, o vetor de números de contrato (77, 51, 11, 37, 29, 13, 21)?
Utilizando-se o algoritmo sugerido, qual será a quantidade de trocas de posições realizadas para ordenar, de modo crescente, o vetor de números de contrato (77, 51, 11, 37, 29, 13, 21)?
Provas
Questão presente nas seguintes provas
Nos últimos anos, o Banco Central do Brasil (BCB), visando a aprimorar a transparência e a segurança na interrelação entre as instituições financeiras e os clientes,
tem procurado introduzir novos sistemas de informação
por meio de tecnologias digitais. Um desses sistemas, administrados pelo BCB, permite aos cidadãos terem acesso pela internet, de forma rápida e segura, a Relatórios
contendo informações sobre seus relacionamentos com
as instituições financeiras, suas operações de crédito e
operações de câmbio.
Trata-se do sistema denominado
Trata-se do sistema denominado
Provas
Questão presente nas seguintes provas
Cadernos
Caderno Container