Foram encontradas 40 questões.
Disciplina: Direito Constitucional
Banca: Planexcon
Orgão: Câm. Jumirim-SP
De acordo com Lei Orgânica do Município de Jumirim, o Processo Legislativo compreende a elaboração de:
Provas
Disciplina: Direito Administrativo
Banca: Planexcon
Orgão: Câm. Jumirim-SP
A respeito dos bens públicos, e incorreto dizer que:
Provas
Disciplina: Direito Administrativo
Banca: Planexcon
Orgão: Câm. Jumirim-SP
Como decorrência lógica da supremacia do interesse público sobre o privado, os contratos administrativos estabelecem certas prerrogativas a Administração Pública, também denominadas de cláusulas exirbitantes. Dentre as hipóteses abaixo, assinale a única que não pode ser considerada como uma cláusula exorbitante:
Provas
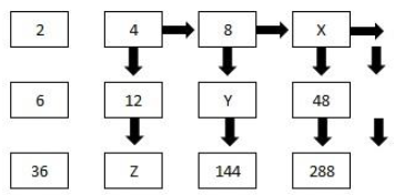
Analisando o diagrama e sabendo que ele obedece a um padrão de preenchimento, determine a soma de X, Y e Z:

Provas
Constituem hipóteses de suspensa o da exigibilidade do crédito tributário:
Provas
De acordo com o princípio da anterioridade tributária, assinale a alternativa correta:
Provas
Disciplina: Legislação das Casas Legislativas
Banca: Planexcon
Orgão: Câm. Jumirim-SP
A emenda a projeto de lei que deve ser acrescentada aos termos do artigo, parágrafo, inciso, alínea ou item do projeto, e denominada:
Provas
Disciplina: Direito Processual Civil
Banca: Planexcon
Orgão: Câm. Jumirim-SP
Dentre diversas outras, o denominado Novo Código de Processo Civil – Lei nº 13.105/15, trouxe alterações no sistema processual brasileiro. Assim, assinale a opção incorreta:
Provas
Disciplina: Direito Administrativo
Banca: Planexcon
Orgão: Câm. Jumirim-SP
Qual dos itens abaixo não constitui uma hipótese de dispensa de licitação:
Provas
Leia o texto a seguir para responder à questão.
O PÃO DO POVO
A justiça é o pão do povo.
Às vezes bastante, às vezes pouca.
Às vezes de gosto bom, às vezes de gosto ruim.
Quando o pão é pouco, há fome.
Quando o pão é ruim, há descontentamento.
Fora com a justiça ruim!
Cozida sem amor, amassada sem saber!
A justiça sem amor, cuja casca é cinzenta!
A justiça de ontem, que chega tarde demais!
Quando o pão é bom e bastante
O resto da refeição pode ser perdoado.
Não pode haver logo tudo em abundância.
Alimentado do pão da justiça
Pode ser feito o trabalho
De que resulta a abundância.
Como é necessário o pão diário
É necessária a justiça diária.
Sim, mesmo várias vezes ao dia.
De manhã, à noite, no trabalho, no prazer.
No trabalho que é prazer.
Nos tempos duros e nos felizes
O povo necessita de pão diário
Da justiça, bastante e saudável.
Sendo o pão da justiça tão importante
Quem, amigos, deve prepará-lo?
Quem prepara o outro pão?
Assim como o outro pão
Deve o pão da justiça
Ser preparado pelo povo.
Bastante, saudável, diário.
Bertold Brecht - (Poemas 1947-1956, tradução: Paulo
César de Souza)
Considere as seguintes regras quanto ao uso da vírgula:
1. Para separar o vocativo numa oração.
2. Para separar advérbios no início da oração.
3. Para separar orações coordenadas conclusivas.
4. Para separar elementos de uma enumeração.
5. Para separar orações subordinadas adverbiais (quando estiverem antes da oração principal).
Numere as orações a seguir conforme as regras acima elencados:
( ) A justiça de ontem, que chega tarde demais!
( ) Quando o pão é ruim, há descontentamento.
( ) De manhã, à noite, no trabalho, no prazer.
( ) Sim, mesmo várias vezes ao dia.
( ) Quem, amigos, deve prepará-lo ?
Assinale a sequência correta de cima para baixo:
Provas
Caderno Container