Foram encontradas 485 questões.
Um amperímetro ideal é ligado no lugar de um resistor RX, em um circuito, e mede uma corrente de 7mA. Ao colocar RX no circuito equivalente de Norton do circuito original, a tensão sobre ele é de 1,5V. Admita que RX tem uma resistência 500Ω. A resistência equivalente do circuito original, vista pelos terminais de RX, é de:
Provas
Uma fonte de alimentação em corrente-contínua de 20V fornece uma corrente de 5A para duas cargas resistivas, A e B, em série. Se a carga A dissipa 60W, a tensão sobre a carga B será de:
Provas
Uma fonte senoidal alimenta uma impedância que dissipa 12kW e 9kvar. O fator de potência desse circuito é:
Provas
Uma fonte de tensão em corrente-contínua de 5V está ligada em série com um diodo e um resistor de 860Ω. Considere a segunda aproximação do diodo com VK=0,7V. A corrente que circula por esse circuito é de:
Provas
Um circuito RLC série apresenta indutância de 4H, capacitância de 1F e resistência de 2Ω. A resposta deste circuito é:
Provas
Considere o circuito da figura 5: Figura 5

Para que o diodo Zener atue na região ruptura, RL deve ser, no mínimo:
Provas
Os materiais semicondutores do tipo n são aqueles em que há adição de impurezas:
Provas
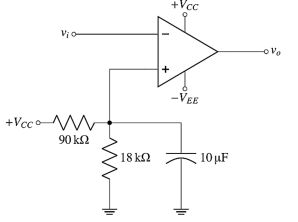
Considere o circuito comparador da figura 4: Figura 4

A tensão de referência desse comparador é:
Provas
Em um circuito RC série, ao se tomar a tensão sobre o capacitor, têm-se um filtro:
Provas
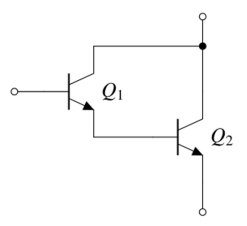
Sejam dois transistores ligados, como mostra a figura 3: Figura 3

Considere o ganho de corrente de Q1 200 e o de Q2 400. O ganho de corrente total dessa configuração é:
Provas
Caderno Container