Foram encontradas 239 questões.
- Demonstrações ContábeisDRE: Demonstração do Resultado do ExercícioLucro Bruto, Operacional, Líquido e Ajustado
Considere que a empresa Alpha atua no setor de comércio e contratou a empresa Beta para a realização de serviço de limpeza de seus estabelecimentos. O valor cobrado por Beta foi de R$ 150.000,00.
Considerando apenas a retenção do Imposto de Renda na Fonte, nos termos da legislação fiscal em vigor, o valor líquido total a ser pago por Alpha a Beta, em reais, é:
Provas

Provas
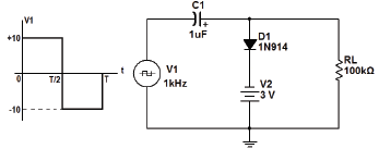
Analise o circuito a seguir, considerando Vγ = 0 V para o diodo IN914.

Nesse circuito, observa-se uma forma de onda:
Provas

Essa estrutura é empregada na(o):
Provas

Identifique cada um desses componentes.
( ) Barramento de interligação das fases. ( ) Disjuntores dos circuitos dos pontos de utilização bifásicos. ( ) Barramento de proteção. ( ) Disjuntores dos circuitos dos pontos de utilização. ( ) Disjuntores reservas. ( ) Interruptor diferencial residual. ( ) Dispositivo de proteção contra surtos. ( ) Barramento de neutro.
Assinale a sequência CORRETA.
Provas
Analise o circuito a seguir:

A potência dissipada pelo resistor R3 é igual a:
Provas
• Corrente nominal da rede muito superior à corrente de partida. • Corrente de partida de baixo valor proporcionada pela pequena potência. • Partida sem carga. • Baixo número de manobras.
Nesse caso, o sistema de partida recomendado é através da:
Provas
• Equilibrar as fases da rede. • Fechar a rede em anel. • Realocar o transformador. • Dividir o circuito secundário. • Trocar condutores em trechos críticos. • Transformar os circuitos monofásicos em trifásicos.
Essas ações visam a:
Provas
( ) No sistema por unidade, as impedâncias dos transformadores diferem entre o lado de baixa e alta tensão, na razão inversa da relação de transformação. ( ) O barramento do quadro geral de força – QGF – é um ponto fundamental para se determinar a corrente de curto-circuito. ( ) A impedância de malha de terra, caracterizada por seu componente reativo, depende da superfície de contato dos cabos e do solo. ( ) Os motores de indução apresentam relevante contribuição no cálculo das correntes de curto-circuito de um projeto.
Assinale a sequência CORRETA.
Provas
Analise o esquema de aterramento apresentado na figura a seguir.
Nesse caso, utilizou-se um esquema do tipo:
Provas
Caderno Container