Foram encontradas 765 questões.
Na inspeção anual da operação de um elevador de passageiros constatou-se um único trecho da extensão do cabo de aço que o movimenta, com uma deficiência em sua parte mediana conforme ilustrado abaixo.

Esta deficiência é denominada alma saltada. Neste caso,
Provas
Provas
Em operações de soldagem por fusão o processo
I. oxi-gás não é adequado para operações de manutenção devido a baixa penetração do consumível de soldagem.
II. ao arco submerso proporciona altas velocidades de soldagem e dispensa proteção contra radiação.
III. MIG tem proteção do arco mais sensível à corrente de ar do que a soldagem a arco com eletrodo revestido.
IV. TIG proporciona soldagem em qualquer posição e sem o uso de metal de adição.
Está correto o que se afirma APENAS em
Provas
I. Máscara semi facial. II. Óculos de proteção. III. Avental com manga comprida. IV. Calçado de segurança. V. Luva nitrílica. VI. Protetor auricular. VII. Cinto de segurança. VIII. Aparelho de rádio comunicação. IX. Capacete com jugular. X. Luva de PVC.
Recomenda-se que um pintor, devidamente habilitado para pintura látex, ao trabalhar em andaime (acima de 10 m do solo), utilize os EPI's relacionados APENAS em
Provas
Provas
Provas
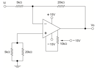
Um projetista elaborou o circuito abaixo com um amplificador operacional típico.

Em relação ao funcionamento desse circuito,
Provas
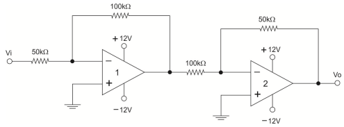
Considere o circuito elétrico abaixo, com amplificadores operacionais ideais.

Caso Vi = 4 V, em relação ao valor de Vo:
Provas
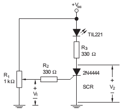
Na figura abaixo, Vcc = 15 V e o LED encontra-se apagado. A corrente típica de gatilho do 2N4444 é de 7 mA e a tensão VGk = 0,75 V.

O valor mínimo necessário de V1 para fazer o LED acender é, aproximadamente,
Provas
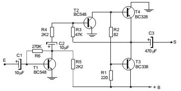
Considere o circuito abaixo.

Na etapa de saída trata-se de um amplificador de potência tipo:
Provas
Caderno Container