Foram encontradas 30 questões.
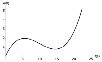
Em meio a um passeio, um turista caminha por uma ponte retilínea, observando as paisagens ao seu redor. As posições ocupadas pelo turista, com o passar do tempo, foram registradas no gráfico.

Com base nos conhecimentos de Cinemática e nas informações apresentadas no gráfico, pode-se afirmar corretamente que, no intervalo de tempo 0 < t < 25s,
Provas
O flurbiprofeno é um fármaco analgésico e anti-inflamatório presente em medicamentos de ação local, como os adesivos transdérmicos e as pastilhas para inflamação na garganta. Segundo informações encontradas na bula das pastilhas, o uso desse fármaco é contra indicado para menores de 12 anos e mulheres grávidas.

Com base na análise da estrutura química do flurbiprofeno, associada aos conhecimentos sobre ligações químicas e compostos orgânicos, é correto afirmar:
Provas
Exercícios como andar, correr, nadar, pedalar ou dançar, utilizam, predominantemente, o metabolismo aeróbico para a obtenção de energia e, realizados com a autorização de um profissional da saúde, são indicados como medida de prevenção para as doenças cardiovasculares, melhoram o sistema respiratório e diminuem os níveis de ansiedade e estresse, entre outros benefícios para a saúde.
Considerando-se que no metabolismo aeróbico há absorção de oxigênio, O2(g), e liberação de dióxido de carbono, CO2(g), de massas molares, respectivamente, 32,0gmol -1 e 44,0gmol -1, e que esses gases se comportam como ideais, é correto afirmar:
Provas
A origem das espécies, de Darwin, enfoca o mecanismo evolucionário que produz uma árvore da vida sem realmente explicar como um ramo se torna dois. Embora denominado “evento” de especiação, esse processo é, na maioria dos casos, uma separação lenta e gradual que termina com membros de uma população que não são capazes de cruzar entre si.
CHAMARY, JV. 50 ideias de biologia que você precisa conhecer. São Paulo: Planeta do Brasil, 2019. P. 194.
A representação de um evento evolutivo onde a presença de um isolamento geográfico entre grupos da mesma espécie, originalmente únicos, culmina com um isolamento reprodutivo destas populações, identifica uma especiação do tipo:
Provas

SILVA JR, César & SASSON, SEZAR &CALDINI JR, Nelson. Biologia. Vol.3. São Paulo: Saraiva, 2016. P. 12.
A imagem ilustra um determinado experimento no qual foram utilizados dois tubos com uma solução de amido, sendo realizados os procedimentos A e B. No procedimento A, foi adicionado iodo ao tubo, com a solução de amido, e se observou a formação de um composto azulado. No procedimento B, antes da colocação do iodo, foram acrescentadas gotas de saliva, e após a adição do iodo não houve a formação do composto azulado.
Com base nas informações fornecidas e no conhecimento sobre fisiologia humana, é correto concluir que nesse experimento
Provas
Examinando a questão em retrospecto, é difícil dizer até que ponto iam as ambições de Mendel. Sabendo-se, como agora, que Mendel se tornaria famoso como o pai da genética, é tentador imaginar que seus sonhos fossem grandiosos. Também é tentador encará-lo como um gênio presciente que optou pelas ervilhas – que se revelariam uma escolha quase perfeita – como chave para desvendar os segredos da hereditariedade.
HENIG, Robin Marantz. O Monge no jardim. Rio de janeiro: Rocco, 2001. P. 22.
A utilização, por Mendel, das ervilhas-de-cheiro como espécime principal na realização dos seus experimentos com hibridização, é considerada pelos especialistas como um grande trunfo para o sucesso e precisão dos seus resultados, por causa, principalmente, do fato desta variedade de planta
Provas
A corrida para desvendar o código genético começou assim que Watson e Crick revelaram a dupla hélice em 1953. Inicialmente, os cientistas não tinham ideia de como as palavras-código da vida eram escritas; sabiam apenas que o DNA tinha quatro tipos de bases. Se cada palavra tivesse duas letras, haveria apenas dezesseis combinações (4x4), insuficientes para os vinte aminoácidos usados nas proteínas. Eles estimaram que o código usasse palavras de três letras, o que dá 64 (4x4x4) trincas, uma teoria que se provou correta por uma equipe britânica em 1961.
CHAMARY, JV. 50 ideias de biologia que você precisa conhecer. São Paulo: Planeta do Brasil, 2019. P.46.
A relação existente entre as “palavras de três letras” com o código genético presente nos seres vivos pode ser delineada a partir da
Provas
Quando uma população tem imunidade de grupo para uma doença, a disseminação dessa doença é limitada porque a maioria das pessoas expostas à infecção, seja por vírus, uma bactéria ou outro agente biológico tem defesas que lhe permite não ficar infectada e desenvolver a doença.
FERREIRA, Betânia. Imunidade de grupo. Hospital da Luz. Disponível em: https://www. hospitaldaluz.pt/pt/guia-de-saude>. Acesso em: jan. 2021.
Com base nestas informações e no conhecimento sobre epidemiologia, em uma situação de imunidade coletiva, é correto afirmar:
Provas
A new study has explored the possibility of using graphene-based materials for insect bite protection. The use of graphene could eliminate the need for harsh or odorous chemical repellents while still protecting humans from mosquitoes carrying infectious viruses such as Yellow Fever, West Nile and Zika. “These findings could lead to new protective methods against mosquitos, without the environmental or human health effects of other chemical-based repellents,” said Heather Henry, a health scientist.
The researchers in the study discovered that dry graphene film seemed to interfere with mosquitoes’ ability to sense human skin and sweat because the mosquitoes didn’t land and try to bite. By looking closely at the videos taken of the mosquitos in action, they noticed the insects landed much less frequently on graphene than on bare skin. The graphene film also appeared to provide a robust barrier between the elements and the skin.
Robert Hurt from Brown University began several years ago designing suits with graphene to protect workers against hazardous chemicals at environmental clean-up sites. Graphene is invisible to the naked eye but “harder than diamonds, stronger than steel and more conductive than copper,” according to the study. In a 2014 article, writer John Colapinto said that researchers who studied graphene in the mid- 2000s determined the material was “the thinnest material in the known universe” and “a hundred and fifty times stronger than an equivalent weight of steel.” He also noted that graphene was “as pliable as rubber and could stretch to a hundred and twenty percent of its length.”
PROKOS, Hayley. Disponível em: <http://www.newsweek.com>. Acesso em: jan. 2021. Adaptado.
An advantage of graphene is that it is
Provas
A new study has explored the possibility of using graphene-based materials for insect bite protection. The use of graphene could eliminate the need for harsh or odorous chemical repellents while still protecting humans from mosquitoes carrying infectious viruses such as Yellow Fever, West Nile and Zika. “These findings could lead to new protective methods against mosquitos, without the environmental or human health effects of other chemical-based repellents,” said Heather Henry, a health scientist.
The researchers in the study discovered that dry graphene film seemed to interfere with mosquitoes’ ability to sense human skin and sweat because the mosquitoes didn’t land and try to bite. By looking closely at the videos taken of the mosquitos in action, they noticed the insects landed much less frequently on graphene than on bare skin. The graphene film also appeared to provide a robust barrier between the elements and the skin.
Robert Hurt from Brown University began several years ago designing suits with graphene to protect workers against hazardous chemicals at environmental clean-up sites. Graphene is invisible to the naked eye but “harder than diamonds, stronger than steel and more conductive than copper,” according to the study. In a 2014 article, writer John Colapinto said that researchers who studied graphene in the mid- 2000s determined the material was “the thinnest material in the known universe” and “a hundred and fifty times stronger than an equivalent weight of steel.” He also noted that graphene was “as pliable as rubber and could stretch to a hundred and twenty percent of its length.”
PROKOS, Hayley. Disponível em: <http://www.newsweek.com>. Acesso em: jan. 2021. Adaptado.
The new study mentioned in the text has discovered that graphene
Provas
Caderno Container