Foram encontradas 100 questões.
Marque a alternativa em que o termo destacado é um aposto.
Provas
Questão presente nas seguintes provas
Considere que o contador abaixo esteja com a contagem 0101. Qual será a contagem após 23 pulsos de clock?

Provas
Questão presente nas seguintes provas
Com relação à concordância do verbo fazer nas frases abaixo, marque C para certo e E para errado e, em seguida, assinale a seqüência correta.
( ) Vinte e cinco anos fizeram hoje desde que ela se foi.
( ) Faz um tempão que eu não dou asas à minha emoção.
( ) A compra simultânea de tantos carros fazia-no parecer milionário.
( ) Durante todo o verão, fizeram dias nublados.
Provas
Questão presente nas seguintes provas
Todos os homens devem morrer – Rubem Alves
A notícia da morte voa rápido, ignorando o espaço. Chega dura como golpe de ferro que migalha o tempo. As agendas, mensageiras do tempo, dissolvem-se no ar. Aquele dia não lhes pertence. Naquele dia somente uma coisa faz sentido: chorar.
O poeta W. H. Auden chorou: “Que os relógios sejam parados, que os telefones sejam desligados, que se jogue um osso ao cão para que não ladre mais, que o piano fique mudo e o tambor anuncie a vinda do caixão e seu cortejo atrás. Que os aviões, gemendo acima em alvoroço, escrevam contra o céu o anúncio: ele morreu. Que as pombas guardem luto — um laço no pescoço — e os guardas usem finas luvas cor-de-breu. É hora de apagar as estrelas — são molestas —, hora de guardar a lua, desmontar o sol brilhante, de despejar o mar e jogar fora as florestas...”.
A notícia chegou e me faz chorar. O Waldo César morreu. A morte há muito já se anunciara. Não sei os detalhes. Sei que há cerca de três anos ele se recolheu em um lugar que muito amava, na companhia de árvores, riachos e bichos.
Será que ele já sabia?
Os que ainda não sabem que vão morrer falam sobre as banalidades do cotidiano. Mas aqueles que sabem que vão morrer vêem as coisas do cotidiano como “brumas e espumas”. Por isso preferem a solidão. Não querem que o seu mistério seja profanado pela tagarelice daqueles que ainda não sabem.
O corpo de um morto: presença de uma ausência. Mário Quintana brincou com sua própria morte dizendo o epitáfio que deveria ser escrito no seu túmulo: “Eu não estou aqui...”.
Se não está ali, por onde andará? Essa foi a pergunta que Cecília Meireles fez à sua avó morta: “Onde ficou o teu outro corpo? Na parede? Nos móveis? No teto? Inclinei-me sobre o teu rosto, absoluta como um espelho. E tristemente te procurava. Mas também isso foi inútil, como tudo o mais”.
Também o olhar, para onde foi? O velho Bachelard também procurava sem encontrar a resposta: “A luz de um olhar, para onde ela vai quando a morte coloca seu dedo frio sobre os olhos de um morto?”.
Por não saberem a resposta, os amigos conversam. Falam sobre memórias de alegria que um dia foram a substância de uma amizade. Falam procurando o sentido da ausência. Para exorcizar o medo...
O Waldo amava a vida. Amava a vida porque conhecia a morte. Já a experimentara na morte trágica da Ana Cristina, sua filha poeta, e de sua companheira Maria Luiza. Mas ele triunfava sobre o horror da morte pela magia da música. Assentava-se ao órgão e tocava seu coral favorito: “Todos os homens devem morrer”, de Bach.
De todas as artes, a música é a que mais se parece conosco. Para existir, ela tem de estar sempre a morrer. Nesse preciso momento fez-se silêncio no meu apartamento. Antes havia música, a Sonata ao Luar. Mas, uma vez realizada a sua perfeição, Beethoven a matou com dois acordes definitivos. Tudo o que é perfeito precisa morrer. Creio que foi dessa proximidade musical com a morte que o Waldo encontrou o seu desejo de viver intensamente.
O corpo morto do meu amigo me fez pensar sobre a beleza da vida. Por isso, como ele, volto-me para Bach. E é isso que vou fazer: vou ouvir o cd “Bach”, que o Grupo de Dança “O Corpo” dançou. Se o Waldo estiver por perto, ele parará para ouvi-lo e conversaremos em silêncio...
Considerando o contexto em que estão inseridas, assinale a alternativa que faz a correta relação entre expressões do texto e o raciocínio que se constrói a partir delas.
Provas
Questão presente nas seguintes provas
Leia:
“Direitos humanos para os humanos direitos.”
I – Em “direitos humanos”, “direitos” é adjetivo; “humanos” é substantivo.
II – “Direitos humanos” e “humanos direitos” são substantivos compostos.
III – Em “humanos direitos”, “humanos” é substantivo; “direitos” é adjetivo.
IV – Em “direitos humanos”, “humanos” é adjetivo; “direitos” é substantivo.
Estão corretas as afirmações
Provas
Questão presente nas seguintes provas
Leia:
I – Não me lembro o último dia em que nos vimos.
II – Júlia namora com o primo às escondidas.
III – Pagou ao jardineiro tudo o que devia.
IV – Ele torce pelo Fluminense desde criança.
A seqüência que apresenta frases que obedecem às regras de regência verbal é
Provas
Questão presente nas seguintes provas
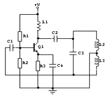
Qual é o tipo de oscilador representado na figura abaixo?

Provas
Questão presente nas seguintes provas
1745524
Ano: 2007
Disciplina: Engenharia de Telecomunicações
Banca: DIRENS Aeronáutica
Orgão: EEAr
Disciplina: Engenharia de Telecomunicações
Banca: DIRENS Aeronáutica
Orgão: EEAr
Provas:
Qual é a alternativa que apresenta um circuito de PLL?
Provas
Questão presente nas seguintes provas
Leia os versos:
“Era ele quem erguia casas
Onde antes só havia chão.
Como um pássaro sem asas
Ele subia com as casas
Que lhe brotavam da mão. [...]” (Vinicius de Moraes)
Das orações abaixo, retiradas do poema, apenas uma se classifica como subordinada adjetiva. Marque-a.
Provas
Questão presente nas seguintes provas
Assinale a alternativa em que não se verifica a ocorrência de palavras ou expressões com sentido figurado.
Provas
Questão presente nas seguintes provas
Cadernos
Caderno Container