Foram encontradas 100 questões.
1540702
Ano: 2007
Disciplina: Engenharia de Telecomunicações
Banca: DIRENS Aeronáutica
Orgão: EEAr
Disciplina: Engenharia de Telecomunicações
Banca: DIRENS Aeronáutica
Orgão: EEAr
Provas:
Assinale a alternativa que apresenta um circuito demodulador do tipo Discriminador de Fase.
Provas
Questão presente nas seguintes provas
Leia:
Os homens não amam as cidades que os oprimem, mas aquelas que parecem moldadas às suas necessidades.
Substituindo-se os verbos destacados pelo pretérito perfeito do indicativo, teremos:
Provas
Questão presente nas seguintes provas
Analise as afirmações abaixo e, a seguir, assinale a alternativa correta.
I - Em um material do tipo “n”, o elétron é chamado de portador minoritário.
II - A resistência de polarização direta de um diodo semicondutor é alta quando comparada à encontrada na polarização reversa.
III - Um diodo emissor de luz (LED) é constituído, principalmente, de silício e de germânio.
Provas
Questão presente nas seguintes provas
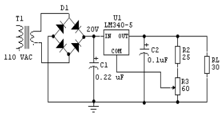
No circuito abaixo, determine a tensão de saída máxima presente no LM340-5. Considere que a corrente quiescente para a pior situação é de 10mA. Obs.: valores das resistências em OHMS.

Provas
Questão presente nas seguintes provas
Assinale a alternativa incorreta quanto ao emprego das formas verbais.
Provas
Questão presente nas seguintes provas
Marque a alternativa em que a conjunção coordenativa “e” estabelece somente relação de adição entre as orações.
Provas
Questão presente nas seguintes provas
É formado por duas ou mais placas separadas por um dielétrico de mica. Um parafuso é montado de forma que, ao apertá-lo, as placas são comprimidas contra o dielétrico, reduzindo sua espessura e, conseqüentemente, aumentando a capacitância. Trata-se de um capacitor .
Provas
Questão presente nas seguintes provas
Em apenas uma das alternativas abaixo, o pronome relativo onde foi empregado de forma gramaticalmente correta. Assinale-a.
Provas
Questão presente nas seguintes provas
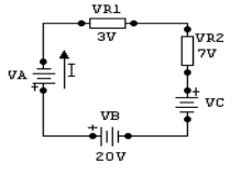
Determine o valor de VA no circuito abaixo.
Dado: \( V_A = 4V_C \).
Obs.: valores das resistências em OHMS.

Provas
Questão presente nas seguintes provas
Leia:
I – A missão era repleta de desafios perigosos, mas o soldado não mediu esforços para cumprí-la.
II – Percebendo o excelente rendimento do atleta, o treinador decidiu incluí-lo na lista de competidores.
Com relação à maneira como foram acentuadas as palavras em negrito, é correto afirmar que
Provas
Questão presente nas seguintes provas
Cadernos
Caderno Container