Foram encontradas 100 questões.
2444196
Ano: 2012
Disciplina: TI - Organização e Arquitetura dos Computadores
Banca: DIRENS Aeronáutica
Orgão: EEAr
Disciplina: TI - Organização e Arquitetura dos Computadores
Banca: DIRENS Aeronáutica
Orgão: EEAr
Provas:
Assinale a alternativa com o operador lógico que representa a seguinte tabela de decisão.
| Condição 1 | Condição 2 | Resultado |
| Falsa | Falsa | Falso |
| Verdadeira | Falsa | Verdadeiro |
| Falsa | Verdadeira | Verdadeiro |
| Verdadeira | Verdadeira | Verdadeiro |
Provas
Questão presente nas seguintes provas
Coloque (1) para adjunto adnominal e (2) para adjunto adverbial. Depois assinale a alternativa com a sequência correta.
( ) Na placa estava escrito: Preferência para pessoas com criança de colo.
( ) A criança, no colo, sorria a todos os que passavam.
( ) Do colo, a criança sorria a todos que passavam.
Provas
Questão presente nas seguintes provas
2443879
Ano: 2012
Disciplina: TI - Desenvolvimento de Sistemas
Banca: DIRENS Aeronáutica
Orgão: EEAr
Disciplina: TI - Desenvolvimento de Sistemas
Banca: DIRENS Aeronáutica
Orgão: EEAr
Provas:
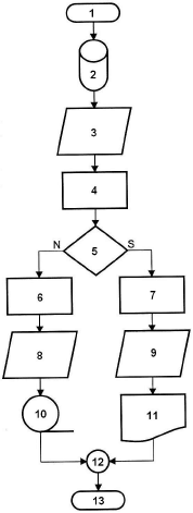
Observe o Digrama de Blocos abaixo e assinale a alternativa correspondente aos símbolos representativos de: processamento, entrada e saída de dados e decisão, respectivamente.

Provas
Questão presente nas seguintes provas
Assinale a alternativa incorreta em relação ao emprego do pronome relativo onde.
Provas
Questão presente nas seguintes provas
Assinale a alternativa que traz o resultado retornado após a utilização da função SOMA seguinte, no BrOffice.org Calc.
=SOMA (B4:E4)
Provas
Questão presente nas seguintes provas
Leia:
“Hoje, segues de novo... Na partida
Nem o pranto os teus olhos umedece
Nem te comove a dor da despedida.”
Nem o pranto os teus olhos umedece
Nem te comove a dor da despedida.”
De acordo com a transitividade verbal, nos versos acima, há
Provas
Questão presente nas seguintes provas
O BrOffice.org-Writer permite que você insira campos no seu documento de texto. Para tal, o usuário foi até a barra de menus e clicou em Inserir > Campos. Das alternativas abaixo, marque a opção que corresponde a três campos possíveis de serem inseridos, de acordo com a lista que será aberta.
Provas
Questão presente nas seguintes provas
2442430
Ano: 2012
Disciplina: TI - Redes de Computadores
Banca: DIRENS Aeronáutica
Orgão: EEAr
Disciplina: TI - Redes de Computadores
Banca: DIRENS Aeronáutica
Orgão: EEAr
Provas:
- Modelo OSIModelo OSI: Camada de Enlace
- Modelo OSIModelo OSI: Camada de Rede
- TCP/IPSub-redes, Máscara e Endereçamento IP
- TCP/IPIPv4
Assinale a afirmação incorreta sobre o endereço loopback.
Provas
Questão presente nas seguintes provas
2442297
Ano: 2012
Disciplina: TI - Redes de Computadores
Banca: DIRENS Aeronáutica
Orgão: EEAr
Disciplina: TI - Redes de Computadores
Banca: DIRENS Aeronáutica
Orgão: EEAr
Provas:
O comando que fornece uma interface de linha de comando para execução de consultas DNS é o
Provas
Questão presente nas seguintes provas
Assinale a alternativa que completa corretamente as lacunas do texto a seguir.
No BrOffice.org Impress, todas as barras de ferramentas podem ser , e , de acordo com a necessidade do usuário e de modo a facilitar o processo de criação da apresentação.
Provas
Questão presente nas seguintes provas
Cadernos
Caderno Container