Foram encontradas 330 questões.
Uma fábrica de software recomenda que a documentação de especificação funcional de um sistema deve ser clara para o cliente e detalhada para o desenvolvedor, estabelecendo um contrato entre eles. Documentos de especificação funcional têm como característica
Provas
Questão presente nas seguintes provas
Analise o fragmento de código HTML a seguir.

Considerando-se que o acesso HTTP ao arquivo GIF retorna o código 200, o que é apresentado no navegador na execução desse fragmento?

Considerando-se que o acesso HTTP ao arquivo GIF retorna o código 200, o que é apresentado no navegador na execução desse fragmento?
Provas
Questão presente nas seguintes provas
Ao ser realizada a instalação do SAP-ERP, deve-se saber de antemão que
Provas
Questão presente nas seguintes provas
O presidente de uma empresa solicita um novo sistema de informação e pede atenção para que o sistema possua uma interface intuitiva e muito fácil de utilizar. Durante o desenvolvimento desse sistema, o tipo de teste que deve ser realizado com redobrada atenção é o de
Provas
Questão presente nas seguintes provas
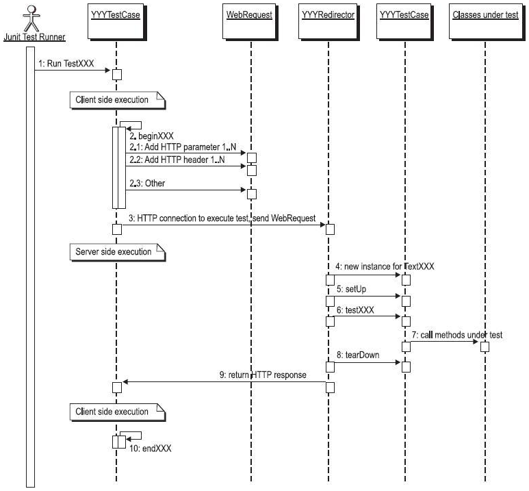
Um analista de sistemas, ao vasculhar a documentação de um projeto, depara-se com a figura a seguir.

A figura acima é um exemplo de um diagrama de

A figura acima é um exemplo de um diagrama de
Provas
Questão presente nas seguintes provas
O programador de um sistema Web deseja imprimir, em determinada tela, a hora atual. Que fragmento de código C# atinge esse objetivo?
Provas
Questão presente nas seguintes provas
No âmbito de desenvolvimento de sistemas, o XP tem como característica a programação em par, na qual o(a)
Provas
Questão presente nas seguintes provas
Uma equipe de desenvolvimento de sistemas foi contratada para confeccionar o software de controle de voo de uma nova aeronave. Sabendo-se que esse assunto é novo para os membros da equipe, a primeira ação a ser tomada, no contexto de levantamento de requisitos, é
Provas
Questão presente nas seguintes provas
Analise o fragmento de código de um sistema de controle de estoque desenvolvido em Delphi, apresentado a seguir.

Nesse fragmento, qual comando deve substituir a string XXX para correto funcionamento do código?

Nesse fragmento, qual comando deve substituir a string XXX para correto funcionamento do código?
Provas
Questão presente nas seguintes provas
Analise a linha de código VB-6 a seguir.

Qual o valor da variável tmp?

Qual o valor da variável tmp?
Provas
Questão presente nas seguintes provas
Cadernos
Caderno Container