Foram encontradas 60 questões.
O superintendente de contratos de um órgão público organiza vários procedimentos de aquisição de materiais através da modalidade pregão.
Nos termos das normas aplicáveis à fase preparatória do pregão, a autoridade competente designará, dentre os servidores do órgão ou entidade promotora da licitação, o
Provas
Determinada pessoa jurídica obteve contrato para fornecimento de bens para a administração pública. Dentre as cláusulas previstas no contrato, constam as de modificação unilateral e a de fiscalização.
Tais cláusulas típicas das avenças com o Estado são consideradas
Provas
O presidente de uma companhia pretende participar de licitações para a realização de diversas obras que possuem alto valor comercial.
Nos termos das normas aplicáveis, as obras de valores expressivos devem ser licitadas através da
Provas
Disciplina: Administração de Recursos Materiais
Banca: CESGRANRIO
Orgão: Eletronuclear
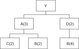
O esquema abaixo apresenta a lista de materiais utilizados na fabricação do liquidificador (Y) de uma empresa.

Y - Liquidificador
A - Motor
B - Parafusos
C - Porcas
D - Hélices
Qual é, respectivamente, o número de parafusos (B) e de porcas (C) necessário para essa empresa ter a capacidade de produzir 100 liquidificadores?
Provas
Disciplina: Administração de Recursos Materiais
Banca: CESGRANRIO
Orgão: Eletronuclear
Uma empresa tem 100.000 itens em seu estoque. A empresa utiliza o método ABC para classificar seu estoque na proporção 20%-30%-50% para as classes A-B-C, respectivamente. A empresa requer que seja feita a contagem de cada item da classe A, mensalmente; a de cada item da classe B, trimestralmente; e a de cada item da classe C, semestralmente.
Se a empresa trabalha 250 dias no ano, quantos itens, aproximadamente, devem ser contados por dia?
Provas
Disciplina: Administração de Recursos Materiais
Banca: CESGRANRIO
Orgão: Eletronuclear
Uma loja de materiais de construção está estudando o tamanho do pedido de sacos de cimento de 50 quilos que deve ser feito, considerando o método do lote econômico.
Se a demanda mensal do produto é de 100 unidades, o custo unitário de manutenção anual é de R$ 10,00, e o custo de colocação do pedido é de R$ 60,00, qual o tamanho do pedido a ser feito?
Provas
Dentre os conceitos financeiros fundamentais, um administrador financeiro deve saber interpretar as demonstrações financeiras de uma empresa. A utilização de índices financeiros para fins de comparação de empresas é de extrema utilidade. Esses são agrupados em diversas categorias, como as de solvência de curto e longo prazos, de valor de mercado, entre outros.
Um exemplo de índice financeiro na categoria de solvência de curto prazo é
Provas
Disciplina: Contabilidade de Custos
Banca: CESGRANRIO
Orgão: Eletronuclear
Uma das decisões relevantes no Planejamento de Cadeias de Suprimento é a decisão de comprar ou fabricar uma determinada peça a ser utilizada na produção de um produto. Por exemplo, fabricar ou comprar um parafuso utilizado na fabricação de um motor.
Dentro do planejamento da fabricação de um motor por uma empresa, três alternativas (Tabela abaixo) de mesma qualidade foram propostas pelo departamento de engenharia para um determinado volume anual.
| Fabricar Processo A | Fabricar Processo B | Comprar de Fornecedor | |
| Custo fixo/ano | R$ 100.000,00 | R$ 300.000,00 | - |
| Custo Variável (unid.) | R$ 75,00 | R$ 62,00 | R$ 84,00 |
Baseado no custo total para um determinado volume de produção, para
Provas
As decisões financeiras de curto prazo são dependentes dos ciclos operacional e de caixa de uma empresa. Um analista financeiro recebe a incumbência de estudar o assunto. Para tal, recolhe as seguintes informações nos demonstrativos financeiros da empresa:
| Item | Final ano 2020 R$ | Final ano 2021 R$ |
| Estoque | 10.000 | 14.000 |
| Contas a Receber | 3.200 | 4.800 |
| Contas a Pagar | 1.350 | 2.400 |
O total de vendas a prazo durante o ano de 2021 foi de R$ 50.000,00, e o custo da mercadoria vendida no mesmo ano foi de R$ 30.000,00.
Quais os períodos aproximados, em dias (ano de 365 dias), do ciclo operacional e do ciclo de caixa, respectivamente?
Provas
Um operador de uma máquina industrial que produz peças para motores de automóveis está implantando um programa de autocontrole de qualidade. Ele deseja acompanhar a percentagem de peças defeituosas em sua operação. Devido à especificação da máquina, uma percentagem de 3% de peças defeituosas é esperada com alguma variação ocasional.
Para fazer um gráfico p com limites de controle de 3 desvios padrões, o operador preparou 10 amostras diárias, com 300 peças cada, apresentadas na Tabela abaixo.
| Nº Amostra | % de peças Defeituosas | Nº Amostra | % de peças Defeituosas | |
| 1 | 5 | 6 | 9 | |
| 2 | 4 | 7 | 7 | |
| 3 | 3 | 8 | 12 | |
| 4 | 6 | 9 | 10 | |
| 5 | 8 | 10 | 6 |
Se a variação do intervalo de controle de 3 desvios padrões, em torno da média, é de 2,954%, quantas amostras ficaram fora dos limites de controle?
Provas
Caderno Container