Foram encontradas 647 questões.
As várias estações que transmitem nas redes de dados, na topologia de barra, necessitam um policiamento no acesso para evitar colisões de dados. Em um dos métodos usados - inclusive a Ethernet usa uma variante -, a estação que tem dados a transmitir observa a rede, isso é, “ouve” a rede e, estando a rede livre, transmite seus dados. Esse modo de acesso é chamado de:
Provas
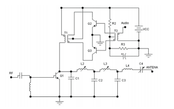
Um engenheiro recebeu o circuito abaixo para análise. Consultou um manual e decobriu que Q1 é um transistor de RF e Q2 e Q3 transistores de áudio.

Ele logo reconheceu esse circuito como a saída de um transmissor de RF
Provas
- Banco de Dados RelacionalNormalização3FN: Terceira Forma Normal
- Banco de Dados RelacionalNormalizaçãoFNBC: Forma Normal de Boyce-Codd
Para normatizar uma tabela, existem várias formas normais. A forma normal de boyce-codd foi uma das últimas a serem criadas e gerou muitas polêmicas na época do artigo do seu lançamento. A Forma Normal (FN) de Boyce-Codd e a terceira FN possuem a seguinte relação entre si:
Provas
Um componente eletrônico aquecido sempre emite ruído, no caso, o ruído térmico, o ruído de Jonhson, chamado de ruído branco, porque se estende por uma faixa muito ampla do espectro. O nome “branco” deriva da luz branca que é formada pela combinação das cores primárias ou de todas as cores. Podemos limitar o ruído produzido por um resistor aquecido dentro de uma faixa, colocando, nos terminais do resistor, um filtro passa-faixa.

Suponha um resistor “R” de Ni/Cr de 10 Ω aquecido a uma temperatura de 1000 K e, nos terminais, um filtro passa-faixa (F) de 6,0 kHz de banda. Para efeito de cálculo aproxime a constante de Botzmann para k = 1,5 x 10-23 J/K. O ruído eficaz na faixa, medido com o voltímetro de valor eficaz V é de aproximadamente:
Provas
Avalie se as afirmativas a seguir caracterizam efeitos econômicos originados pela criação ou aumento do imposto de importação sobre um produto importável qualquer.
1. o preço do produto nacional semelhante aumenta.
2. a quantidade importada diminui e a oferta doméstica aumenta do produto semelhante.
3. os consumidores são penalizados, pois os preço do produto aumentou.
4. as empresa ganham, pois vendem mais com maior margem de lucro o produto objeto de elevação tarifária.
Assinale:
Provas
- Banco de Dados RelacionalDependência Funcional
- Banco de Dados RelacionalTipos de ChavesChave Candidata
- Banco de Dados RelacionalTipos de ChavesChave Primária
Seja a relação Empregado que possui os atributos Matrícula, Nome, Endereço, Telefone e CodigoDepartamento, sendo este último uma chave estrangeira que referencia a tabela Departamento (com os atributos Código e Nome). Nesse contexto, considere a dependência funcional transitiva sobre a tabela Empregado, indicada a seguir.
Matrícula → NomeEmpregado NomeEmpregado → CodigoDepartamento Então Matrícula → CodigoDepartamento |
Para a dependência funcional transitiva sobre a tabela Empregado ser verdadeira é necessário que:
Provas
Dentre as medidas de politica governamental abaixo relacionadas, assinale aquela que caracteriza o oferecimento das mesmas condições competitivas com que contam os concorrentes externos.
Provas
Para obtermos eficiência na transmissão, as impedâncias de saída dos transmissores, dos cabos coaxiais e antenas devem estar casados, de modo que sejam mínimas as potências refletidas, em comparação com a potência direta. Uma grandeza que exprime essa relação é chamada de ROE (Relação de Ondas Estacionárias). Medidas as potências direta e refletida da portadora, sem modulação, em um transmissor de AM de rádio, com um medidor colocado em série com o cabo coaxial, entre o transmissor e a antena, foram obtidos os seguintes dados: potência direta = 900 W; potência refletida = 36 W. Podemos afirmar, então, que a ROE do sistema é:
Provas
São instituições que intervêm diretamente no comércio exterior brasileiro, EXCETO.
Provas
Uma tabela com anomalia de atualização deverá ser normalizada. Nos conceitos das Formas Normais, aquela que necessariamente deverá ser aplicada em uma tabela com chave primária composta é:
Provas
Caderno Container