Foram encontradas 458 questões.
Analise o circuito.

O circuito do comparador de tensão aciona (acende) o LED somente quando a tensão de entrada estiver no intervalo de
Provas
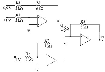
Observe o circuito com amplificadores operacionais.

A tensão de saída (Vs) é
Provas
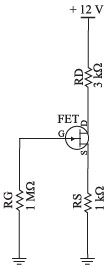
A corrente de Dreno (ID) do circuito de polarização automática do FET é de 1,5 mA.

Nesse caso, as tensões entre Porta (Gate) e Fonte (Source) (VGS) e entre Dreno (Drain) e Fonte (VDS) são, respectivamente,
Provas
O princípio de funcionamento de um Transistor de Efeito de Campo (FET) é baseado numa
Provas
Um circuito seguidor de emissor tem um ganho de tensão
Provas
Analise o circuito.

Os valores aproximados da corrente pelo LED e da potência dissipada pelo transistor, supondo que a tensão no LED é de 2 V (VLED), são, respectivamente,
Provas
A relação entre as correntes de Emissor, de Coletor e de Base de um transistor de junção bipolar é
Provas
Observe o circuito.

O valor da tensão entre o emissor e o coletor (VCE) do transistor do circuito, aproximadamente, é
Provas
As junções Base-Emissor e Base-Coletor de um transistor de junção bipolar devem sempre apresentar polarização, respectivamente,
Provas
Observe a figura.

Supondo que a corrente média pela carga (RL) é de 200 mA, a tensão média de saída, aproximadamente, é
Provas
Caderno Container