Foram encontradas 50 questões.
De acordo com a Lei nº 8.142/1990, analise a sentença abaixo:
O Conselho de Saúde é uma das instâncias colegiadas e tem caráter permanente e executivo (1ª parte). A Conferência de Saúde reunir-se-á a cada quatro anos e será convocada pelo Poder Executivo ou, extraordinariamente, por esta ou pelo Conselho de Saúde (2ª parte). O Conselho Nacional de Secretários de Saúde (Conass) e o Conselho Nacional de Secretários Municipais de Saúde (Conasems) terão representação no Conselho Nacional de Saúde. (3ª parte).
Quais partes estão corretas?
Provas
Analise a Figura 16, que apresenta a tela de um osciloscópio ajustado para 2V/div e 1ms/div, e assinale a alternativa correta.

Figura 16
Provas
A Figura 15 apresenta o diagrama unifilar de um novo laboratório a ser criado na capital:

Figura 15
Ao analisar o diagrama, pode-se afirmar que:
I. Não existem tomadas no projeto, então não está corretamente elaborado.
II. Não existem pontos de luz no projeto, então não está corretamente elaborado.
III. Existe chegada ao Quadro de Distribuição (QD) vindo do Quadro de Medidores (QM).
IV. Não foi previsto um chuveiro, ou torneira elétrica, no banheiro do projeto.
Quais estão INCORRETAS?
Provas
Em uma nova sala do laboratório, serão instaladas 12 lâmpadas LED de 12W, que funcionarão, em média, 8 horas por dia. Ao final do mês, sabendo que o valor do kWh é R$ 0,50, determine o valor em reais do consumo em iluminação. Considere o mês útil tendo 24 dias.
Provas
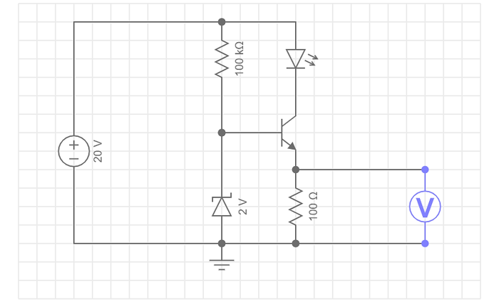
Observe o circuito da Figura 14, que exibe um regulador de tensão corrente constante:

Figura 14
Com base no funcionamento do circuito, determine o valor aproximado da leitura do voltímetro.
Provas
A Figura 13 apresenta um diagrama de ligação de um tipo de partida de motor trifásico. Trata-se de uma ligação de partida:

Figura 13
Provas
A Figura 12 apresenta um extrato das especificações contidas em uma placa de motor de indução trifásico:
|
HP 1 MOD. B5K182AG104 N.º |
|
|
FASES VOLTS 220/380 CICLOS 60/50 |
|
|
CICLOS 60 |
CICLOS 50 |
|
RPM 1.715 |
RPM 1.425 |
|
AMP. 3,2/1,85 |
AMP. 3.9/2,25 |
|
FS 1,25 |
FS 1 |
|
REGIME CONTÍNUO ISOL. CLASSE A |
|
|
TIPO K CARCAÇA 182 CÓD. J CATEG. B |
|
Figura 12
Com base nas informações da placa, determine qual é a corrente de sobrecarga quando o motor estiver trabalhando em rede de 60Hz e fase 220.
Provas
Um dos pontos importantes sobre segurança diz respeito aos conhecimentos sobre prevenção e combate de incêndios e, mais especificamente, sobre extintores. Os extintores são classificados por uso em classes A, B e C e eficiência relativa de extinção testada em ensaios laboratoriais. O termo classe refere-se ao tipo de fogo. Sobre isso, pode-se afirmar que:
I. Classe A: fogo em materiais combustíveis sólidos, que queimam em superfície e profundidade através do processo de pirólise, deixando resíduos.
II. Classe B: fogo em combustíveis sólidos que se liquefazem por ação do calor, como graxas, substâncias líquidas que evaporam e gases inflamáveis, que queimam somente em superfície, podendo ou não deixar resíduos.
III. Classe C: fogo em materiais plásticos, polipropileno e parafinas.
Quais estão corretas?
Provas
Observe o osciloscópio apresentado na Figura 10 e determine a tensão Vpp e o período da onda apresentada.

Figura 10
Provas
Analise as assertivas abaixo sobre os esquemas de aterramento de instalações elétricas de BT:
I. No esquema de aterramento TN-S, o condutor de terra e o condutor de neutro são distintos, enquanto no esquema de aterramento TN-C-S, o condutor de neutro e terra estão combinados em um único condutor em uma parte do sistema.
II. No esquema de aterramento TN-C, o condutor de terra e neutro estão combinados em um único condutor.
III. No esquema de aterramento T-T, o condutor de neutro está aterrado independente do aterramento da massa.
Quais estão corretas?
Provas
Caderno Container