Foram encontradas 50 questões.
Um transformador ideal possui tensão no primário de 120V e no secundário de 12V. O secundário desse transformador possui 50 espiras e a ele estará acoplada uma carga de 300W. Determine o número de espiras no primário (N1) e as correntes circulantes no primário e no secundário do transformador.
Provas
Relacione a Coluna 1 à Coluna 2 em relação às cargas usuais encontradas nos ambientes residenciais nas capitais brasileiras com o respectivo dimensionamento dos condutores e do dispositivo de proteção conforme a NR 5410.
Coluna 1
1. Chuveiro: 6000W/220V.
2. Torneira de água quente: 4400W/220V.
3. Tomada: 1000W/120V.
4. Luminárias: 240W/120V.
Coluna 2
( ) Condutor de 2,5mm2, disjuntor monofásico de 10A.
( ) Condutor de 2,5mm2, disjuntor bifásico de 30A.
( ) Condutor de 2,5mm2, disjuntor bifásico de 25A.
( ) Condutor de 1,5mm2, disjuntor monofásico de 5A.
A ordem correta de preenchimento dos parênteses, de cima para baixo, é:
Provas
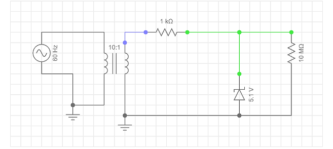
Observe a Figura 11 (A e B) e assinale a alternativa que contém a forma de onda no resistor de 10M Ohms. Considere Fonte de Tensão CA: 127V – 60z.

Figura 11 A

Figura 11 B
Provas
Analise o diagrama unifilar da Figura 7 abaixo e assinale a alternativa que descreve as cores utilizadas nos condutores do circuito 1, de acordo com a norma NBR5410.

Figura 7
Provas
Um motor monofásico está ligado diretamente a uma fonte de tensão de corrente alternada de 200V/0º e a potência consumida é de !$ S !$=1!$ k !$!$ \sqrt{2} !$ !$ W !$+ 1!$ k !$!$ \sqrt{2} !$ !$ V !$!$ A !$!$ r !$. Determine o fator de potência e a corrente circulante na carga.
Provas
A montagem da Figura 6 foi realizada às pressas por um estagiário.

Figura 6
Quais seriam as leituras esperadas nos instrumentos de medida voltímetro e amperímetro, respectivamente?
Provas
Uma montagem feita em protoboard possui dois resistores ligados em paralelo:
!$ \bull !$ R1: Azul-Azul-Marrom – tolerância: dourado.
!$ \bull !$ R2: Laranja-Laranja-marrom - tolerância: dourado.
Por questões de espaço, tais resistores deverão ser substituídos pelo valor equivalente do paralelo, que então será:
Provas
Determine o capacitor equivalente no circuito da Figura 2.

Figura 2
Provas
- EscritórioMicrosoft OfficeWordVersões do WordWord 2016 e 365Microsoft Word 2016
- EscritórioMicrosoft OfficeWordInterface Gráfica do WordGuias do Word
Sobre o Word 2016, na guia Página Inicial no grupo Área de Transferência encontramos as seguintes opções, EXCETO:
Provas
Assinale a alternativa INCORRETA quanto à gestão financeira do Sistema Único de Saúde (SUS) de acordo com a Lei nº 8.080/1990.
Provas
Caderno Container