Foram encontradas 399 questões.
De acordo com Sonis, Fazio e Fang (1996), são pacientes considerados de elevado risco e de risco significativo para desenvolver endocardite infecciosa, respectivamente:
Provas
Questão presente nas seguintes provas
Considere o texto O Brincar como Método Terapêutico na Prática Psicanalítica: uma revisão teórica (SCHMIDT e NUNES, 2014).
“Através do brincar, é possível que a criança evidencie sua imaginação e seu mundo 'faz de conta', e nesse processo _______________ aspectos frustrantes da realidade, transforme algo passivo em ativo, aprenda a compartilhar e a experimentar um contato _________, além de exercer a sua criatividade e o treinamento da _____________ psíquica que lhe será útil por toda a vida.”
Assinale a alternativa que preenche, correta e respectivamente, as lacunas do trecho acima.
Provas
Questão presente nas seguintes provas
Assinale a afirmação correta em relação à imunossupressão em transplante renal pediátrico.
Provas
Questão presente nas seguintes provas
A respeito do sistema hematopoiético e linfático nos estudos de PET-CT com FDG, assinale a alternativa correta.
Provas
Questão presente nas seguintes provas
Segundo Khan (2010), a figura abaixo representa curvas de percentual de dose de um planejamento tradioterápico de campos opostos e normalizados no eixo central.

Considere que o campo de irradiação é (10 x 10) cm2, SSD=100cm e espessura do paciente = 25cm.
Qual das alternativas abaixo apresenta corretamente os feixes representados?
Provas
Questão presente nas seguintes provas
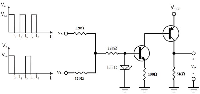
Observe o circuito abaixo com transistores bipolares de junção, no qual |VBE|= 0,7V, β= 400 e VCC = 9V.

Qual das opções abaixo representa a tensão VO em função do tempo?
Provas
Questão presente nas seguintes provas
Em relação à cirurgia de transplante renal, assinale a afirmação correta.
Provas
Questão presente nas seguintes provas
Numere a segunda coluna de acordo com a primeira, associando as modalidades de licitação às suas respectivas características.
(1) Convite
(2) Concorrência
(3) Concurso
(4) Tomada de preços
(2) Concorrência
(3) Concurso
(4) Tomada de preços
( ) modalidade de licitação entre quaisquer interessados que, na fase inicial de habilitação preliminar, comprovem possuir os requisitos mínimos de qualificação exigidos no edital para execução de seu objeto.
( ) modalidade de licitação entre quaisquer interessados para escolha de trabalho técnico, científico ou artístico, mediante a instituição de prêmios ou remuneração aos vencedores, conforme critérios constantes de edital publicado na imprensa oficial com antecedência mínima de 45 (quarenta e cinco) dias.
( ) modalidade de licitação entre interessados devidamente cadastrados ou que atenderem a todas as condições exigidas para cadastramento até o terceiro dia anterior à data do recebimento das propostas, observada a necessária qualificação.
( ) modalidade de licitação entre interessados do ramo pertinente ao seu objeto, cadastrados ou não, escolhidos e convidados em número mínimo de 3 (três) pela unidade administrativa, a qual afixará, em local apropriado, cópia do instrumento convocatório e o estenderá aos demais cadastrados na correspondente especialidade que manifestarem seu interesse com antecedência de até 24 (vinte e quatro) horas da apresentação das propostas.
A sequência numérica correta de preenchimento dos parênteses da segunda coluna, de cima para baixo, é
Provas
Questão presente nas seguintes provas
Qual das alternativas abaixo pode ser considerada como custos diretamente atribuíveis a um ativo intangível?
Provas
Questão presente nas seguintes provas
Numere a segunda coluna de acordo com a primeira, associando os tipos de movimento às suas características.
(1) Movimento reflexo
(2) Movimento rudimentar
(3) Movimento fundamental
(4) Movimento especializado
(2) Movimento rudimentar
(3) Movimento fundamental
(4) Movimento especializado
( ) Esta fase representa um tempo em que as crianças estão ativamente envolvidas na exploração e experimentação do potencial de movimento de seus corpos. As habilidades dessa fase têm utilidade durante toda a vida e são componentes importantes na vida diária de adultos.
( ) Por meio deste movimento, consegue-se informações sobre o ambiente imediato. Combinado com a crescente sofisticação cortical, desempenha, papel importante para a criança aprender sobre o próprio corpo e o mundo externo.
( ) Período em que as habilidades de estabilidade, locomoção e manipulação são progressivamente refinadas, combinadas e relacionadas. Sua aquisição depende de uma série de fatores, como de tarefa, de indivíduo e do ambiente.
( ) É determinado pela maturação e é caracterizado por uma sequência de surgimento bastante previsível. Porém, o surgimento varia de acordo com a criança e com fatores biológicos e ambientais.
A sequência correta de preenchimento dos parênteses da segunda coluna, de cima para baixo, é
Provas
Questão presente nas seguintes provas
Cadernos
Caderno Container