Foram encontradas 70 questões.

A figura acima mostra parte de uma planilha montada no programa Excel. O usuário insere, então, na célula B12, a seguinte fórmula: =soma(B4:B6)*(1+($B$2/100)). Em seguida, marca as células A12 e B12, aperta o botão de copiar (Ctrl C), clica na célula A13 e então aperta o botão de colar (Ctrl V). Qual é o valor que irá aparecer na célula B13?
Provas

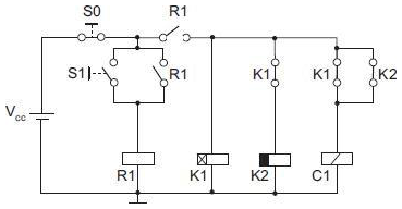
A figura acima apresenta a parte de controle do circuito de acionamento de uma máquina trifásica comandada por intermédio do contator C1. As chaves S0 e S1 são do tipo sem retenção. A ação de acionar uma chave significa apertá-la e, em seguida, deixá-la retornar à sua posição inicial. O relé K1 é do tipo com retardo na ligação, programado para 15 minutos, enquanto o relé K2 é do tipo com retardo no desligamento, programado para 25 minutos. Com o sistema em condições normais de funcionamento, considere que o operador tenha acionado a chave S0 às 7h e, então, a chave S1 às 8h. O gráfico que melhor representa o funcionamento da máquina comandada por C1 é
Provas

Considere um conversor em ponte ideal, conforme a figura acima. É correto afirmar que
Provas

A figura acima apresenta o diagrama em blocos de um sistema de controle em malha fechada. Para que no domínio do tempo a saída y(t) siga a entrada de referência r(t), do tipo degrau, com erro de estado estacionário NULO, a expressão do ganho M será
Provas

A figura acima ilustra um sistema de controle em que uma planta com comportamento instável é estabilizada por meio de um compensador. Os modelos matemáticos da planta e do compensador encontram-se na figura. O compensador apresenta um ganho positivo K que deverá ser ajustado.
Verifica-se que para um determinado valor de K, o sistema em malha fechada apresenta um polo localizado em s = −8 . Este valor é
Provas

Considere o conversor CA - CC representado na figura acima, alimentado por uma tensão senoidal de valor eficaz de 200V / 60 Hz. A potência, em W, dissipada pela resistência R, é
Provas
Deseja-se controlar o sistema linear, representado pelo modelo em espaço de estado, cujas equações são mostradas a seguir
\( \dot{X}(t)=AX(t)+Bu(t) \) e \( y(t)=CX(t) \)
e o vetor de estado é \( X=\begin{bmatrix} x_1\\x_2 \end{bmatrix} \)
As matrizes são: \( A=\begin{bmatrix} 0&1\\-6&-5 \end{bmatrix} \) B = \( \begin{bmatrix} 0\\1 \end{bmatrix} \) C = \( \begin{bmatrix} 10&0 \end{bmatrix} \)
A estratégia de controle consiste em usar a seguinte realimentação: u(t) = − K X(t), onde K = [k1 k2] e alocar os polos de malha fechada no plano S em s1 = −5 +j5 e s2 = −5 −j5. O valor do vetor de ganhos K é
Provas


Nos circuitos da figura acima,
Para identificar a tensão ,
O resultado mostrou que o ponteiro de G atingiu 80% do máximo da escala. A tensão ,
Provas

A figura acima apresenta um circuito elétrico CC resistivo. De posse de um voltímetro, um técnico verifica que a ddp sobre o resistor 10
Provas

Uma determinada instalação elétrica monofásica contém duas máquinas elétricas e um banco de capacitores para correção do fator de potência, conforme ilustra a figura acima. Tanto o banco de capacitores como as máquinas podem ser acionados através das chaves, independentemente. Foram observadas as seguintes características:
- quando somente a máquina 1 se encontra em funcionamento (sem o banco de capacitores), a potência ativa é de 15 kW, e o fator de potência 0,6 indutivo;
- quando somente a máquina 2 se encontra em funcionamento (sem o banco de capacitores), a potência reativa da instalação é de 9 kvar, e o fator de potência 0,8 indutivo.
Deseja-se elevar o fator de potência da instalação por meio do banco de capacitores. Para que o fator de potência da instalação seja elevado para 1,0 com ambas as máquinas em funcionamento, o valor absoluto da potência reativa do banco de capacitores, em kvar, deverá ser
Provas
Caderno Container