Foram encontradas 666 questões.
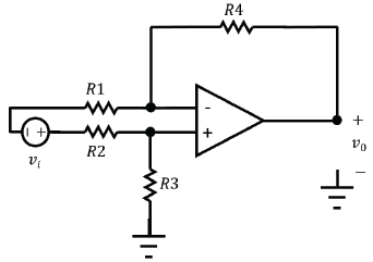
Considere o circuito amplificador diferencial apresentado a seguir.

Considerando-se o amplificador ideal, qual a impedância de entrada desse circuito?
Provas
Sobre o amplificador operacional ideal é correto afirmar que possui, EXCETO
Provas
Um técnico em eletrônica realizou a instalação de um transformador. Observou que a tensão senoidal no secundário do transformador corresponde a 32 V rms.
O valor da tensão de pico a pico é de
Provas
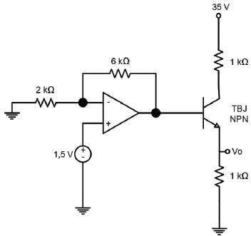
A figura a seguir ilustra um circuito composto de um amplificador operacional e um transistor TBJ NPN.

Considere VBE = 0,7 V.
O valor da tensão V0 é de
Provas
Um motor CC em derivação equipado com enrolamento de compensação foi instalado em uma rede de tensão de 220 V. As resistências de armadura e de campo são 1 !$ \Omega !$ e 50 !$ \Omega !$, respectivamente. Considere que, em um ponto de operação, quando o motor é alimentado com 220 V, a corrente de armadura é 20 A para atender uma determinada carga com velocidade no eixo de 900 rpm.
A velocidade do motor quando a corrente de armadura for 10 A é de
Provas
Em uma rede de energia trifásica de tensão de linha de 220 V foi conectado, em Y, um motor de indução trifásico. Sabe-se que a resistência do rotor e o módulo da corrente do rotor referidos ao estator são 0,05 !$ \pi !$ e 30 A, respectivamente, para um determinado ponto de operação. Além disso, no mesmo ponto de operação, as perdas rotacionais e o escorregamento são 300 W e 5%, respectivamente.
A potência mecânica no eixo do motor é de
Provas
Um motor de indução trifásico de 4 polos entrega um torque de !$ \dfrac {60} {\pi} !$ Nm a uma carga quando opera com velocidade de 1750 rpm.
Sabe-se que para esse ponto de operação, o motor tem um total de perdas igual a 0,5 kW.
A potência elétrica de entrada solicitada pelo motor para atender essa carga é de
Provas
A figura a seguir ilustra um circuito com carga RC alimentado com uma fonte de tensão de 60 Hz.

O fator de potência é
Provas
Um circuito composto por três amplificadores operacionais é apresentado na figura a seguir.

Em função de V1 e V2, determine o valor da tensão V0.
Provas
A figura a seguir ilustra um circuito composto por duas fontes de corrente contínua e três resistores.

O valor da corrente que flui pelo resistor R2 é
Provas
Caderno Container