Foram encontradas 70 questões.
Massalote - montante ou alimentador - é definido como uma reserva de metal líquido que tem por objetivo suprir as necessidades adicionais de metal decorrente da contração que ocorre durante a solidificação. Verifique se as afirmações abaixo são verdadeiras ou falsas e assinale a alternativa que corresponde a sequencia correta de afirmativas V (VERDADEIRAS) ou F (FALSAS).
1. O massalote deve estar localizado junto à região que se solidifica por último - denominada de ponto quente.
2. O massalote não deve solidificar após a região que está alimentando, ou seja, o tempo de solidificação do massalote não deve ser maior que o tempo de solidificação do ponto quente.
3. O massalote deve conter quantidade de metal suficiente para compensar a contração metálica.
4. O massalote deve atuar com pressão mínima durante o tempo de solidificação, empurrando o metal em direção à zona quente da peça.
5. O massalote deve ter peso mínimo em relação à peça para maximizar o rendimento metálico.
Provas
O processo de fundição consiste em vazar metal líquido em um molde contendo uma cavidade com formato e medidas correspondentes aos da peça a ser fabricada. Este processo de fabricação é muito adequado aos metais, dentre eles o aço e o alumínio, desde que apresentem temperatura de fusão não muito elevada e boa fluidez. Desta forma, é um processo que permite obter grandes peças de geometria complexa com uma boa relação custo-benefício. Entretanto, como todo processo industrial, apresentam deficiências e suas peças alguns defeitos característicos.
Nas alternativas abaixo, marque aquela cujos defeitos que são característicos da fundição:
Provas
A laminação de metais consiste na passagem de uma peça ou tira de metal entre dois cilindros que giram, de forma a reduzir a área de sua seção transversal. Considerando h como metade da espessura da chapa, calcule a variação máxima de espessura, também chamada de “condição de mordida”, de uma chapa, como função do atrito e do raio dos cilindros de laminação.
DADOS:
!$ \mu !$ = 0,5
R = 500 mm
Provas
O processo de trefilação consiste em forçar a passagem de uma barra de metal através de uma fieira mediante a aplicação de uma força de tração à saída da fieira. Este processo geralmente é utilizado na fabricação de arames.
Se o diâmetro inicial é de 5 mm e a redução de área é de 19%, calcule o diâmetro final do arame após passar pela fieira.
Provas
Com relação aos tipos de manutenção, analise as seguintes afirmativas.
I. A disponibilidade é a capacidade de um item desempenhar uma função requerida sob condições específicadas, durante um intervalo de tempo.
II. A manutenabilidade é a característica de um equipamento ou instalação permitir um maior ou menor grau de facilidade na execução dos serviços de manutenção.
III. A confiabilidade é a capacidade de um item estar em condições de executar uma função em um dado instante ou durante um intervalo de tempo determinado.
Provas
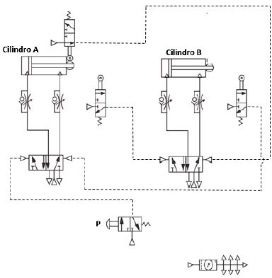
A figura a seguir representa um sistema de automação pneumática. O ciclo de funcionamento do sistema inicia-se pressionando e soltando o botão P. Para que um novo ciclo seja realizado, deve-se pressionar e soltar novamente o botão P.
Com base nisso, escolha, dentre as afirmativas qual apresenta a sequência correta de funcionamento do sistema quando o operador pressionar e soltar o botão P.
Obs: Todas as válvulas direcionais e os pistões dos cilindros encontram-se nas suas posições iniciais em t = 0.

Provas
A soldagem a arco com eletrodo de tungstênio e proteção gasosa é um processo no qual a união de peças metálicas é produzida pelo aquecimento e fusão destas através de um arco elétrico estabelecida entre um eletrodo de tungstênio não consumível e as peças a unir. A proteção da poça de fusão do arco contra a contaminação pela atmosfera é feita por uma nuvem de gás inerte ou mistura de gases inerte. O processo pode ou não ser realizado com a adição de metal de adição e, quando usada é feita diretamente na poça de fusão.
Considere as afirmativas que citam comparações entre a soldagem com argônio e a soldagem com hélio.
1. Melhor estabilidade do arco com o hélio que com argônio.
2. Melhor consumo de argônio, já que este é mais denso que o hélio.
3. Menores tensões elétricas de arco com argônio que com hélio.
4. Menor custo do hélio.
5. Maior penetração na soldagem com hélio que com argônio.
Assinale qual das alternativas a seguir apresenta quais afirmativas são V (VERDADEIRAS) e quais afirmativas são F (FALSAS), respectivamente.
Provas
Dentre as alternativas abaixo, marque a que indica corretamente a solda mostrada abaixo:

Provas
O quadrilátero ABCD da figura abaixo é um paralelogramo e !$ \overline{DE} !$ é bissetriz do ângulo !$ C\hat{D} A. !$
Se !$ \overline{BC} !$ = 5 m e !$ \overline{BE} !$ = 3 m, o perímetro desse paralelogramo é igual a:

Provas
Considere um quadrado de lado !$ \ell !$ e aumente o valor de !$ \ell !$ até que a área do quadrado resultante seja o triplo da área do quadrado de lado !$ \ell !$.
Se x denota a medida do lado do novo quadrado, então é correto afirmar que:
Provas
Caderno Container