Foram encontradas 40 questões.
O homem se tornou lobo para o homem, porque a meta do desenvolvimento industrial está concentrada num objeto e não no ser humano. A tecnologia e a própria ciência não respeitaram os valores éticos e, por isso, não tiveram respeito algum para o humanismo. Para a convivência. Para o sentido mesmo da existência.
Na própria política, o que contou no pós-guerra foi o êxito econômico e, muito pouco, a justiça social e o culto à verdadeira imagem do homem. Fomos vítimas da ganância e da máquina. Das cifras. E, assim, perdemos o sentido autêntico da confiança, da fé e do amor. As máquinas andaram por cima da plantinha sempre tenra da esperança. E foi o caos.
(ARNS, Paulo Evaristo. Em favor do homem.
Rio de Janeiro: Avenir, p.10. Adaptado.)
O núcleo temático do texto está centrado:
Provas
Questão presente nas seguintes provas
Num transformador monofásico de 12kVA, 60Hz, 1200/120V, foi realizado um ensaio e se verificou que: !$ r_1 \, = \, 0,1 \Omega; \, x_{L1} \, = \, \sqrt{0,03} \, \Omega; r_2 \, = \, 0,001\Omega; \, e \, x_{L2} \, = \, 3^\bullet 10^{-6}\Omega. !$
Utilizando esse transformador como abaixador e com carregamento nominal, podemos afirmar que as quedas de tensão internas nos enrolamentos primário e secundário são:
Provas
Questão presente nas seguintes provas
Um dos quadros de distribuição do IFPE com alimentação de 380 Vff (rms) alimenta dois motores de indução trifásicos ligados em paralelo.
Sabe-se que o motor 1 absorve 4000W e 7,74 A e o motor 2 absorve 3000 W e 7,74 A.
A potência reativa de um banco de capacitor que corrigirá o fator de potência desse quadro para 1,00 é de:
Provas
Questão presente nas seguintes provas
A bitola mínima do eletroduto necessária para conter todos esses condutores e que satisfaz a taxa máxima de ocupação prevista pela ABNT NBR 5410/04 deverá ser de:
Provas
Questão presente nas seguintes provas
Um dos quadros de distribuição do IFPE com alimentação de 380 Vff (rms) alimenta dois motores de indução trifásicos ligados em paralelo. Sabe-se que o motor 1 absorve 4000W e 7,74 A e o motor 2 absorve 3000 W e 7,74 A.
A potência aparente e o fator de potência instalado nesse quadro de distribuição valem, respectivamente:
Provas
Questão presente nas seguintes provas
O dimensionamento da seção transversal de um condutor requer o conhecimento de vários fatores que tanto dependem das características da carga como das condições de operação da rede. Dentre os fatores listados, assinale o que foi incluído ERRONEAMENTE:
Provas
Questão presente nas seguintes provas
Em uma determinada situação foi elaborada uma tabela da verdade com a saída abaixo:
| S | 0 | 1 | 0 | 1 | 0 | 0 | 1 | 1 |
Qual das alternativas representa a expressão CANÔNICA da situação apresentada na tabela acima?
Provas
Questão presente nas seguintes provas
Analisando as correntes em um transistor, NÃO é correto afirmar que:
Provas
Questão presente nas seguintes provas
Utilizando-se um Osciloscópio com calibração de 2V/divisão, podemos medir uma tensão pelo deslocamento do feixe. Sendo aplicada uma tensão dente de serra, obtêm-se os seguintes gráficos A, B e C:

É correto afirmar que as leituras obtidas são, respectivamente:
Provas
Questão presente nas seguintes provas
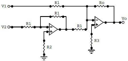
Para o circuito abaixo, obtenha a saída vo.

Provas
Questão presente nas seguintes provas
Cadernos
Caderno Container