Foram encontradas 549 questões.
Das atitudes do professor que facilitam a interação com o estudante disléxico, assinale a equivocada:
Provas
Sobre a relação transferencial entre aluno-professor, assinale a alternativa correta:
Provas
A respeito da escala pentatônica, é correto afirmar que:
Provas
Disciplina: Direito Educacional e Tecnológico
Banca: FAU-UNICENTRO
Orgão: IF-PR
A e , no cumprimento dos objetivos da educação nacional, integra-se aos diferentes e de educação e às dimensões do trabalho, da ciência e da tecnologia. Os cursos de educação profissional e tecnológica poderão ser organizados por eixos ____________, possibilitando a construção de diferentes itinerários formativos, observadas as normas do respectivo sistema e nível de ensino. (Lei de Diretrizes e Bases, BRASIL, 2017).
Assinale a alternativa CORRETA com as palavras que correspondem às lacunas:
Provas
Quanto à definição de ritmo na música, é correto afirmar que:
Provas
A respeito da Sagração da Primavera, é correto afirmar que:
Provas
O maracatu é uma manifestação artísticocultural afro-brasileira, notadamente importante no nordeste brasileiro, sendo registrado como bem cultural, patrimônio imaterial brasileiro. A respeito dessa manifestação, assinale a afirmativa INCORRETA:
Provas
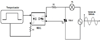
Nos dias atuais, a busca pela eficiência energética não é mais uma opção, e atualmente o sistema de iluminação é um dos grandes vilões no consumo de energia elétrica em condomínios e em alguns ambientes com grande circulação de pessoas. Para evitar o desperdício de energia elétrica quando não há a presença de indivíduos no local, são desenvolvidos sistemas que temporizam ou detectam a presença de pessoas nos ambientes. Considere um sistema genérico de temporização para circuitos de iluminação conforme a seguir:

Em relação ao sistema podemos afirmar que:
I - O Optoacoplador (MOC) tem como função isolar o circuito de controle do circuito de acionamento.
II - A finalidade do resistor R1 é controlar a corrente do LED interno do MOC.
III - O TRIAC tem a finalidade de controlar a metade da energia que será entregue para a carga.
Podemos afirmar que:
Provas
A justaposição das células epiteliais é garantida por um conjunto de junções intercelulares especializadas. Relacione as categorias das junções listadas abaixo às suas respectivas funções:
1 - Junção ocludente.
2 - Junção aderente.
3 - Desmossomo.
4 - Junção do tipo fenda.
5 - Hemidesmossomo.
( ) Ancora os filamentos intermediários de uma célula à lâmina basal.
( ) Sela células adjacentes da camada epitelial, prevenindo o vazamento de moléculas.
( ) Permite a troca de moléculas pequenas e íons solúveis em água.
( ) Liga os feixes de actina de uma célula aos da célula vizinha.
( ) Liga filamentos intermediários de uma célula aos de outra.
A sequência correta de cima para baixo é:
Provas
Analise o código Java abaixo:
double [ ] dlbs = { 1,5,1,2.0,7};
Qual das alternativas abaixo podemos utilizar para iterar a lista acima:
Provas
Caderno Container