Foram encontradas 50 questões.
DHCP é a sigla de um protocolo cuja finalidade é:
Provas
Questão presente nas seguintes provas
No enquadramento, a definição dos cursos de capacitação que não sejam de educação formal e que guardem relação direta com o ambiente da organização será disciplinada em ato da seguinte autoridade:
Provas
Questão presente nas seguintes provas
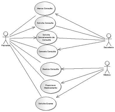
A figura abaixo ilustra um diagrama da UML utilizado nas fases de levantamento e análise de requisitos do sistema, embora venha a ser consultado durante todo o processo de modelagem.

Esse diagrama, que procura identificar os atores que utilizarão de alguma forma o software, bem como os serviços, ou seja, as funcionalidades que o sistema disponibilizará aos atores, é conhecido como:
Provas
Questão presente nas seguintes provas
Observe o algoritmo abaixo, referente a um programa, em que ocorre passagem de parâmetro por valor de ALFA para NR e por referência de BETA para CT.

A execução do algoritmo irá gerar o seguinte resultado:
Provas
Questão presente nas seguintes provas
- Compilação e Interpretação de CódigoBytecode
- Compilação e Interpretação de CódigoCompilação
- LinguagensJavaJVM: Máquina Virtual Java
Java é uma linguagem de programação portável, distribuída, segura e aberta. Com o objetivo de permitir que um mesmo programa seja executado em vários sistemas operacionais, a plataforma Java gera códigos genéricos *.class e os traduz para um código específico da máquina local *.bin ou *.exe somente no momento da execução. Esse código específico é denominado:
Provas
Questão presente nas seguintes provas
Java possui oito tipos de dados primitivos, que são os valores básicos com os quais se constroem todos os objetos. O padrão para números inteiros, definido com 4 bytes, é conhecido como:
Provas
Questão presente nas seguintes provas
- LinguagensJava
- Paradigmas de ProgramaçãoOrientação a ObjetosOrientação a Objetos: Classes e Objetos
- Paradigmas de ProgramaçãoOrientação a ObjetosOrientação a Objetos: Construtores
Em Java, um recurso é representado pelo bloco responsável pela criação dos objetos da classe, possui nome igual ao da classe, não especifica tipo de retorno e pode ser chamado exclusivamente pelo operador “new”. Esse recurso denomina-se:
Provas
Questão presente nas seguintes provas
- Fundamentos de ProgramaçãoEstruturas de Seleção
- Fundamentos de ProgramaçãoOperadoresOperador Ternário
- Fundamentos de ProgramaçãoVariáveis
- WebJavaScript
Em um código JavaScript, um técnico em tecnologia da informação precisa testar uma condição de modo que uma variável teste receba o valor bom se o código for igual a 1 e insuficiente, no caso contrário. A sintaxe para a estrutura a ser empregada na programação é:
Provas
Questão presente nas seguintes provas
124052
Ano: 2014
Disciplina: TI - Organização e Arquitetura dos Computadores
Banca: FDC
Orgão: IFS
Disciplina: TI - Organização e Arquitetura dos Computadores
Banca: FDC
Orgão: IFS
Provas:
Com base na figura abaixo, responda às questões números 32 e 33:

Na versão OFFBOARD, uma placa de vídeo PCI-Express deve ser instalada no slot identificado por:
Provas
Questão presente nas seguintes provas
124051
Ano: 2014
Disciplina: TI - Organização e Arquitetura dos Computadores
Banca: FDC
Orgão: IFS
Disciplina: TI - Organização e Arquitetura dos Computadores
Banca: FDC
Orgão: IFS
Provas:
Com base na figura abaixo, responda às questões números 32 e 33:

Nos dias atuais, a principal tecnologia empregada pelos discos rígidos utiliza o slot de conexão identificado por M8. Essa tecnologia é conhecida pela sigla:
Provas
Questão presente nas seguintes provas
Cadernos
Caderno Container