Foram encontradas 60 questões.
Disciplina: Direito Educacional e Tecnológico
Banca: FUNDATEC
Orgão: IF Sertão
Com base na Lei nº 11.091/2005, que institui o Plano de Carreira dos Cargos Técnico-Administrativos em Educação, analise a sentença abaixo:
A função social e os objetivos do Sistema Federal de Ensino, além da natureza do processo educativo, devem ser observados como Princípios e diretrizes da gestão dos cargos do plano de carreira (1ª parte). A adequação do quadro de pessoal deve ser analisada pelas instituições de ensino a cada ano, tendo em vista suas necessidades específicas (2ª parte). Os cargos do plano de carreira são organizados em cinco níveis de classificação (3ª parte).
Quais partes estão corretas?
Provas
Descobertas em uma flanada pela maior festa literária do Brasil
Por Gilberto Porcidonio
01 Paraty é uma cachaça. Tudo é literatura, arte, happening, mesa, música, resenha. Mas para
02 curtir pelo menos 1% dos mais de 1.256.791 eventos que ocorrem simultaneamente durante a
03 Flip (Festa Literária Internacional de Paraty) é preciso andar. E muito. Por isso, me distanciei um
04 pouco dos ratos de biblioteca comovidos com os livros ostentação de uma certa ex-BBB, dobrei a
05 meta do pace e, em prol deste inestimado diário, perambulei errante pela cidade histórica. Afinal,
06 é errante que se aprende.
07 Quarta-feira, 30 de julho
08 13h - Cheguei de véspera e presenciei a cidade histórica ainda se aprumando para o evento.
09 Tapumes, caixas, marteladas e ferragens para todo lado.
10 17h - A maré encheu e, ilhado na parte mais alta da calçada, precisei molhar o pé numa
11 corrente d'água que beirava os 12 ºC. O jeito para ficar menos irritado com a meia molhada
12 fazendo glosh glosh glosh dentro do tênis foi emular a banda Eddie (tomar banho de cana quando
13 a maré encher...). Bem, não foi pra tanto. Rolou apenas um negroni.
14 18h30 - Mal cheguei nas festas e já me confundiram com algum artista negro. Isso é irritante.
15 Tem gente que não pode ver um negro aleatório que já confunde com algum negro famoso
16 aleatório. Mas há tempos eu parei de me estressar com isso. Decidi que serei todos os artistas
17 negros que acharem que eu sou. Por enquanto, sou o Jonathan Azevedo.
18 19h - Torci para que a água das minhas meias não estivesse contaminada. Ouço ao longe o
19 Arnaldo Antunes se apresentando na praça principal. Ele não cantou “O pulso” (Peste bubônica,
20 câncer, pneumonia/ Raiva, rubéola, tuberculose, anemia...). Achei bom agouro.
21 Quinta-feira, 31 de julho
22 9h30 - Chego ao Centro Histórico e logo de cara vejo poetas por todos os lados. Todos os
23 lados. E curioso como não existe discussão sobre qual é o limite da poesia. A poesia é incancelável.
24 A poesia resiste a todas as intempéries, oscilações econômicas, taxações e ameaças de uma
25 Terceira Guerra Mundial. Não há Lei Magnitsky que acabe com a poesia. A única coisa capaz de
26 acabar com a poesia, de dilacerar a poesia mesmo, é ela própria.
27 13h - Me perguntaram se eu era o Tony Garrido. Eu era.
28 14h —- Gosto muito dos aspirantes a escritor. Eles são muito mais preocupados com a própria
29 imagem do que os escritores estabelecidos. Pode notar. E a gênese de uma persona que se quer
30 ser. E isso resvala até no andar. Na Flip, o aspirante a escritor anda como se as pedras fossem as
31 teclas de uma máquina de escrever.
32 18h - Depois de alguns dias de água tomando as calçadas, esse deu uma trégua. Tenho plena
33 certeza de que, além de tudo o que já foi dito e escrito, Gonçalves também tem o poder de
34 controlar as marés.
35 21h — Passei por um grupo de maracatu de maioria branca. Gostei da inclusão social.
36 23h30 - Depois de uma noite de festas homéricas (de Homer Simpson mesmo, no quesito
37 bebida) e que terminou com um mega after na Praia do Pontal, posso afirmar com convicção, ao
38 contrário do que nós, pobres millennials, temos propagado por aí: os jovens, senhoras e senhores,
39 continuam jovens.
40 0h30 - Retornei à pousada e vi no contador de passos do celular que eu dei mais de 15 mil
41 passos. Isso é o dobro da meta diária que hoje é considerada saudável. Comemorei com um
42 refrigerante.
(Disponível em: www.piaui.folha.uol.com.br/valter-hugo-mae-inventou-o-paratynder/ -— texto adaptado
especialmente para esta prova).
Sobre o trecho “decidi que serei todos os artistas negros que acharem que eu sou” (|. 16-17) e considerando o uso verbal no restante do texto, analise as assertivas abaixo:
I. O verbo “decidi” encontra-se no pretérito imperfeito do indicativo, exprimindo ação concluída no momento da enunciação.
II. O verbo “serei” está no futuro do presente do indicativo e expressa uma projeção de ação futura em relação ao momento de fala.
III. O verbo “acharem” está no futuro do subjuntivo, indicando ação hipotética ou condicionada a outro evento.
Quais estão corretas?
Provas
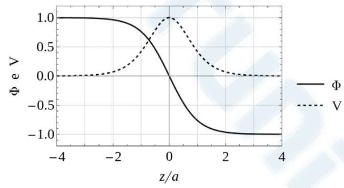
Em um experimento para investigar o fenômeno da indução eletromagnética, um pequeno ímã de neodímio move-se com velocidade constante \( \overrightarrow{v} \) = \( v \)\( \hat{z} \)(sendo \( v \) > 0) ao longo do eixo central de uma bobina condutora circular de raio \( a \). A distância entre o ímã e o plano da bobina é dada por \( z \), sendo \( z \) = 0 a posição do ímã no centro da bobina. As medidas da tensão induzida na espira são obtidas através de uma interface conectada a sensores de movimento que registram a posição do ímã em função do tempo. A partir desses registros, pode-se determinar a dependência da força eletromotriz induzida \( V \), em função da distância \( z \), bem como sua relação com o fluxo magnético Φ através da espira. Qual dos gráficos abaixo representa corretamente o comportamento de Φ(\( z \)) e \( V \)(\( z \)), escalonados em relação aos seus valores máximos, em função de \( z \)/\( a \)?

Provas
Um fio condutor é percorrido por uma corrente elétrica de intensidade \( I \). O fio é curvado de modo a formar dois laços circulares de raio \( R \), posicionados perpendicularmente um ao outro, conforme ilustrado na figura abaixo. Um laço está no plano \( x \)\( y \) e o outro no plano \( x \)\( z \), tendo seus centros coincidentes com a origem \( O \) do sistema de coordenadas. A corrente que passa por esses laços gera um campo magnético \( \overrightarrow{B} \) na origem do sistema de coordenadas. A partir das informações apresentadas, sabendo que \( \mu \)0 é a permeabilidade magnética do meio e desconsiderando os efeitos de contorno do circuito, qual é a expressão do vetor do campo magnético \( \overrightarrow{B} \) no ponto \( O \)?

Provas
O circuito abaixo é constituído por resistores cujas resistências elétricas são \( R \)\( A \) = 1,0 Ω, \( R \)\( B \) = 2,0 Ω e \( R \)\( C \) = 4,0 Ω. Existe uma bateria no centro do circuito com força eletromotriz \( \varepsilon \) = 12,0 V e resistência interna \( r \) = 0,50 Ω. Determine a intensidade da corrente elétrica \( I \)0, em ampères, no trecho \( X \)\( Y \) do circuito.

Provas
O cálculo da capacitância em um capacitor de placas paralelas preenchido por dois ou mais materiais dielétricos é um tema comumente abordado em livros de física. Motivados por essa configuração, pesquisadores da Universidade Federal do Pará elaboraram uma metodologia experimental, denominada Técnica do Preenchimento do Capacitor, com o objetivo de medir a constante dielétrica de substâncias líquidas (Reis; Rodrigues; Neto, 2019). O método envolve a variação da capacitância de um capacitor de placas paralelas, com área \( A \) = \( L \) × \( H \) e distância \( d \) entre as placas, à medida que o volume \( V \) de um material dielétrico é alterado no interior do capacitor, possibilitando a identificação da constante dielétrica k do líquido, conforme ilustrado na Figura 1 abaixo. A Figura 2 abaixo ilustra um gráfico que apresenta a variação da capacitância de um capacitor de placas paralelas utilizando o hexano, com placas separadas por uma distância \( d \) = 0,97 mm. Considerando a constante de permissividade elétrica do vácuo \( \varepsilon \)₀ = 8,85 × 10⁻¹² F/m, assinale a alternativa que apresenta o valor aproximado da constante dielétrica k do hexano, com base nos dados experimentais obtidos.

Figura 1 – Representação do capacitor de placas paralelas sendo preenchido por um volume de líquido dielétrico.
Fonte: Figura elaborada especialmente para essa prova.

Figura 2 – Dados experimentais (círculos) e ajuste linear (linha) da capacitância em função do volume de hexano no capacitor.
Fonte: Reis, Rodrigues e Neto (2019).
Provas
No experimento de Millikan para medição da carga elétrica elementar, a estrutura consiste em uma câmara contendo uma pequena gota de óleo, que é injetada dentro de um espaço entre duas placas metálicas paralelas e próximas entre si. Essas placas podem ser carregadas com uma diferença de potencial, criando um campo elétrico entre elas. Uma gota de óleo esférica de raio \( r \) e densidade \( \rho \) está imersa no ar com viscosidade \( \eta \) e densidade \( \rho \)\( a \). Quando nenhuma diferença de potencial é aplicada entre as placas, a gota cai sob a ação da gravidade com uma velocidade terminal de descida \( v \)\( d \). Quando uma diferença de potencial \( V \) é aplicada entre as placas, a mesma gota sobe com uma velocidade terminal de subida \( v \)\( s \). Sabe-se também que a aceleração da gravidade é \( g \) e a distância entre as placas é \( d \). Considerando que a força de arrasto viscosa sobre a gota é dada pela Lei de Stokes \( F \) = 6\( \pi \)\( \eta \)\( r \)\( v \), qual é a expressão para a carga \( q \) da gota em termos de \( r \), \( \rho \), \( \eta \), \( g \), \( V \), \( d \), \( v \)\( d \), e \( v \)\( s \)?
Provas
Uma fina película de óleo com índice de refração \( n \) e espessura \( d \) é colocada sobre uma placa de vidro com índice de refração \( n \)' < \( n \). Para a incidência normal de uma luz monocromática com comprimento de onda \( \lambda \) no ar, qual é a condição para interferência construtiva dos feixes de luz refletidos sobre as duas primeiras interfaces, em termos de \( \lambda \) e do número inteiro \( m \) = 0, 1, 2, …?

Provas
Para determinar o índice de refração de um líquido transparente, utiliza-se uma montagem experimental conforme ilustrado na Figura 1 abaixo. Um recipiente semicilíndrico de acrílico, contendo o líquido, é colocado na frente de um transferidor impresso. A partir de um laser, a luz incide sobre o centro \( O \) do círculo, e são medidos os ângulos de incidência \( \theta \)\( i \) e de refração \( \theta \)\( r \) da luz. O procedimento é repetido para ângulos de incidência espaçados em 5°. A Figura 2 abaixo ilustra um gráfico com estas medidas. A partir dessas informações, calcule o índice de refração do líquido.

Provas
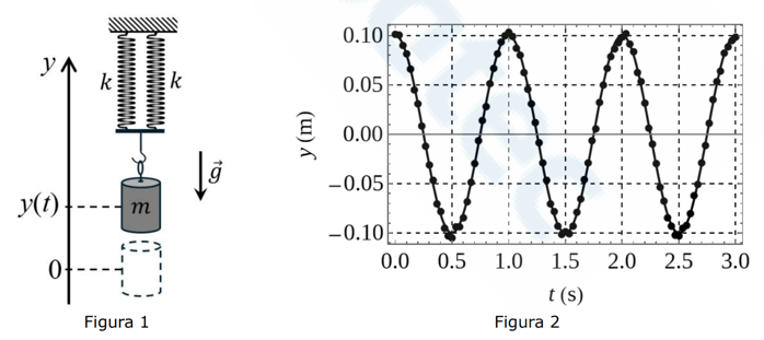
Em um experimento utilizando recursos de vídeo análise, um estudante de Física mediu a evolução temporal da posição vertical de um cilindro de massa \( m \) = 50 g preso a duas molas idênticas, que satisfazem à lei de Hooke, conforme ilustrado na Figura 1 abaixo. O cilindro é colocado para oscilar em torno da sua posição de equilíbrio. A posição vertical do cilindro em função do tempo também é apresentada na Figura 2 abaixo. Desprezando possíveis atritos e a resistência do ar, é correto afirmar que a constante elástica de cada uma das molas é:

Provas
Caderno Container