Foram encontradas 1.055 questões.
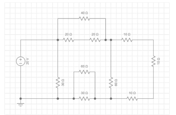
A Figura 17 apresenta uma associação mista de capacitores.

Figura 17
Determine o capacitor equivalente.
Provas
Num escritório são instaladas 10 lâmpadas LED de 12 W que funcionarão, em média, 5 horas por dia. Ao final do mês, sabendo-se que o valor do kWh é R$ 0,50. Determine o valor, em reais, do consumo em iluminação. Observação: Considere mês útil: 20 dias.
Provas
Com referência aos esquemas de aterramento e de proteção associado, observe a Figura 7 e assinale a alternativa correta.

Figura 7
Provas
No laboratório de sistemas de energia deverá ser instalado um motor CA trifásico. Nele, existe uma plaqueta com a instrução de utilizar partida estrela-triângulo. Na mesma plaqueta consta o tempo recomendado de partida. Para a realização da instalação deve-se verificar se o quadro de entrada possui alimentação . Em seguida devem ser ligados os terminais de alimentação do motor ( terminais), em uma contatora estrela-triângulo com temporizador (ajustar tempo de comutação de partida recomendado pelo fabricante) no quadro de comando.
Assinale a alternativa que preenche, correta e respectivamente, as lacunas do trecho acima.
Provas
Sejam dois resistores, 120 Ohms e 60 Ohms, e uma fonte de tensão de 12 V. Neste sentido, analise as assertivas abaixo e assinale a alternativa correta.
I. Os resistores ligados em série na fonte produzirão uma corrente maior do que ligados em paralelo na fonte.
II. Os resistores tanto ligados em série quanto em paralelo, terão uma resistência equivalente de 90 Ohms.
III. Os resistores ligados em paralelo na fonte produzirão uma corrente maior do que ligados em série na fonte.
IV. Os resistores ligados em paralelo terão o valor da resistência equivalente igual a 1/3 do resistor de maior valor.
Provas
Analise o circuito da Figura 5, os gráficos da Figura 6 e assinale a alternativa correta.

Figura 5

Figura 6
Provas
Observe o Diagrama Unifilar representado na Figura 4 e assinale a alternativa correta.

Figura 4
Provas
Um equipamento possui duas fontes independentes, uma para o circuito eletrônico, outra para energizar um motor CC de 12V de alimentação. Durante a montagem do equipamento, notou-se a falta da fonte DC do motor, e então, foi utilizada uma fonte disponível de 6V. Nessas condições, assinale a alternativa correta.
Provas
Observe a Figura 2 abaixo e assinale a alternativa correta.

Figura 2
Provas
Observe a Figura 1 abaixo e assinale a alternativa correta.

Figura 1
Provas
Caderno Container